美国养老体系及养老资金投资研究(下篇

张忆东策略世界
2019-10-18

—●●●●—

投资要点

—●●●●—

研究目的。社会保障金、雇主养老金计划与私人养老储蓄计划为美国养老金“三支柱”。美国养老体系及养老资金投资研究(上篇)中,我们分析了美国“三支柱”养老体系下各支柱的运作情况。在美国养老体系及养老资金投资研究(下篇)中,我们将分析CalPERS基金持仓变化来讨论引发持仓变化的原因及由其带来的影响。此外,我们亦简要分析耶鲁基金的投资状况,希望在利率下行的背景下为我国养老金配置提供一定的参考。

CalPERS概述。1)加州公务员退休计划(CalPERS)是美国规模最大的公共养老金计划,主要为加州政府雇员积累和提供退休养老金。2)1990-1999年十年平均收益达到了12.93%,资助比率(资产/精算负债)达到128%。3)1999年推出SB 400,该项法案提高了超过20万名公务员的退休福利。基金资助比率也从1999年的128%下降到2009年的61%。

CalPERS资产配置阶段。1)1997-2007:投资科技股、房地产及私募股权,保持偏股型配置风格。1996-1998年降息周期中,CalPERS增配科技股,科技行业的配置比例从1998年的14.6%上升到2000年的30.1%。2000-2003降息周期中,CalPERS提升房地产及私募股权投资占比。2)2008-2018:权益占比快速下降。2010年,CalPERS将权益类资产的战略配置比例从2009年的56%下降到49%。2012年,CalPERS降低私募股权投资。基金整体收益率连续跑输基准。

2018年CalPERS前50重仓股配置特征。1)2018年,CalPERS国内股票资产占比为56%,前50重仓股合计占国内股票资产的36%;国际股票资产占比为44%,前50重仓股合计占国际股票资产的21%。海外重仓股配置在欧洲发达国家市值占比为61%;新兴市场配置相对较少,中国地区的持有市值占比为17%。2)前50国内重仓股高市值、低估值、低增长。市值中位数为1983亿美元;市盈率中位数为19.3,整体估值较低;近三年增速的中位数为4.7%,其中37家公司增速都在10%以下。3)前50国际重仓股市值更低、估值更低、增长更快。市值中位数1055亿美元;市盈率中位数为15.6;近三年增速的平均数和中位数分别5.2%为8.8%,但38家公司增速都在10%以下。

耶鲁基金:私募股权投资拉升总投资收益率。1)2018年,耶鲁基金对国内股票和固定收益的目标配置为9.5%,国际及多元化资产占目标投资组合的90.5%。2)风险资本与杠杆收购的资产占比持续提升,私募股权的资产比例从2007年的18.7%上升到2018年的33.1%。金融危机期间,继续降低国内股票占比,提高绝对回报、私募股权的占比。过去20年平均收益率达12.6%,基金规模年度复合增速为7.3%。

启示:CalPERS养老金配置在2008年前较为成功,而耶鲁基金在2008年之后表现出色。1、在1996-1998年利率下行周期中,增配科技类股票。2、2000-2003年利率下行周期中,增加房地产及私募股权投资。3、CalPERS受2008年金融危机影响,减配权益类资产,总投资收益率持续跑输基准。4、耶鲁基金在金融危机期间,继续降低国内股票占比,私募股权的资产比例从2007年的18.7%上升到2018年的33.1%。

风险提示: 1. 持续低利率影响投资收益;2. 可能的政策改革;3. 老龄化加剧;4. 全球经济下滑和贸易战

—●●●●—

报告正文

—●●●●—

美国养老金制度历经创立、发展、改革,至今已有八十余年历史。社会保障金、雇主养老金计划与私人养老储蓄计划为美国养老金“三支柱”。面对社会条件改变所引发的养老财政与投资难题,美国**所采取的政策及其对市场经济与养老基金投资配置的影响,对人口基数大、老龄化问题日益严重的我国极具借鉴意义。本报告将简要介绍美国规模最大的州和政府养老金CalPERS的投资特点,分析资产配置变化的原因及其影响,并简要分析耶鲁基金的投资特点。我们希望通过完整而详尽的美国养老金投资分析,为我国养老金与企业年金计划提供具有价值的参考意义。

1、加州公务员退休计划(CalPERS)概览

加州公务员退休计划(California PublicEmployees' Retirement System, CalPERS)是美国规模最大、影响范围最广的公共养老金计划,主要任务是为加州政府雇员积累和提供退休养老金。截止2018年6月30日,其资产规模达到了3540亿美元,覆盖的雇员超过195万人,范围包括学校的职员、政府机构的雇员和州政府雇员。

CalPERS成立于1932年,最初被称为雇员退休计划(State Employees'Retirement System, SERS),1992年为避免与其他州退休系统混淆,改名为加州公务员退休计划。SERS在设立初期时只能投资债券,1953年时通过州立法将投资范围扩展到房地产,1967年投资范围进一步扩大,允许将资金不超过25%的比例投资于股票中,但这一限定在1984年被取消。如今CalPERS的投资范围十分广泛,包括国内外股票、债券、外汇、衍生品、房地产、私募股权等。

20世纪90年代是CalPERS发展的黄金时期,强劲的经济增长和股市表现给CalPERS带来了较高的投资收益,1990年到1999年的十年间平均收益达到了12.93%,资助比率(资产/精算负债)也增长到128%。在乐观的经济预期下,加州政府为获得选民支持在1999年推出了SB400,该项法案提高了超过20万名公务员的退休福利,同时也提高了CalPERS的精算负债。1999年,CalPERS对未来十年的平均年回报率的预期为8.25%。CalPERS分别于2000年及2008年遭遇了互联网泡沫破灭及金融危机, 2000-2009年的十年实际平均年回报只有3.16%,远低预期,使得资助比率也从128%下降到2009年的61%。互联网泡沫的破灭对CalPERS的影响并未持续太久,在2001、2002年经过了短时间的负收益后,CalPERS在2003年将投资收益预期从8.25%下调到7.75%,同时投资收益又回到了13%左右的水平,资助比率一度回升到101%。

CalPERS真正陷入困境是在2008年金融危机之后。2009年CalPERS亏损了573.64亿美元,投资收益为-24%,资助比率下降到历史最低点61%,虽然之后几年投资收益有所回升,但平均来看仍然较低,资助比率始终维持在70%左右的水平。从CalPERS的资金来源看,投资收益是最主要的资金来源。过去20年中雇主缴费、雇员缴费和投资收益分别占资金来源的28.0%、13.2%和58.8%。但投资收益这一来源波动较大,极易受到股市的影响。2008年前的十年中,投资收益的占比达到了67.8%,但在2008年之后的十年中,投资收益的占比只有53.2%。依赖投资收益的CalPERS在金融危机后较差的投资表现使得其资金缺口一直没能得到弥补。CalPERS也采取了一些措施来应对这一问题,例如在2012年时将假定投资收益率下调到7.5%,2018年又进一步下调到7%,同时又增加了60亿美元的政府资金,以提高基金的可持续性。

CalPERS的投资表现离不开其资产配置决策,资产配置是其成功投资的起点和最重要的组成部分。CalPERS的资产配置分为战略资产配置和实际资产配置,战略资产配置是每个资产类别长期的配置目标,实际资产配置赋予基金经理在实践中选择的灵活性。战略资产配置由众多因素共同决定,投资理事会分析全球金融市场的未来状况和基金未来负债,基于精算平衡表测算出未来要求收益率,在此基础上根据各类资产在长期和中短期预期收益率和波动率进行最优化组合,从而得到战略资产配置。在制定好战略资产配置后,各部分基金经理负责实际的投资决策。投资理事会每个月会收到关于业绩、交易、现金流预测、经理概况和经理选择的报告,以便监测资产配置情况。除此之外,投资理事会还负责指定每种资产的基准指数,例如,2002年之前国内股票的基准指数为威尔希尔2500整体市场指数,2002到2011年为剔除烟草行业后的威尔希尔2500指数。这些基准一是用于考核基金经理的投资能力,二是衡量其整体投资表现。

从整体上看,CalPERS的实际资产配置可以分为两个阶段:2008年以前的偏股型配置与2008年后以股票为核心的多元化资产配置。2008年以前,CalPERS的资产配置相对稳定,股票类资产为最主要的配置资产,占比在60%左右,固定收益类资产占比在30%左右,2000年之后增加了私募股权、房地产等其他资产的配置,但整体资产配置仍是以股票为主。以股票为主的资产配置使得CalPERS的长期收益率受股市影响较大,长期收益率两次大幅下跌分别发生在2000年与2008年股市泡沫破灭时,特别是在2008年金融危机时,长期收益率从2007年的9.1%下跌到2009年的2.3%。经历过2008年的金融危机后,CalPERS的资产配置更加多元化,增添了商品、衍生工具、对冲基金等其他投资工具,股票型资产配置比例下降到50%左右,股票与固定收益的配置从之前的90%左右下降到70%左右。

CalPERS的长期收益率在危机后有小幅度的提升,但仍未恢复到2008年前的平均水平。鉴于2008年前后CalPERS的资产配置出现了较大变化,因此我们将以2008年为界,具体分析前后两段时间的配置特点。

2、CalPERS资产配置阶段分析

2.1、1997-2007:科技股占比提升,投资收益率跑赢基准

自1990年起,美国进入了长达10年的低失业、低通胀和高增长的“新经济”时期。1990年到2000年间,美国标普500指数增长了3倍,美国10年期国债收益率却从8.2%下降到6.7%。在良好的经济环境中,CalPERS将假定回报率设定在了8.25%,强劲的股市增长与不断下降的债券利率使得CalPERS不得不增加股票配置的投资比例,从1994年开始,其股票资产的配置比例从40%左右逐渐提高到60%以上,形成了偏股型的资产配置结构。

在2008年金融危机前,CalPERS资产配置始终以股票资产为主,2000年的科技股崩盘并未改变其长期资产配置的结构。CalPERS的战略资产配置在这一期间相对稳定,主要变化发生在2000年科技股崩盘,股票资产的比例从61%下降到58%,但这一比例在2005年又重新回到了60%,长期配置目标并未改变。实际的资产配置根据股市变动则更为灵活,虽然2000年末科技股崩盘以前CalPERS就在年报中提到目前股市可能存在风险,并在当年调低了股票配置比例,但2000年的股票资产配置仍达到了64.4%,高于目标配置比例。事实上,CalPERS的实际股票资产占比几乎总是高于目标配置比例,且大部分年份占比在60%以上,保持着偏股型资产配置的特点。

较高的股票配置与较好的股市行情带来了的良好的投资表现。2001年以前,CalPERS的五年投资回报率达到15.52%,股票资产的回报贡献了总回报的80%左右。2000年末的科技股崩盘给CalPERS带来的短暂的负面冲击,在2003年股市回暖后,投资收益又重新回到高位,其中权益回报略高于总体收益,2007年五年投资回报率为12.8%,仍优于假定回报率。

在国内股票配置中,科技股配置比例逐步提高。CalPERS从1998年开始增配科技股股票,从1998年到2000年科技行业的配置比例从14.6%上升到了30.1%,金融服务业的配置占比则从19.1%下降到12.9%。这一行业配置的快速变化抓住了互联网泡沫形成过程中的投资机会。从1996年1月到2000年3月,标普500信息技术指数增长了5.36倍,而同期标普500指数只增长了1.35倍,标普500金融指数增长了1.01倍。CalPERS在这一期间增配科技行业、减配金融服务业的行业配置变化抓住了市场行情变化中的机会,是其取得超额收益的重要原因之一。

利率下行环境下,私募股权、房地产配置逐步提升。1996到2007年有两次降息的过程,一次是从1996到1998,这次降息为互联网泡沫的形成提供了良好的环境,第二次是在2000年互联网泡沫破灭之后,美国为防止经济衰退实行了扩张性的财政政策(减税)与扩张性的货币政策。

这次降息过程从2000年持续到2003年,并在金融危机之前一直维持在较低的利率水平上。在低利率的环境中,CalPERS逐步降低了固定收益的配置比例,从2000年的26.3%降低到2007年的24.5%。另一方面,长期的低税率和低利率政策,大大刺激了居民消费和借贷热情,带动了房地产市场的繁荣,CalPERS的房地产资产配置比例从2000年的5.3%上升到2007年的8%。除此之外,私募股权的投资占比也稳定上升,从2000年的4.2%上升到2007年的6.7%。虽然私募股权的投资风险较高,但其长期收益十分可观,私募股权的5年期投资收益率在大多数年份都优于对应的总体投资收益,对于CalPERS这样的长期投资者,加配私募股权投资成为低利率环境下的一种较好选择。

国际投资以股票资产为主,主要集中于欧洲发达国家。在股票资产中,国际股票占比在30%左右,在2000年国内市场崩盘后,出于风险分散的考虑,国际股票的占比缓慢上升,从1998年的28%上升到2007年的33%。在债券投资中,国际债券在1997年到2007年的平均占比为12%,且处于缓慢下降趋势中。在其他资产类别中,虽然也有国际投资,但合计占总资产比例不超过1%。若不考虑其他资产中的国际投资,2007年国际投资占总资产比例为22%,其中股票资产的占比达到90%,偏股型的特征十分明显。

在国际投资去向上,CalPERS的主要投资国家相对稳定,集中在欧洲等发达国家。以2000年为例,CalPERS投资规模超过10亿美元的国家有加拿大、法国、德国、意大利、日本、荷兰、瑞典、瑞士、英国。除了日本股市始终低迷,其他国家的股市走势与美股十分相似,这也使得国内股票与国际股票的收益率趋同,两者的相关系数为0.73。较高的股票配置与主要投资国家相似的股票走势使得国际投资并未实现较好的风险分散效果,总投资收益仍与国内股票收益紧密相关,两者的相关系数在1997到2007年间达到了0.97。

2.2、2008-2018:权益资产战略配置比例下调,投资收益率跑输基准

受金融危机影响,在2007年到2009年的短短两年间,CalPERS实际资产配置中权益类资产占比从60%下降到43.7%,下降了16.3%。这一方面是由于股市崩盘带来的权益类资产大幅缩水,2008年与2009年CalPERS的权益回报收益率分别为-10.52%和-29.35%,远低于对应的总收益率;另一方面,CalPERS也主动下调了权益类资产的配置,2010年CalPERS将权益类资产的战略配置比例从2009年的56%下降到49%。从此,CalPERS的战略配置比例一直维持在50%左右,而房地产和其他资产的比重逐步提升,逐步形成了以权益型资产为核心的多元化资产配置结构。

金融危机对CalPERS冲击较大,资产配置调整后整体投资表现较差。2008年与2009年CalPERS的年度收益率分别为-5.1%和-24.0%,两年的大幅亏损直接将其10年期投资回报率从9.1%拉到了2.3%,远低于其假定收益率,这使得CalPERS投资风格更为谨慎,资产配置更加多元化。从投资表现上看,在2008至2018年的11年中,CalPERS仅有3年的投资收益高于基准收益率,整体表现较差。从不同的资产回报来看,这段期间的投资收益仍是主要受权益类资产的影响,两者相关系数达到0.98。私募股权是此阶段平均回报最高的资产类别,但CalPERS却在2012年开始逐步降低其配置比例,使其失去了提高投资回报的机会。

利率下行环境中逐渐降低固定收益资产配比,固定收益配置以美国国债和公司债券为主,整体收益较低。为应对金融危机,美国自2008年开始进入一轮较长时间的降息周期,CalPERS的固定收益资产占比从2009年的28.2%下降到2013年的15.6%,而2013年开始短暂加息后又开始增加固定收益资产占比,固定收益资产占比与利率走势基本吻合。

从债券种类的配置上看,CalPERS近年来更加偏好风险较低、流动性较强的债券类型。2009年其配置的公司债券、MBS与ABS资产较多,三者合计占比73%,而金融危机中MBS遭受较大损失,固定收益整体收益较低,2009年固定收益资产收益率仅为0.3%。CalPERS在两年的时间内迅速调整了其债券种类的配置,近五年债券种类的比例相对稳定。2018年固定收益资产中占比前三的种类为美国国债和政府机构债券、公司债券和MBS,分别占35.9%、20.8%和14.6%。虽然目前固定收益的整体风险水平较低,但收益水平也较低,其2018年美国国债和政府机构债券的票面利率仅为2.14%,近五年固定收益平均回报仅有3.92%,远远低于7.5%的假定收益率。

CalPERS国内重仓股的行业配置偏向信息技术、金融和医疗保健行业,三者分别占29.2%、18.1%和15.6%,经过涨跌之后,2018年CalPERS市值前50重仓股的行业集中在信息技术、金融和可选消费上,三者合计占比64.7%,医疗保健行业占比相比于其最初的行业配置下降了1.8%。从其重仓股近十年的涨跌幅来看,配置比例较高的行业中只有信息技术行业的涨幅高于平均,金融行业和医疗保健行业均低于平均水平。事实上,2009年至今标普500分行业指数中,非核心消费品、信息技术、金融、医疗保健和工业行业均跑赢了大盘,其中表现最好的是非核心消费品和信息技术表现最为出色,但在CalPERS的最初配置中可选消费行业只排在了第四,较差的行业配置在一定程度上解释了近几年CalPERS的国内股票收益总是低于基准收益。

CalPERS的国内重仓股以高市值、低估值、低增长为主要特征。2018年CalPERS前50重仓股都是各行业排名靠前的大公司,股票市值的中位数为1983亿美元,只有两家公司的市值低于千亿美元。重仓股的市盈率中位数为19.3,其中一半以上的公司估值都在20以下,整体估值较低。在收入增速方面,重仓股近三年营业收入复合增速的中位数为4.7%,其中37家公司复合增速都在10%以下,增速较高的公司集中在信息技术行业,整体增速较低。

国际股票投资更加分散,主要分布在欧洲发达国家。2018年CalPERS国内股票资产占比为56%,前50重仓股合计占国内股票资产的36%,国际股票资产占比为44%,前50重仓股分布在15个地区,合计占国际股票资产的21%,相对来说更加分散。海外重仓股配置比例最高的地区是英国,配置在欧洲发达国家的重仓股市值合计占比为61%,新兴市场配置相对较少,主要配置在中国地区,中国地区的持有市值占比为17%。

海外重仓股行业配置更加偏重金融、医疗保健和能源等传统行业。2018年海外重仓股中行业持有比例排名前三的是金融、医疗保健和能源行业,分别占比34.4%、15.4%和13.5%。与国内股票行业配置不同,信息技术行业配置较低,仅占11.4%。这些传统行业的重仓股往往都是一国的龙头企业,市值都较高,如荷兰皇家壳牌、英国石油、汇丰控股、中国建设银行等,这些公司收入稳定,具有稳定的股息收益,能为基金带来较为稳定的长期回报,但在股市中的表现也比较稳定,难以带来超额收益。其海外重仓股近十年平均涨幅最高的信息技术和可选消费行业,分别增长了645%和382%,远高于配置比例较高的金融和医疗保健行业。

相比于国内重仓股,海外重仓股市值更低、估值更低、股息收益率更高。2018年海外重仓股市值中位数1055亿美元,有23家公司市值低于1000亿美元,整体市值低于国内重仓股。海外重仓股的市盈率中位数为15.9,其中29家公司市盈率都在20以下。在收入增速方面,海外重仓股近三年营业收入复合增速的平均数和中位数分别8.8%为5.2%,均高于国内重仓股,但仍是低增长股票为主,38家公司增速都在10%以下。海外重仓股更加偏好收入稳定的龙头企业,长期的股息收益率更高,2018年海外重仓股十年股息收益率中位数为53.3%,其中39家公司的长期股息收益率高于40%。

3、耶鲁基金:扩大私募股权投资比例,投资收益率上升

耶鲁大学的耶鲁捐赠基金(The Yale Endowment)是世界上规模第二大的大学捐赠基金,仅次于哈佛大学捐赠基金。捐赠基金主要来源于个人,公司和基金会的捐款,捐款者通常会指定资金的用途,如教学资助、奖学金、设施维护等。尽管捐赠目的或限制不同,但所有捐赠基金都混入在投资池中,并像大型共同基金一样以单位会计进行追踪。在支出方面,耶鲁基金设定了长期目标支出率,并根据捐赠基金市场价值的变化逐步调整每年的支出,经过平滑后耶鲁基金的支出率较为稳定,近五年的平均支出率为4.7%。

在过去20年中,耶鲁基金仅在2009年金融危机期间出现过一次负收益,年度收益率最高达到41%,20年的平均收益率达12.6%,远高于加州养老金6.7%的收益率。在出色投资表现的带动下,基金规模也从1999年的71.9亿美元增长到2018年的293.5亿美元,增长了308.5%,年度复合增速为7.3%。在过去30年中,耶鲁捐赠基金的投资表现十分亮眼,被称为是全球运作最成功的学校捐赠基金。虽然耶鲁捐赠基金并非养老基金,但其出色的投资业绩和独特的资产配置值得类似于CalPERS的养老基金借鉴。

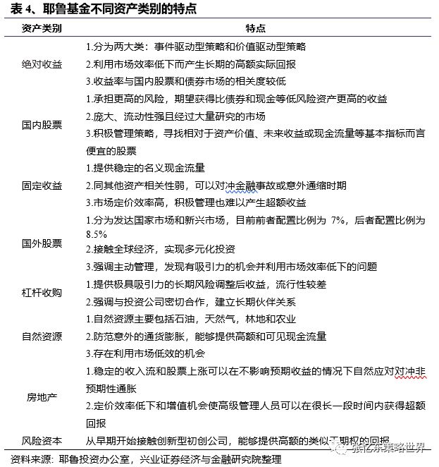
资产配置高度分散化,每一资产类别实现不同的目标。在2018年的年度报告中,耶鲁基金将其资产分为八类,分别是绝对收益、国内权益、固定收益、国外股票、杠杆收购、自然资源、房地产、风险资本,每一类的目标资产配置比例都不超过30%。其中,绝对收益类资产是耶鲁基金最先定义的一种独特资产类别,类似于对冲基金,分为两大类:事件驱动型策略和价值驱动型策略。事件驱动策略依靠特定的公司事件(例如合并,分拆或破产重组)来达到目标价格,而价值驱动型策略通过持有价格与基本价值偏离的资产或证券的对冲头寸来实现收益。每类资产实现的目标不同,例如杠杆收购与风险投资期限较长、流动性较低,但能够提供较高的长期回报,房地产与自然资源能够抵御通胀,实现稳健增值。耶鲁基金使用统计技术估计每类资产的预期收益,方差和相互的协方差,利用均值方差分析来估计各种资产配置备选方案的预期风险和收益状况,八类资产相互组合实现目标收益。

过去30年中,耶鲁基金的资产配置逐渐偏向于非传统的私有资产。1985年,大卫·史文森受邀开始负责运营约20亿美元的耶鲁捐赠基金,经过对耶鲁基金过去较差业绩的分析,他放弃了传统的以美股美债为主的传统资产配置,开始增配私募股权、对冲基金等所谓的另类资产。1988年,耶鲁基金在国内股票和固定收益类资产的配置比例在70%以上,而到了1998年这一比例已经下降到30%左右,到2008年时下降到10%,如今耶鲁基金对国内股票和固定收益的目标配置只有9.5%,外国股票,绝对收益,房地产,自然资源,杠杆收购和风险投资等多元化资产在耶鲁基金中占主导地位,占目标投资组合的90.5%。

相较于其他基金,耶鲁基金以偏重流动性较差的非传统型资产为主要特点。与同类型的教育捐赠基金相比,耶鲁基金更加偏重风险资本、杠杆收购、房地产、绝对收益等资产类型,传统类型的股票与固定收益资产配置均低于同类型基金的平均水平。与加州养老金相比,耶鲁基金也表现出同样的特点。耶鲁基金的典型特点是以流动性换取高收益,2018年耶鲁基金在股票、固定收益与现金等流动性强的资产上配置比例仅为23.5%,而同类型基金平均值为55.3%,加州养老金的配置比例为74.7%。耶鲁基金通过偏重流动性较差的非传统型资产换取较高的长期收益。

私募股权投资是耶鲁基金高收益的主要来源。风险资本在过去20年的年均回报率达到了165.9%,远高于其他资产类别,这很大程度上是受到互联网繁荣时期大量发行的影响。在20世纪90年代,耶鲁基金投资了Google和Amazon,后来又成为Facebook,LinkedIn和Airbnb的早期投资者,一连串成功投资带来了令人瞩目的收益。但这种收益难以长期持续,耶鲁基金认为风险资本可持续的20年年均回报率为24.6%,仍然高于其他资产。风险资本与杠杆收购的资产占比在近年来持续提升,私募股权的资产比例从2007年的18.7%上升到2018年的33.1%,而同一时期CalPERS的私募股权投资占比只从6.6%升到了7.7%,这在一定程度上解释了双方在收益率上的差异。金融危机期间,耶鲁基金虽然也遭受了冲击,但其资产配置的变动趋势并未发生太大变化,仍然是继续降低国内股票占比,提高绝对回报、私募股权的占比,不断提升的私募股权配比和较高的私募股权收益使得私募股权资产成为其高收益的主要来源。

注重非公开市场与主动管理。耶鲁基金配置非传统性资产的主要原因在于股票与债券等传统资产在公开市场上交易,规模庞大、流行性强且经过了大量研究,市场效率较高,往往难以取得超额收益。长期来看,国内股票与国际股票主动基准收益均低于被动基准收益。而非传统性资产的定价往往不如传统有价证券有效,从而提供了通过积极管理来利用市场低效的机会。在过去十年中,绝对收益、杠杆收购、自然资源等资产的主动基准收益均超过了被动基准收益。因此,注重长期发展的耶鲁基金十分适合开发流动性较差、效率低下的市场。

在低利率环境中,养老金可以借鉴耶鲁基金的投资模式,将更多资金配置到私募股权、实物资产等非传统资产类型中。在利率下行的大环境下,固定收益资产的收益水平已经难以满足老龄化环境下养老金的增长需求,耶鲁基金已经将固定收益资产比例降低到4.2%,而收益的来源主要是私募股权等另类资产。基于耶鲁基金的投资理念,流动性较高的公开市场已经难以取得超额收益,投资期限较长的养老金十分适合流动性相对较差的非公开市场,利用较低的定价效率寻求超额收益,因此养老金可通过增加对私募股票、实务资产等非传统资产的配置来提高收益。

4、总结

通过梳理Calpers和耶鲁基金的资产配置与收益情况,我们发现:

1. 加州公务员退休计划(CalPERS)在2008年之前投资表现较好,2008年之后表现较差。CalPERS 在1990-1999年十年平均收益达到了12.93%,资助比率(资产/精算负债)达到128%。2000年互联网泡沫的破灭只对CalPERS产生了短期影响,2003年投资收益又回到了13%左右的水平。2008年金融危机后CalPERS陷入困境,资助比率始终维持在70%左右的水平,2018年10年投资回报率下降到5.6%。

2. 利率下行,CalPERS增配科技股、房地产与私募股权。在金融危机以前,CalPERS取得较好收益源自其偏股型的配置风格。在1996-1998年降息周期中,CalPERS增配科技股,科技行业的配置比例从1998年的14.6%上升到2000年的30.1%。在2000-2003降息周期中,CalPERS提升房地产及私募股权投资占比。

3. 低利率环境下坚持权益型资产投资。权益型资产虽然风险较大,但长期收益可观,养老金作为长期投资者,在低利率环境中可通过配置更多权益型资产提高长期收益。金融危机后,CalPERS逐步降低了权益类资产配置,2010年权益类资产的战略配置比例从2009年的56%下降到49%。2012年,CalPERS降低私募股权投资。基金整体收益率连续跑输基准。相比之下,耶鲁基金则不断提高权益型资产占比,取得出色的投资表现。

4. 适当发展资产配置多元化,投资非传统型资产。非传统型资产包括风险资本、杠杆收购、房地产、绝对收益等资产类型。非传统资产虽然通常流动性较低,但存在可利用的市场低效,适合长期投资者,耶鲁基金依靠非传统性资产投资取得了较高的收益。养老金也可适当发展更多样的资产配置,投资非传统型资产,在低利率环境中提高收益。

5、风险提示

1. 持续低利率影响投资收益;2. 可能的政策改革;3. 老龄化加剧;4. 全球经济下滑和贸易战

相关报告:本报告中涉及的行业观点及标的研究内容全文均整理自已发布的报告,完整的研究观点和风险提示请参阅正文中提到的相关研究报告全文。

【兴证海外保险&策略】荷兰养老体系及养老资金投资研究 ——海外养老保险资金配置系列专题报告之三

【兴证海外保险&策略】挪威养老体系及养老资金投资研究 ——海外养老保险资金配置系列专题报告之二

【兴证海外保险&策略】海外养老体系及养老资金投资概述 ——海外养老保险资金配置系列专题报告之一

注:文中报告依据兴业证券经济与金融研究院已公开发布研究报告,具体报告内容及相关风险提示等详见完整版报告。

《美国养老体系及养老资金投资研究(下篇)——海外养老保险资金配置系列专题报告之五》

对外发布时间:2019年10月15日

报告发布机构:兴业证券股份有限公司(已获中国证监会许可的证券投资咨询业务资格)

本报告分析师 :张忆东

SAC执业证书编号:S0190510110012

SFC HK执业证书编号:BIS749

张博

SAC执业证书编号: S0190519060002

SFC HK执业证书编号: BMM189

自媒体信息披露与重要声明

本信息材料仅为对公开资料的整理信息,不涉及分析师的研究观点及投资建议。

使用本研究报告的风险提示及法律声明

兴业证券股份有限公司经中国证券监督管理委员会批准,已具备证券投资咨询业务资格。

本报告仅供兴业证券股份有限公司(以下简称“本公司”)的客户使用,本公司不会因接收人收到本报告而视其为客户。本报告中的信息、意见等均仅供客户参考,不构成所述证券买卖的出价或征价邀请或要约。该等信息、意见并未考虑到获取本报告人员的具体投资目的、财务状况以及特定需求,在任何时候均不构成对任何人的个人推荐。客户应当对本报告中的信息和意见进行独立评估,并应同时考量各自的投资目的、财务状况和特定需求,必要时就法律、商业、财务、税收等方面咨询专家的意见。对依据或者使用本报告所造成的一切后果,本公司及/或其关联人员均不承担任何法律责任。

本报告所载资料的来源被认为是可靠的,但本公司不保证其准确性或完整性,也不保证所包含的信息和建议不会发生任何变更。本公司并不对使用本报告所包含的材料产生的任何直接或间接损失或与此相关的其他任何损失承担任何责任。

本报告所载的资料、意见及推测仅反映本公司于发布本报告当日的判断,本报告所指的证券或投资标的的价格、价值及投资收入可升可跌,过往表现不应作为日后的表现依据;在不同时期,本公司可发出与本报告所载资料、意见及推测不一致的报告;本公司不保证本报告所含信息保持在最新状态。同时,本公司对本报告所含信息可在不发出通知的情形下做出修改,投资者应当自行关注相应的更新或修改。

除非另行说明,本报告中所引用的关于业绩的数据代表过往表现。过往的业绩表现亦不应作为日后回报的预示。我们不承诺也不保证,任何所预示的回报会得以实现。分析中所做的回报预测可能是基于相应的假设。任何假设的变化可能会显著地影响所预测的回报。

本公司的销售人员、交易人员以及其他专业人士可能会依据不同假设和标准、采用不同的分析方法而口头或书面发表与本报告意见及建议不一致的市场评论和/或交易观点。本公司没有将此意见及建议向报告所有接收者进行更新的义务。本公司的资产管理部门、自营部门以及其他投资业务部门可能独立做出与本报告中的意见或建议不一致的投资决策。

本报告的版权归本公司所有。本公司对本报告保留一切权利。除非另有书面显示,否则本报告中的所有材料的版权均属本公司。未经本公司事先书面授权,本报告的任何部分均不得以任何方式制作任何形式的拷贝、复印件或复制品,或再次分发给任何其他人,或以任何侵犯本公司版权的其他方式使用。未经授权的转载,本公司不承担任何转载责任。

在法律许可的情况下,兴业证券股份有限公司可能会持有本报告中提及公司所发行的证券头寸并进行交易,也可能为这些公司提供或争取提供投资银行业务服务。因此,投资者应当考虑到兴业证券股份有限公司及/或其相关人员可能存在影响本报告观点客观性的潜在利益冲突。投资者请勿将本报告视为投资或其他决定的唯一信赖依据。

投资评级说明

报告中投资建议所涉及的评级分为股票评级和行业评级(另有说明的除外)。评级标准为报告发布日后的12个月内公司股价(或行业指数)相对同期相关证券市场代表性指数的涨跌幅,香港市场以恒生指数为基准,美国市场以标普500或纳斯达克综合指数为基准,A股市场以上证综指或深圳成指为基准。

行业评级:推荐-相对表现优于同期相关证券市场代表性指数;中性-相对表现与同期相关证券市场代表性指数持平;回避-相对表现弱于同期相关证券市场代表性指数。

股票评级:买入-相对同期相关证券市场代表性指数涨幅大于15%;审慎增持-相对同期相关证券市场代表性指数涨幅在5%~15%之间;中性-相对同期相关证券市场代表性指数涨幅在-5%~5%之间;减持-相对同期相关证券市场代表性指数涨幅小于-5%;无评级-由于我们无法获取必要的资料,或者公司面临无法预见结果的重大不确定性事件,或者其他原因,致使我们无法给出明确的投资评级。

免责声明

市场有风险,投资需谨慎。本平台所载内容和意见仅供参考,不构成对任何人的投资建议(专家、嘉宾或其他兴业证券股份有限公司以外的人士的演讲、交流或会议纪要等仅代表其本人或其所在机构之观点),亦不构成任何保证,接收人不应单纯依靠本资料的信息而取代自身的独立判断,应自主做出投资决策并自行承担风险。根据《证券期货投资者适当性管理办法》,本平台内容仅供兴业证券股份有限公司客户中的专业投资者使用,若您并非专业投资者,为保证服务质量、控制投资风险,请勿订阅或转载本平台中的信息,本资料难以设置访问权限,若给您造成不便,还请见谅。在任何情况下,作者及作者所在团队、兴业证券股份有限公司不对任何人因使用本平台中的任何内容所引致的任何损失负任何责任。

本平台旨在沟通研究信息,交流研究经验,不是兴业证券股份有限公司研究报告的发布平台,所发布观点不代表兴业证券股份有限公司观点。任何完整的研究观点应以兴业证券股份有限公司正式发布的报告为准。本平台所载内容仅反映作者于发出完整报告当日或发布本平台内容当日的判断,可随时更改且不予通告。

本平台所载内容不构成对具体证券在具体价位、具体时点、具体市场表现的判断或投资建议,不能够等同于指导具体投资的操作性意见。

免责声明:上述内容仅代表发帖人个人观点,不构成本平台的任何投资建议。

精彩评论

我们需要你的真知灼见来填补这片空白
发表看法
2