为什么减速器这么重要

花生投资见闻
2023-06-28

减速器作为关键零部件之一,在机器人的运动控制中扮演着重要的角色。减速器作为机器人运动精度、承载能力和可靠性的关键因素,对机器人的性能至关重要。因此,减速器与伺服电机、控制器也被并称为机器人三大核心零部件,也是机器人产业链当中价值中心点。

image.png

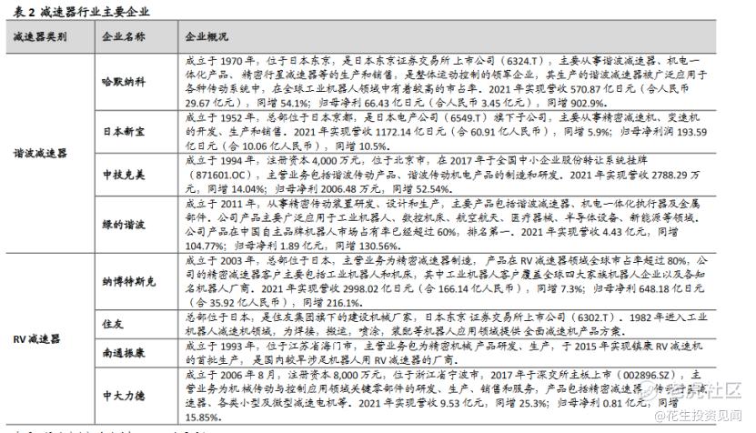
不过减速器也分为两类,一类是RV减速器,凭借其高负载能力和高刚度的优势,一般应用于多关节机器人中机座、大臂、肩部等重负载的位置;另一类是谐波减速器,凭借其体积小、传动比高、精密度高的特点主要应用在机器人小臂、腕部或手部等高精密操作要求的部位中。

由于减速器是一个极其精密的部件,对技术要求极为严格,日本企业占据了全球80%的市场份额,所以我们也能够看到了为什么日本的机器人产业为何如此发达。当然,这也给了资本市场一定的炒作空间,国产替代或许能够带来一定的想象力。

image.png

国内相关标的梳理

绿的谐波作为国内较早切入精密传动装置的龙头企业,其产品主要包括谐波减速器、机电一体化执行器及精密零部件,被广泛用于工业机器人、服务机器人、数控机床、医疗器械、半导体生产设备、新能源装备等高端制造领域。公司技术独特性提高减速器产品竞争优势。在国内谐波减速器领域公司打破哈默那科的技术封锁,初步实现国产替代,其设计的“P”型齿的改进使得齿轮可承受较大扭矩、减少断裂失效风险、提高寿命,提高减速器的性能和可靠性;同时公司在基础工艺件设计方面具有较深厚积累,其前身恒加金属从事精密机械加工 20 余年,包括热处理、锻造等,为减速器大规模量产奠定技术基础。当前绿的谐波在国内谐波减速器市占率已上升至25%左右。

双环传动为齿轮传动部件龙头企业,精密齿轮及减速器业务贡献其主要营收。21 年公司齿轮业务收入占比达 80.4%,包括乘用车齿轮、商用车齿轮、工程机械齿轮、电动工具齿轮以及摩托车齿轮。其中,乘用车齿轮占比较高,21 年实现营收 24.39 亿元,占比 45.25%。公司产品矩阵丰富,涉及分类多样。其车辆齿轮可应用于纯电、混动、商用发动机、摩托车、沙滩车等;工业齿轮应用在高铁、地铁、电动工具角磨机等领域。

中大力德是国内综合性精密减速器厂商,产品包括各类减速器、减速电机以及智能执行单元。2000 年开始研制齿轮电机,2006 年正式成立中大力德,开发生产小型齿轮减速电机,2008 年开始生产伺服电机用高精度行星齿轮减速器,2012 年开发工业机器人用 RV 减速器,2016 年开始研制谐波减速器。其产品包括机器人使用的各类减速器、减速电机及智能执行单元,其精密减速器包括行星减速器、RV 减速器与谐波减速器,公司产品系齐全。

国贸股份为通用减速机龙头,产品线丰富,对应下游应用领域广泛。公司聚焦齿轮减速机、摆线针轮减速机两大业务条线,通用产品矩阵丰富,目前有3 万多种零部件类别,已生产出的产品型号达 15 万种以上。其中,齿轮减速机根据功率不同分为模块化减速机和大功率减速机。

免责声明:上述内容仅代表发帖人个人观点,不构成本平台的任何投资建议。

精彩评论

  • 先救我她有对象
    2023-06-28
    先救我她有对象

    买优质的龙头股能抗击波动

  • 杜向峰
    2023-06-28
    杜向峰

    中大力德的基本面很值得商榷

  • 刀哥拉丝
    2023-06-28
    刀哥拉丝

    当下这行情,汽车股龙头也不行

发表看法
3