巴西数字银行 NuBank IPO 概要
WF Research
2022-08-05
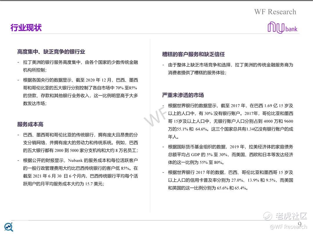
Nubank是一个数字银行服务提供商,主要产品为万事达卡以及配套的手机APP,可为用户提供在线管卡、逾期提醒、消费记录查询、资金冻结等服务。
我们是以第一性原理研究为基础的专业机构,欢迎关注和留言。
免责声明:上述内容仅代表发帖人个人观点,不构成本平台的任何投资建议。
分享至
微信
复制链接
精彩评论
我们需要你的真知灼见来填补这片空白
打开APP,发表看法
APP内打开
发表看法
{"i18n":{"language":"zh_CN"},"detailType":1,"isChannel":false,"data":{"magic":2,"id":685283421,"tweetId":"685283421","gmtCreate":1659669018866,"gmtModify":1659669570952,"author":{"id":3577096191225211,"idStr":"3577096191225211","authorId":3577096191225211,"authorIdStr":"3577096191225211","name":"WF Research","avatar":"https://static.tigerbbs.com/1542940bf43840291d9ea6f4649e29c9","vip":1,"userType":1,"introduction":"","boolIsFan":false,"boolIsHead":false,"crmLevel":0,"crmLevelSwitch":0,"individualDisplayBadges":[],"fanSize":12,"starInvestorFlag":false},"themes":[],"images":[{"img":"https://static.tigerbbs.com/39ee9e6553ffa412fbc56492de3a3cbd","width":"632","height":"474"},{"img":"https://static.tigerbbs.com/5d09192e7058136a85528610f8c354f1","width":"632","height":"474"},{"img":"https://static.tigerbbs.com/135b2af419903fb878a0e75088f03cf0","width":"632","height":"474"},{"img":"https://static.tigerbbs.com/23570dbcd8bd83e3fbc707357affe211","width":"632","height":"474"},{"img":"https://static.tigerbbs.com/9b3b0638272569aa57586941fa417343","width":"632","height":"474"},{"img":"https://static.tigerbbs.com/ef0a8ae211347161593a90b724e06511","width":"632","height":"474"},{"img":"https://static.tigerbbs.com/e30f69bd71762c83801b3a626ada3c59","width":"632","height":"474"},{"img":"https://static.tigerbbs.com/b487f61f42f7f340e89e5e1850ef6064","width":"632","height":"474"},{"img":"https://static.tigerbbs.com/d91bdd994446ba208a45522ead957ef3","width":"632","height":"474"},{"img":"https://static.tigerbbs.com/16558c13279deee6d68efcb01a5ae4ce","width":"632","height":"474"},{"img":"https://static.tigerbbs.com/88df791e144a99ab1cbd90e5f17619d0","width":"632","height":"474"},{"img":"https://static.tigerbbs.com/bc8e8698ae771304aa49a39ba73e6d8c","width":"632","height":"474"},{"img":"https://static.tigerbbs.com/8e674de7e96eda46808aeddee827515e","width":"632","height":"474"},{"img":"https://static.tigerbbs.com/bed64b723f6d440197f1bfd72bc07e05","width":"632","height":"474"}],"coverImages":[{"img":"https://static.tigerbbs.com/39ee9e6553ffa412fbc56492de3a3cbd","width":"632","height":"474"},{"img":"https://static.tigerbbs.com/5d09192e7058136a85528610f8c354f1","width":"632","height":"474"},{"img":"https://static.tigerbbs.com/135b2af419903fb878a0e75088f03cf0","width":"632","height":"474"}],"title":"巴西数字银行 NuBank IPO 概要","extraTitle":"","html":"<html><head></head><body><p>Nubank是一个数字银行服务提供商,主要产品为万事达卡以及配套的手机APP,可为用户提供在线管卡、逾期提醒、消费记录查询、资金冻结等服务。</p><p class=\"t-img-caption\"><img referrerpolicy=\"no-referrer\" src=\"https://static.tigerbbs.com/88df791e144a99ab1cbd90e5f17619d0\" tg-width=\"632\" tg-height=\"474\"></p><p class=\"t-img-caption\"><img referrerpolicy=\"no-referrer\" src=\"https://static.tigerbbs.com/39ee9e6553ffa412fbc56492de3a3cbd\" tg-width=\"632\" tg-height=\"474\"></p><p class=\"t-img-caption\"><img referrerpolicy=\"no-referrer\" src=\"https://static.tigerbbs.com/9b3b0638272569aa57586941fa417343\" tg-width=\"632\" tg-height=\"474\"></p><p class=\"t-img-caption\"><img referrerpolicy=\"no-referrer\" src=\"https://static.tigerbbs.com/135b2af419903fb878a0e75088f03cf0\" tg-width=\"632\" tg-height=\"474\"></p><p class=\"t-img-caption\"><img referrerpolicy=\"no-referrer\" src=\"https://static.tigerbbs.com/e30f69bd71762c83801b3a626ada3c59\" tg-width=\"632\" tg-height=\"474\"></p><p class=\"t-img-caption\"><img referrerpolicy=\"no-referrer\" src=\"https://static.tigerbbs.com/5d09192e7058136a85528610f8c354f1\" tg-width=\"632\" tg-height=\"474\"></p><p class=\"t-img-caption\"><img referrerpolicy=\"no-referrer\" src=\"https://static.tigerbbs.com/ef0a8ae211347161593a90b724e06511\" tg-width=\"632\" tg-height=\"474\"></p><p class=\"t-img-caption\"><img referrerpolicy=\"no-referrer\" src=\"https://static.tigerbbs.com/bc8e8698ae771304aa49a39ba73e6d8c\" tg-width=\"632\" tg-height=\"474\"></p><p class=\"t-img-caption\"><img referrerpolicy=\"no-referrer\" src=\"https://static.tigerbbs.com/d91bdd994446ba208a45522ead957ef3\" tg-width=\"632\" tg-height=\"474\"></p><p class=\"t-img-caption\"><img referrerpolicy=\"no-referrer\" src=\"https://static.tigerbbs.com/b487f61f42f7f340e89e5e1850ef6064\" tg-width=\"632\" tg-height=\"474\"></p><p class=\"t-img-caption\"><img referrerpolicy=\"no-referrer\" src=\"https://static.tigerbbs.com/8e674de7e96eda46808aeddee827515e\" tg-width=\"632\" tg-height=\"474\"></p><p class=\"t-img-caption\"><img referrerpolicy=\"no-referrer\" src=\"https://static.tigerbbs.com/16558c13279deee6d68efcb01a5ae4ce\" tg-width=\"632\" tg-height=\"474\"></p><p class=\"t-img-caption\"><img referrerpolicy=\"no-referrer\" src=\"https://static.tigerbbs.com/bed64b723f6d440197f1bfd72bc07e05\" tg-width=\"632\" tg-height=\"474\"></p><p class=\"t-img-caption\"><img referrerpolicy=\"no-referrer\" src=\"https://static.tigerbbs.com/23570dbcd8bd83e3fbc707357affe211\" tg-width=\"632\" tg-height=\"474\"></p><p>我们是以第一性原理研究为基础的专业机构,欢迎关注和留言。</p><p></p></body></html>","htmlText":"<html><head></head><body><p>Nubank是一个数字银行服务提供商,主要产品为万事达卡以及配套的手机APP,可为用户提供在线管卡、逾期提醒、消费记录查询、资金冻结等服务。</p><p class=\"t-img-caption\"><img referrerpolicy=\"no-referrer\" src=\"https://static.tigerbbs.com/88df791e144a99ab1cbd90e5f17619d0\" tg-width=\"632\" tg-height=\"474\"></p><p class=\"t-img-caption\"><img referrerpolicy=\"no-referrer\" src=\"https://static.tigerbbs.com/39ee9e6553ffa412fbc56492de3a3cbd\" tg-width=\"632\" tg-height=\"474\"></p><p class=\"t-img-caption\"><img referrerpolicy=\"no-referrer\" src=\"https://static.tigerbbs.com/9b3b0638272569aa57586941fa417343\" tg-width=\"632\" tg-height=\"474\"></p><p class=\"t-img-caption\"><img referrerpolicy=\"no-referrer\" src=\"https://static.tigerbbs.com/135b2af419903fb878a0e75088f03cf0\" tg-width=\"632\" tg-height=\"474\"></p><p class=\"t-img-caption\"><img referrerpolicy=\"no-referrer\" src=\"https://static.tigerbbs.com/e30f69bd71762c83801b3a626ada3c59\" tg-width=\"632\" tg-height=\"474\"></p><p class=\"t-img-caption\"><img referrerpolicy=\"no-referrer\" src=\"https://static.tigerbbs.com/5d09192e7058136a85528610f8c354f1\" tg-width=\"632\" tg-height=\"474\"></p><p class=\"t-img-caption\"><img referrerpolicy=\"no-referrer\" src=\"https://static.tigerbbs.com/ef0a8ae211347161593a90b724e06511\" tg-width=\"632\" tg-height=\"474\"></p><p class=\"t-img-caption\"><img referrerpolicy=\"no-referrer\" src=\"https://static.tigerbbs.com/bc8e8698ae771304aa49a39ba73e6d8c\" tg-width=\"632\" tg-height=\"474\"></p><p class=\"t-img-caption\"><img referrerpolicy=\"no-referrer\" src=\"https://static.tigerbbs.com/d91bdd994446ba208a45522ead957ef3\" tg-width=\"632\" tg-height=\"474\"></p><p class=\"t-img-caption\"><img referrerpolicy=\"no-referrer\" src=\"https://static.tigerbbs.com/b487f61f42f7f340e89e5e1850ef6064\" tg-width=\"632\" tg-height=\"474\"></p><p class=\"t-img-caption\"><img referrerpolicy=\"no-referrer\" src=\"https://static.tigerbbs.com/8e674de7e96eda46808aeddee827515e\" tg-width=\"632\" tg-height=\"474\"></p><p class=\"t-img-caption\"><img referrerpolicy=\"no-referrer\" src=\"https://static.tigerbbs.com/16558c13279deee6d68efcb01a5ae4ce\" tg-width=\"632\" tg-height=\"474\"></p><p class=\"t-img-caption\"><img referrerpolicy=\"no-referrer\" src=\"https://static.tigerbbs.com/bed64b723f6d440197f1bfd72bc07e05\" tg-width=\"632\" tg-height=\"474\"></p><p class=\"t-img-caption\"><img referrerpolicy=\"no-referrer\" src=\"https://static.tigerbbs.com/23570dbcd8bd83e3fbc707357affe211\" tg-width=\"632\" tg-height=\"474\"></p><p>我们是以第一性原理研究为基础的专业机构,欢迎关注和留言。</p><p></p></body></html>","text":"Nubank是一个数字银行服务提供商,主要产品为万事达卡以及配套的手机APP,可为用户提供在线管卡、逾期提醒、消费记录查询、资金冻结等服务。 我们是以第一性原理研究为基础的专业机构,欢迎关注和留言。","highlighted":1,"essential":1,"paper":2,"likeSize":0,"commentSize":0,"repostSize":0,"favoriteSize":0,"link":"https://laohu8.com/post/685283421","repostId":0,"isVote":1,"tweetType":1,"viewCount":1035,"commentLimit":10,"likeStatus":false,"favoriteStatus":false,"reportStatus":false,"symbols":["IPO","161121"],"verified":2,"subType":0,"readableState":1,"langContent":"CN","currentLanguage":"CN","warmUpFlag":false,"orderFlag":false,"shareable":true,"causeOfNotShareable":"","featuresForAnalytics":[],"commentAndTweetFlag":false,"andRepostAutoSelectedFlag":false,"upFlag":false,"length":179,"xxTargetLangEnum":"ZH_CN"},"commentList":[],"isCommentEnd":true,"isTiger":false,"isWeiXinMini":false,"url":"/m/post/685283421"}
精彩评论