智谱研究:ChatGPT团队背景研究报告

营销人星球
2023-03-29

关于报告的所有内容,公众『营销人星球』获取报告下载查看。

*核心观点

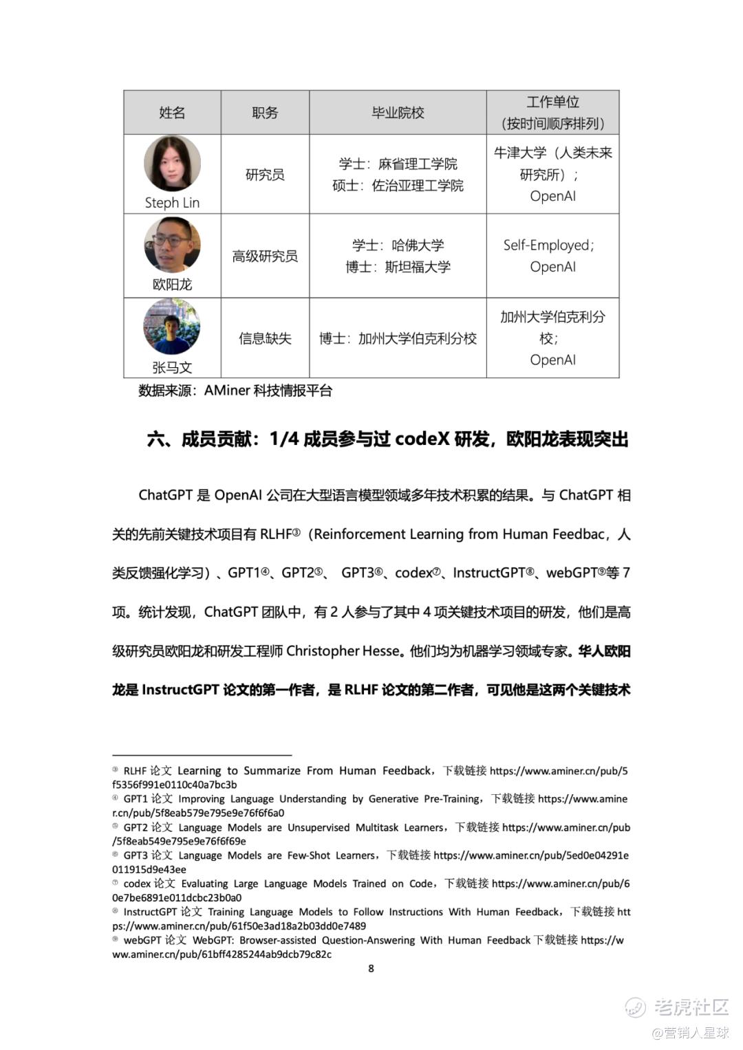
从 ChatGPT 团队职位分工看,研发人员共 77 人,占比 88%,其中含 1 名公司联合创 始人,即 Wojciech Zaremba(被评选为 2023 年 AI 20002机器人领域最具影响力学者); 产品人员共 4 人,占 5%。另外,6 人职位信息无法获取。从成员职位构成看,该团队未配 备技术与产品之外的职能人员(如公共关系、市场营销等人员),而是高度聚焦于技术研发。由此可见,在数字化传播时代,一款人工智能产品只要性能足够优异,即使未配置专人做推 广营销,也能在短短的一两个月时间内在全球引爆。

*报告正文

图片

图片

图片

图片

图片

图片

图片

图片

图片

图片

图片

图片

图片

图片

图片

图片

免责声明

本账号尊重知识产权、数据隐私,只做内容的收集、整理及分享,报告内容来源于网络,报告版权归原撰写发布机构所有,通过公开合法渠道获得,如涉及侵权,请及时联系我们删除;如对报告内容存疑,请与撰写、发布机构联系。

免责声明:上述内容仅代表发帖人个人观点,不构成本平台的任何投资建议。

精彩评论

发表看法
8