最新中国POCT行业研究报告
尚高生命科学
2023-03-20
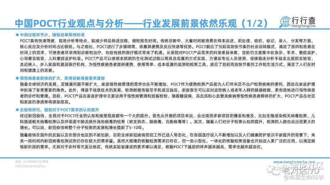
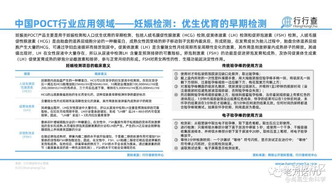
POCT依然是最火的赛道,也是很多企业可以快速入局IVD的一个领域,不管是小发光,还是分子诊断,POCT在新冠期间都贡献了不可小觑的力量,本文的研究报告来自于行行查
上述报告源于老刘话IVD
修改于:2023-03-20
免责声明:上述内容仅代表发帖人个人观点,不构成本平台的任何投资建议。
分享至
微信
复制链接
精彩评论
我们需要你的真知灼见来填补这片空白
打开APP,发表看法
APP内打开
发表看法
{"i18n":{"language":"zh_CN"},"detailType":1,"isChannel":false,"data":{"magic":2,"id":650219694,"tweetId":"650219694","gmtCreate":1679295277718,"gmtModify":1679301237924,"gmtUserModify":1679301141905,"author":{"id":4090134702816850,"idStr":"4090134702816850","authorId":4090134702816850,"authorIdStr":"4090134702816850","name":"尚高生命科学","avatar":"https://static.tigerbbs.com/cbc9dd8297edabc53e339c1f200e6a3a","vip":5,"userType":5,"introduction":"尚高以\"呵护健康生活,提升生命品质\"为宗旨,向社会提供安全、高效、优质的健康产品及服务。","boolIsFan":false,"boolIsHead":false,"crmLevel":1,"crmLevelSwitch":0,"individualDisplayBadges":[],"fanSize":2609,"starInvestorFlag":false},"themes":[],"images":[{"img":"https://static.tigerbbs.com/9dd55715b7a57902cc51643ed8f430c9","width":"1080","height":"608"},{"img":"https://static.tigerbbs.com/5943b7048a3cdefc347ccd4c554c8b8f","width":"1080","height":"608"},{"img":"https://static.tigerbbs.com/1a55573a37d3c715d93496f914a7b09c","width":"1080","height":"608"},{"img":"https://static.tigerbbs.com/86aa1c7a0880f723e6cc2643bed08c4e","width":"1080","height":"608"},{"img":"https://static.tigerbbs.com/2b4dd65d36b09b84bc00f3eca69e374f","width":"1080","height":"608"},{"img":"https://static.tigerbbs.com/1cc2e2dfc235f681ba224da68e96900b","width":"1080","height":"608"},{"img":"https://static.tigerbbs.com/e3697ddde9233d380606712a7f965826","width":"1080","height":"608"},{"img":"https://static.tigerbbs.com/ccfb9b15fe02cf0d94f300d5971248e8","width":"1080","height":"608"},{"img":"https://static.tigerbbs.com/1278c5a393c6e7e298c564cefad045b3","width":"1080","height":"608"},{"img":"https://static.tigerbbs.com/f6af1f130d4ac2483822a865af98d57b","width":"1080","height":"608"},{"img":"https://static.tigerbbs.com/7eb337c3ca0f00fc920b3f67a48ee62f","width":"1080","height":"608"},{"img":"https://static.tigerbbs.com/5f3e83e2f6772384c5e48a58341966d1","width":"1080","height":"608"},{"img":"https://static.tigerbbs.com/2a42d0d66e6f82e2f7313b995292565b","width":"1080","height":"608"},{"img":"https://static.tigerbbs.com/c256c5c5f9b3181fee308d4252e8b25f","width":"1080","height":"608"},{"img":"https://static.tigerbbs.com/620338be871fad5a19b4989fa4a4fe9b","width":"1080","height":"608"},{"img":"https://static.tigerbbs.com/284b76ed57d3d399067f62992ecdffc0","width":"1080","height":"608"},{"img":"https://static.tigerbbs.com/68704a28c52e85743d465216d0bb9d7e","width":"1080","height":"608"},{"img":"https://static.tigerbbs.com/be6a24de203329cae9935620a910f1d6","width":"1080","height":"608"},{"img":"https://static.tigerbbs.com/072ec2330230f450b7046d7eb1b391b6","width":"1080","height":"608"},{"img":"https://static.tigerbbs.com/47b67a5c9e6b4dd4099b80200f5b2b58","width":"1080","height":"608"},{"img":"https://static.tigerbbs.com/ef50080537360d9744809d69b8ca6b95","width":"1080","height":"608"},{"img":"https://static.tigerbbs.com/541babd25cf0540cfa5888c3863e50a2","width":"1080","height":"608"},{"img":"https://static.tigerbbs.com/a2247416f563baee92d69b8c9059d9d7","width":"1080","height":"608"},{"img":"https://static.tigerbbs.com/0eb982671a65c5924e5ec9236591dca7","width":"1080","height":"608"},{"img":"https://static.tigerbbs.com/f6519e01a3787930b71a4359c489c19c","width":"1080","height":"608"},{"img":"https://static.tigerbbs.com/7a27c94ec84c85e4617a146432cbc679","width":"1080","height":"608"},{"img":"https://static.tigerbbs.com/141ed36c12b3122ed8143b7a4e5f1b77","width":"1080","height":"608"},{"img":"https://static.tigerbbs.com/2f4fb8d64fb6e47c082b443cd1f284c5","width":"1080","height":"608"},{"img":"https://static.tigerbbs.com/74c738d1a57f4f3cf6fcaee922f38893","width":"1080","height":"608"},{"img":"https://static.tigerbbs.com/92c1c6ee2fa3d58e63918e0238407c74","width":"1080","height":"608"},{"img":"https://static.tigerbbs.com/9afd00db4f7c4de568bd81ca93437fd0","width":"1080","height":"608"},{"img":"https://static.tigerbbs.com/a4794e4a3c5e0e7741ac779126138923","width":"1080","height":"608"},{"img":"https://static.tigerbbs.com/493fd757af095b1994178c4f6dc3b736","width":"1080","height":"608"},{"img":"https://static.tigerbbs.com/210585cd1af6eb3b6a71b99b5775c7ac","width":"1080","height":"608"}],"coverImages":[{"img":"https://static.tigerbbs.com/7a27c94ec84c85e4617a146432cbc679","width":"1080","height":"608"},{"img":"https://static.tigerbbs.com/92c1c6ee2fa3d58e63918e0238407c74","width":"1080","height":"608"},{"img":"https://static.tigerbbs.com/f6519e01a3787930b71a4359c489c19c","width":"1080","height":"608"}],"title":"最新中国POCT行业研究报告","html":"<html><head></head><body><p>POCT依然是最火的赛道,也是很多企业可以快速入局IVD的一个领域,不管是小发光,还是分子诊断,POCT在新冠期间都贡献了不可小觑的力量,本文的研究报告来自于行行查</p>\n<p class=\"t-img-caption\"><img src=\"https://static.tigerbbs.com/7eb337c3ca0f00fc920b3f67a48ee62f\" tg-width=\"1080\" tg-height=\"608\"></p>\n<p class=\"t-img-caption\"><img src=\"https://static.tigerbbs.com/be6a24de203329cae9935620a910f1d6\" tg-width=\"1080\" tg-height=\"608\"></p>\n<p class=\"t-img-caption\"><img src=\"https://static.tigerbbs.com/5943b7048a3cdefc347ccd4c554c8b8f\" tg-width=\"1080\" tg-height=\"608\"></p>\n<p class=\"t-img-caption\"><img src=\"https://static.tigerbbs.com/2f4fb8d64fb6e47c082b443cd1f284c5\" tg-width=\"1080\" tg-height=\"608\"></p>\n<p class=\"t-img-caption\"><img src=\"https://static.tigerbbs.com/f6519e01a3787930b71a4359c489c19c\" tg-width=\"1080\" tg-height=\"608\"></p>\n<p class=\"t-img-caption\"><img src=\"https://static.tigerbbs.com/5f3e83e2f6772384c5e48a58341966d1\" tg-width=\"1080\" tg-height=\"608\"></p>\n<p class=\"t-img-caption\"><img src=\"https://static.tigerbbs.com/1a55573a37d3c715d93496f914a7b09c\" tg-width=\"1080\" tg-height=\"608\"></p>\n<p class=\"t-img-caption\"><img src=\"https://static.tigerbbs.com/493fd757af095b1994178c4f6dc3b736\" tg-width=\"1080\" tg-height=\"608\"></p>\n<p class=\"t-img-caption\"><img src=\"https://static.tigerbbs.com/a2247416f563baee92d69b8c9059d9d7\" tg-width=\"1080\" tg-height=\"608\"></p>\n<p class=\"t-img-caption\"><img src=\"https://static.tigerbbs.com/210585cd1af6eb3b6a71b99b5775c7ac\" tg-width=\"1080\" tg-height=\"608\"></p>\n<p class=\"t-img-caption\"><img src=\"https://static.tigerbbs.com/ccfb9b15fe02cf0d94f300d5971248e8\" tg-width=\"1080\" tg-height=\"608\"></p>\n<p class=\"t-img-caption\"><img src=\"https://static.tigerbbs.com/1278c5a393c6e7e298c564cefad045b3\" tg-width=\"1080\" tg-height=\"608\"></p>\n<p class=\"t-img-caption\"><img src=\"https://static.tigerbbs.com/a4794e4a3c5e0e7741ac779126138923\" tg-width=\"1080\" tg-height=\"608\"></p>\n<p class=\"t-img-caption\"><img src=\"https://static.tigerbbs.com/072ec2330230f450b7046d7eb1b391b6\" tg-width=\"1080\" tg-height=\"608\"></p>\n<p class=\"t-img-caption\"><img src=\"https://static.tigerbbs.com/141ed36c12b3122ed8143b7a4e5f1b77\" tg-width=\"1080\" tg-height=\"608\"></p>\n<p class=\"t-img-caption\"><img src=\"https://static.tigerbbs.com/ef50080537360d9744809d69b8ca6b95\" tg-width=\"1080\" tg-height=\"608\"></p>\n<p class=\"t-img-caption\"><img src=\"https://static.tigerbbs.com/2b4dd65d36b09b84bc00f3eca69e374f\" tg-width=\"1080\" tg-height=\"608\"></p>\n<p class=\"t-img-caption\"><img src=\"https://static.tigerbbs.com/0eb982671a65c5924e5ec9236591dca7\" tg-width=\"1080\" tg-height=\"608\"></p>\n<p class=\"t-img-caption\"><img src=\"https://static.tigerbbs.com/e3697ddde9233d380606712a7f965826\" tg-width=\"1080\" tg-height=\"608\"></p>\n<p class=\"t-img-caption\"><img src=\"https://static.tigerbbs.com/f6af1f130d4ac2483822a865af98d57b\" tg-width=\"1080\" tg-height=\"608\"></p>\n<p class=\"t-img-caption\"><img src=\"https://static.tigerbbs.com/2a42d0d66e6f82e2f7313b995292565b\" tg-width=\"1080\" tg-height=\"608\"></p>\n<p class=\"t-img-caption\"><img src=\"https://static.tigerbbs.com/68704a28c52e85743d465216d0bb9d7e\" tg-width=\"1080\" tg-height=\"608\"></p>\n<p class=\"t-img-caption\"><img src=\"https://static.tigerbbs.com/620338be871fad5a19b4989fa4a4fe9b\" tg-width=\"1080\" tg-height=\"608\"></p>\n<p class=\"t-img-caption\"><img src=\"https://static.tigerbbs.com/92c1c6ee2fa3d58e63918e0238407c74\" tg-width=\"1080\" tg-height=\"608\"></p>\n<p class=\"t-img-caption\"><img src=\"https://static.tigerbbs.com/47b67a5c9e6b4dd4099b80200f5b2b58\" tg-width=\"1080\" tg-height=\"608\"></p>\n<p class=\"t-img-caption\"><img src=\"https://static.tigerbbs.com/284b76ed57d3d399067f62992ecdffc0\" tg-width=\"1080\" tg-height=\"608\"></p>\n<p class=\"t-img-caption\"><img src=\"https://static.tigerbbs.com/541babd25cf0540cfa5888c3863e50a2\" tg-width=\"1080\" tg-height=\"608\"></p>\n<p class=\"t-img-caption\"><img src=\"https://static.tigerbbs.com/74c738d1a57f4f3cf6fcaee922f38893\" tg-width=\"1080\" tg-height=\"608\"></p>\n<p class=\"t-img-caption\"><img src=\"https://static.tigerbbs.com/c256c5c5f9b3181fee308d4252e8b25f\" tg-width=\"1080\" tg-height=\"608\"></p>\n<p class=\"t-img-caption\"><img src=\"https://static.tigerbbs.com/1cc2e2dfc235f681ba224da68e96900b\" tg-width=\"1080\" tg-height=\"608\"></p>\n<p class=\"t-img-caption\"><img src=\"https://static.tigerbbs.com/7a27c94ec84c85e4617a146432cbc679\" tg-width=\"1080\" tg-height=\"608\"></p>\n<p class=\"t-img-caption\"><img src=\"https://static.tigerbbs.com/9afd00db4f7c4de568bd81ca93437fd0\" tg-width=\"1080\" tg-height=\"608\"></p>\n<p class=\"t-img-caption\"><img src=\"https://static.tigerbbs.com/86aa1c7a0880f723e6cc2643bed08c4e\" tg-width=\"1080\" tg-height=\"608\"></p>\n<p class=\"t-img-caption\"><img src=\"https://static.tigerbbs.com/9dd55715b7a57902cc51643ed8f430c9\" tg-width=\"1080\" tg-height=\"608\"></p>\n<p>上述报告源于老刘话IVD</p></body></html>","htmlText":"<html><head></head><body><p>POCT依然是最火的赛道,也是很多企业可以快速入局IVD的一个领域,不管是小发光,还是分子诊断,POCT在新冠期间都贡献了不可小觑的力量,本文的研究报告来自于行行查</p>\n<p class=\"t-img-caption\"><img src=\"https://static.tigerbbs.com/7eb337c3ca0f00fc920b3f67a48ee62f\" tg-width=\"1080\" tg-height=\"608\"></p>\n<p class=\"t-img-caption\"><img src=\"https://static.tigerbbs.com/be6a24de203329cae9935620a910f1d6\" tg-width=\"1080\" tg-height=\"608\"></p>\n<p class=\"t-img-caption\"><img src=\"https://static.tigerbbs.com/5943b7048a3cdefc347ccd4c554c8b8f\" tg-width=\"1080\" tg-height=\"608\"></p>\n<p class=\"t-img-caption\"><img src=\"https://static.tigerbbs.com/2f4fb8d64fb6e47c082b443cd1f284c5\" tg-width=\"1080\" tg-height=\"608\"></p>\n<p class=\"t-img-caption\"><img src=\"https://static.tigerbbs.com/f6519e01a3787930b71a4359c489c19c\" tg-width=\"1080\" tg-height=\"608\"></p>\n<p class=\"t-img-caption\"><img src=\"https://static.tigerbbs.com/5f3e83e2f6772384c5e48a58341966d1\" tg-width=\"1080\" tg-height=\"608\"></p>\n<p class=\"t-img-caption\"><img src=\"https://static.tigerbbs.com/1a55573a37d3c715d93496f914a7b09c\" tg-width=\"1080\" tg-height=\"608\"></p>\n<p class=\"t-img-caption\"><img src=\"https://static.tigerbbs.com/493fd757af095b1994178c4f6dc3b736\" tg-width=\"1080\" tg-height=\"608\"></p>\n<p class=\"t-img-caption\"><img src=\"https://static.tigerbbs.com/a2247416f563baee92d69b8c9059d9d7\" tg-width=\"1080\" tg-height=\"608\"></p>\n<p class=\"t-img-caption\"><img src=\"https://static.tigerbbs.com/210585cd1af6eb3b6a71b99b5775c7ac\" tg-width=\"1080\" tg-height=\"608\"></p>\n<p class=\"t-img-caption\"><img src=\"https://static.tigerbbs.com/ccfb9b15fe02cf0d94f300d5971248e8\" tg-width=\"1080\" tg-height=\"608\"></p>\n<p class=\"t-img-caption\"><img src=\"https://static.tigerbbs.com/1278c5a393c6e7e298c564cefad045b3\" tg-width=\"1080\" tg-height=\"608\"></p>\n<p class=\"t-img-caption\"><img src=\"https://static.tigerbbs.com/a4794e4a3c5e0e7741ac779126138923\" tg-width=\"1080\" tg-height=\"608\"></p>\n<p class=\"t-img-caption\"><img src=\"https://static.tigerbbs.com/072ec2330230f450b7046d7eb1b391b6\" tg-width=\"1080\" tg-height=\"608\"></p>\n<p class=\"t-img-caption\"><img src=\"https://static.tigerbbs.com/141ed36c12b3122ed8143b7a4e5f1b77\" tg-width=\"1080\" tg-height=\"608\"></p>\n<p class=\"t-img-caption\"><img src=\"https://static.tigerbbs.com/ef50080537360d9744809d69b8ca6b95\" tg-width=\"1080\" tg-height=\"608\"></p>\n<p class=\"t-img-caption\"><img src=\"https://static.tigerbbs.com/2b4dd65d36b09b84bc00f3eca69e374f\" tg-width=\"1080\" tg-height=\"608\"></p>\n<p class=\"t-img-caption\"><img src=\"https://static.tigerbbs.com/0eb982671a65c5924e5ec9236591dca7\" tg-width=\"1080\" tg-height=\"608\"></p>\n<p class=\"t-img-caption\"><img src=\"https://static.tigerbbs.com/e3697ddde9233d380606712a7f965826\" tg-width=\"1080\" tg-height=\"608\"></p>\n<p class=\"t-img-caption\"><img src=\"https://static.tigerbbs.com/f6af1f130d4ac2483822a865af98d57b\" tg-width=\"1080\" tg-height=\"608\"></p>\n<p class=\"t-img-caption\"><img src=\"https://static.tigerbbs.com/2a42d0d66e6f82e2f7313b995292565b\" tg-width=\"1080\" tg-height=\"608\"></p>\n<p class=\"t-img-caption\"><img src=\"https://static.tigerbbs.com/68704a28c52e85743d465216d0bb9d7e\" tg-width=\"1080\" tg-height=\"608\"></p>\n<p class=\"t-img-caption\"><img src=\"https://static.tigerbbs.com/620338be871fad5a19b4989fa4a4fe9b\" tg-width=\"1080\" tg-height=\"608\"></p>\n<p class=\"t-img-caption\"><img src=\"https://static.tigerbbs.com/92c1c6ee2fa3d58e63918e0238407c74\" tg-width=\"1080\" tg-height=\"608\"></p>\n<p class=\"t-img-caption\"><img src=\"https://static.tigerbbs.com/47b67a5c9e6b4dd4099b80200f5b2b58\" tg-width=\"1080\" tg-height=\"608\"></p>\n<p class=\"t-img-caption\"><img src=\"https://static.tigerbbs.com/284b76ed57d3d399067f62992ecdffc0\" tg-width=\"1080\" tg-height=\"608\"></p>\n<p class=\"t-img-caption\"><img src=\"https://static.tigerbbs.com/541babd25cf0540cfa5888c3863e50a2\" tg-width=\"1080\" tg-height=\"608\"></p>\n<p class=\"t-img-caption\"><img src=\"https://static.tigerbbs.com/74c738d1a57f4f3cf6fcaee922f38893\" tg-width=\"1080\" tg-height=\"608\"></p>\n<p class=\"t-img-caption\"><img src=\"https://static.tigerbbs.com/c256c5c5f9b3181fee308d4252e8b25f\" tg-width=\"1080\" tg-height=\"608\"></p>\n<p class=\"t-img-caption\"><img src=\"https://static.tigerbbs.com/1cc2e2dfc235f681ba224da68e96900b\" tg-width=\"1080\" tg-height=\"608\"></p>\n<p class=\"t-img-caption\"><img src=\"https://static.tigerbbs.com/7a27c94ec84c85e4617a146432cbc679\" tg-width=\"1080\" tg-height=\"608\"></p>\n<p class=\"t-img-caption\"><img src=\"https://static.tigerbbs.com/9afd00db4f7c4de568bd81ca93437fd0\" tg-width=\"1080\" tg-height=\"608\"></p>\n<p class=\"t-img-caption\"><img src=\"https://static.tigerbbs.com/86aa1c7a0880f723e6cc2643bed08c4e\" tg-width=\"1080\" tg-height=\"608\"></p>\n<p class=\"t-img-caption\"><img src=\"https://static.tigerbbs.com/9dd55715b7a57902cc51643ed8f430c9\" tg-width=\"1080\" tg-height=\"608\"></p>\n<p>上述报告源于老刘话IVD</p></body></html>","text":"POCT依然是最火的赛道,也是很多企业可以快速入局IVD的一个领域,不管是小发光,还是分子诊断,POCT在新冠期间都贡献了不可小觑的力量,本文的研究报告来自于行行查 上述报告源于老刘话IVD","highlighted":1,"essential":1,"paper":2,"likeSize":0,"commentSize":0,"repostSize":0,"favoriteSize":0,"link":"https://laohu8.com/post/650219694","repostId":0,"isVote":1,"tweetType":1,"viewCount":189344,"commentLimit":10,"likeStatus":false,"favoriteStatus":false,"reportStatus":false,"symbols":["SISI","POCT"],"verified":2,"subType":0,"readableState":1,"langContent":"CN","currentLanguage":"CN","warmUpFlag":false,"orderFlag":false,"shareable":true,"causeOfNotShareable":"","featuresForAnalytics":[],"commentAndTweetFlag":false,"andRepostAutoSelectedFlag":false,"upFlag":false,"length":169,"xxTargetLangEnum":"ZH_CN"},"commentList":[],"isCommentEnd":true,"isTiger":false,"isWeiXinMini":false,"url":"/m/post/650219694"}
精彩评论