东欧战火下的中国大厂:卖手机、造家电、做电商

2563fe81
2022-02-28

俄罗斯与乌克兰的冲突进入第五日,此前,美国、欧盟等一批国家和地区纷纷宣布将对俄罗斯进行经济制裁,外界的关注点也开始从战争延伸到了经济。$滴滴(DIDI)$ $阿里巴巴(BABA)$ $小米集团-W(01810)$ 

作为俄罗斯的重要经济伙伴,有不少人猜测,制裁与战乱之下,中国企业在东欧的业务也势必受到冲击。

例如,阿里跨境电商业务中占比最大的俄罗斯速卖通,原定于今年IPO是否还能如期进行?花20年时间,在俄罗斯拿下家电行业亚军的海尔,能否维持佳绩?海尔在俄罗斯的多个工厂是否会受到影响?在俄乌都广受欢迎的中国手机厂商,将如何重新布局?

此外,2月21日,俄乌刚起摩擦时,俄罗斯媒体曾报道,滴滴驻俄罗斯和独联体公关总监Irina Guschina表示,该公司将从今年3月4日起停止在俄罗斯和哈萨克斯坦的业务。不过26日,滴滴又在微博表示:“滴滴出行在俄罗斯当地的业务不会关闭,未来将在俄罗斯继续运营并持续服务好司机和乘客。”

其实滴滴从2020年8月进入俄罗斯市场后,就一直处于亏损状态,战争的影响下,未来的生存将更加艰难。

俄罗斯速卖通今年还能IPO吗?

2月26日,美国与欧盟、英国和加拿大发表共同声明,宣布禁止俄罗斯使用环球同业银行金融电讯协会(SWIFT)国际结算系统。

SWIFT主要用于信息流传递,通俗地说这是一个传送“金融报文”的系统,目前,全球200多个国家和地区 11000多家银行机构、证券机构、市场基础设施和企业客户都在使用这个系统。因此俄罗斯被踢出局后,立刻震惊了经济圈,甚至有人称其为“金融核弹”。

有专家在采访中表示,俄罗斯遭SWIFT制裁的核心影响就是跨境电商平台和第三方收款平台等,对于跨境卖家当下所面临的风险,一是汇率的波动,二是跨境电商平台结款会延迟或者风险。

据外媒报道,今天卢布汇率暴跌近百分之二十六,首当其冲受到影响的,就是跨境电商。

作为最大的电商公司之一,阿里巴巴从2010年起,面向国际市场打造了跨境电商平台全球速卖通。2018 年 9 月,马云与俄罗斯国有基金、Mail.Ru 和 MegaFon 宣布成立合资公司 “全球速卖通俄罗斯公司”(下文简称“俄罗斯速卖通”),并于次年,登陆了俄罗斯最大社交网络VKontakte。

如今俄罗斯速卖通已经成为阿里全球速卖通的第一大市场,2021年的营业额达到3060亿卢布(42亿美元),同比增长46%。卖家总数达40万, 2021年增长了69%。其中,俄罗斯卖家数增长了193%,达10. 25万。

在物流方面,俄罗斯速卖通已经拥有了两万个快递点,以及多个海外仓。速卖通俄罗斯国家站负责人刘威曾表示,2021年速卖通对俄罗斯市场的投入可能超过过去5年的投入总和。

可以看出,阿里在俄罗斯速卖通上花费了很大心血,去年9月份,Mail.ruGroup投资者关系总监Tatiana Volochkovich还在网络研讨会中宣布,速卖通俄罗斯可能会于2022年进行IPO。

如今战事一起,对俄罗斯速卖通的业务势必造成巨大冲击,不仅今年IPO可能受到影响,阿里展望的2023年俄罗斯速卖通GMV达到100亿美元的目标或难以实现。

字节最近也不好过,就在2月16日,TikTok公司负责东欧地区政府机关联络工作的经理刚宣布,TikTok已开启根据俄罗斯“落地法”设立俄罗斯本地分公司的进程。

TikTok在俄罗斯拥有很高的市场份额,App Annie的数据显示,2021年TikTok在俄罗斯的下载量位列第一,俄罗斯人每月要在TikTok上花费26小时18分钟。

俄罗斯国际新闻通讯社此前被TikTok告知“多次违反社区准则”,并永久封停上传权限。虽然封禁随后被解除,但显然,如何处理复杂的国际关系议题,成为对TikTok的一个全新挑战。

俄乌大战后,国产手机在东欧还吃香吗?

除了互联网公司,不少手机公司也未能躲过战火的影响。

2月24日,本该是Redmi Note 11在乌克兰举办本地发布会的日子,随着基辅爆炸声响起,这场发布会也被迫取消。

为什么小米的发布会选择在乌克兰这样的小国举行?

小米是在2016年进入乌克兰市场的,在这个人GDP均只有3000多美元的国家,高性价比的小米迅速成为乌克兰人最中意的手机品牌。

Canalys数据显示,2018年第四季度,小米手机在乌克兰的市场份额达到26.7%,赢得乌克兰智能手机销量冠军,此后销量也一直稳居前列。

其实在东欧,国产手机品牌一直很受认可。

Canalys显示,根据2021二季度的销售记录,最受乌克兰消费者欢迎的手机品牌有:小米、三星、Transsion(传音控股)、OPPO、苹果,国产品牌占据两席。

俄罗斯也是一样,荣耀和小米都曾成为俄罗斯最受欢迎的智能手机品牌。

在战争中从公民成为难民乌克兰民众,未来的很长一段时间,首要问题是解决温饱,国产手机品牌或许将在东欧收到重创。

除了手机,华为在乌克兰还有一个重要的业务——网络建设。

从2000年来,华为就加强了在乌克兰的业务,华为在乌克兰2G和3G网络的发展中发挥了至关重要的作用,它提供了低价,高质量的软件和设备。

在过去几年中,华为帮助乌克兰将其移动宽带普及率从8%提高到了65%,乌克兰运营商的设备中有一半以上是由华为生产的,华为也成为乌克兰三大移动运营商最大的供应商之一。

2019年,华为还中标乌克兰首都基辅地铁4G网络建设项目,这是中东欧和斯堪的纳维亚地区最大的地铁通信项目。

然而2020年,乌克兰媒体报道,美国副国务卿基思·克拉奇对媒体表示,乌克兰外交部目前正在计划拆除外交部大楼中安装的所有中国华为设备。在乌克兰外交部大楼拆除之后,乌克兰的其他政府机构也将随之进行拆除。

在战火中,华为过往多年的努力或将毁于一旦,而在未来,“抛弃”华为的乌克兰是否会选择华为来重建网络建设也无从得知。

海尔能否延续逆袭神话?

这场战争中,受冲击最大的莫过于实体企业了。一批在俄罗斯有业务的中国上市公司最近股票一路暴跌,股民们也惊慌失措,纷纷在投资者提问平台向公司询问。

在俄罗斯有在建项目的中国交建在股票连续下跌后,今天回答投资者称,公司在俄罗斯有少量在建项目,占公司2021年中期在手未完工合同额的0.0008%,对公司整体影响较小。

此外,龙源电力、金风科技、泰胜风能、林洋能源、中国电建、长城汽车等一批中国企业也迅速针对战局对公司业务造成的影响做出回应,大多公司都表示没有影响或者影响较小。

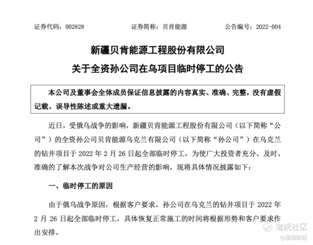
不过贝肯能源就没这么幸运了,今日下午,贝肯能源公告,公司全资孙公司贝肯能源乌克兰有限公司在乌克兰的钻井项目于2022年2月26日起全部临时停工。何时可以恢复正常施工暂时无法预计,预期会对项目进度和经营产生不利影响。

财报显示,2020年,贝肯能源其在乌克兰营收占主营业务收入比重为23.79%。2021年半年报显示,贝肯能源35.81%的营业收入来自乌克兰地区。

电器市场的股市同样一片绿海,东欧是中国电器重要的出口地区,尤其是作为东欧第一大国的俄罗斯,更是东欧电器最大的市场。

海尔智家就在俄罗斯做出了许多重要布局。2016年,海尔智家在俄罗斯建设了第一个冰箱智能工厂,并实现了当年投产、当年达产、当年盈利的目标。目前,海尔智家已在俄罗斯已建设了冰箱、洗衣机、电视、冰冷互联4个工厂。

2020年,海尔智家海外厨电收入在俄罗斯市场2020年增幅达到83%,在东欧大家电市场整体下行的大环境下,海尔智家逆势增长,跃居市场第二。

然而在欧美等国家对俄罗斯经济制裁下,不仅对于俄罗斯的经济是一个很大的考验,对在俄罗斯有业务的中国企业更是一个艰难的挑战。

晒晒我的复盘笔记
交易复盘是每个投资者的必修课,分享复盘笔记,可以帮助我们更好的修正自己的交易行为。小虎君想邀请广大虎友阶段性的复盘自己的交易,总结自己的交易得失。欢迎大家积极参与!
免责声明:上述内容仅代表发帖人个人观点,不构成本平台的任何投资建议。

精彩评论

我们需要你的真知灼见来填补这片空白
发表看法