字节跳动:2022年字节跳动投资报告

营销人星球
2023-02-07

01 核心观点

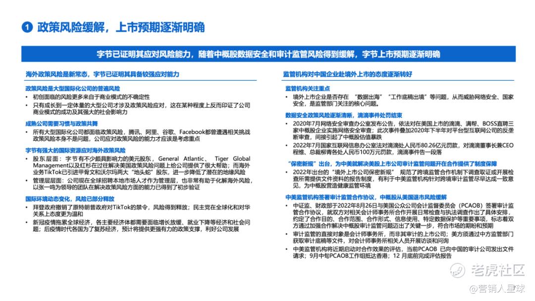
在中国:字节拥有最大的短视频平台抖音、最大的新闻平台今日头条,和围绕它们建立的庞大生态体系;国内广告业务预计今 年贡献近4,000亿收入,抖音电商预计今年GMV约10,000亿,企业服务、游戏、教育板块发展迅速;字节中国全网用户使用时 长仅次于腾讯;APP用户使用时长已超过腾讯,跃居第一;

✓ 在海外:短视频平台TikTok于21年超越谷歌,稳居全球访问量最大网站、2018年以来是全球下载量最高的APP;并已超越YouTube,成为用户使用时长最长的视频APP,美国用户使用时长超90分钟;字节海外商业化推进尚处于初期,未来变现空间 广阔;预计广告和电商业务的持续扩张,还将带动收入的新一轮显著增长;

✓ 字节全球月活用户数超过25亿,对比Facebook全球36.5亿的月活,字节在海外仍有极大的用户渗透空间;

✓字节22年上半年营收超400亿美元,22年全年营收预计903亿美元,同比增长56%,22年净利润预计217亿美元,按照2600亿 美元估值计算,字节22年PS仅为3倍,PE仅为12倍;

✓ 目前腾讯的PE为23倍、阿里13倍、美团快手仍在亏损;可比公司业务增长停滞、估值处于近年来低位,但仍有平均近20倍PE, 可见目前字节估值被严重低估,上升潜力巨大;

✓若2025年退出,保守情形下公司退出估值为9,985亿美元;假设投资成本2,500亿美元,25年收入约2000亿美元,退出PS倍数5.0x,计算出回报倍数MOIC为4.0x,IRR 59%

关于报告的所有内容,公众『营销人星球』查看。

02 正文

免责声明

本账号尊重知识产权、数据隐私,只做内容的收集、整理及分享,报告内容来源于网络,报告版权归原撰写发布机构所有,通过公开合法渠道获得,如涉及侵权,请及时联系我们删除;如对报告内容存疑,请与撰写、发布机构联系。

IPO情报局
港美股打新集中营,聚焦最新打新情报。
免责声明:上述内容仅代表发帖人个人观点,不构成本平台的任何投资建议。

精彩评论

  • 姊妹七个
    2023-02-07
    姊妹七个
    个人也认为,字节估值被低估,有上升潜力。
  • 老地方等你
    2023-02-07
    老地方等你
    非常看好字节的PICO元宇宙业务。
  • 生生世世爱
    2023-02-07
    生生世世爱
    字节旗下的品牌,每个都是爆款。
  • 我也不着急
    2023-02-07
    我也不着急
    这个PPT做的真好,就是字节的底色。
发表看法
4