北航少年踢爆雷军:年轻人收到的第一张裁员通知 雷军没有社会责任毁约应届生

国际投行研究报告
2022-04-24

点击蓝字

关注我们,了解更多

北航少年踢爆雷军:年轻人收到的第一张裁员通知 雷军没有社会责任毁约应届生

自古英雄出少年,北航少年踢爆了青年偶像的假象,狐狸尾巴终于露出来了。雷军竟然开始毁约应届生,给刚入职的青年人发出来第一张裁员通知。

诚信和关爱青年未来是一个未来企业的基础,雷军对年轻人的毁约正在毁誉自己的一切。话说雷军一直不告诉青年人,为什么自己有2个身份证号码?

//

融资1257亿从不分红

雷军曾经被当作屠龙少年,多少年轻人曾经把雷军当青春偶像,都真的把第一台手机、第一张股票奉献给了雷军,而在成功上市,自己给自己送100亿之后,现在他还原了自己的真正的面目。

上市了,他首先给自己发了100亿股票,然后几个哥们联合减持套现了几十亿,根据F10的资料统计,小米成立以来融资净额超过1257亿,但现在小米的账面现金已经只有235.12亿,净资产也只有1374.32亿,小米从未分红,也就是大家看清楚了,小米平台除了雷军给自己发了钱,给哥们套现,其他没产生多少正向现金流量。小米的投资者更是冤枉,17元的发行价,现在已经是过往,麦格里给的最新目标价是9.97.

小米的主业手机,在华为遭殃的情况下,依然继续下行,不仅让苹果的占有率继续上行,连OV和荣耀都能输了。

//

诚信和社会责任是一个企业家的基本素养

小米现在已然成为一个投资公司,投资了几百家所谓产业链公司,这些公司大多数依靠小米的流量在平台上通过流量变现-上市融资套现的模式。忽悠夸大宣传成为这些企业的基本模式,以现在还在证监会等待上市的趣睡科技为典型,一个做床垫的公司,忽悠成科技公司,把简单的化工物质包装成什么太空树脂能量球。

诚信是一个企业家的基本素养,雷军正在惠誉自己所创造的过去,把自己的真面目展示给社会,这是好事。

企业家必须有社会责任,曾经作为青年偶像的雷军更应该有社会责任。对于一个青年人送出第一次裁员的通知书,或许雷军小米觉得没有违法,但只要从社会责任的角度看,这就是一种对自己责任的毁米。作为一家港股上市公司,小米每年也发布企业社会责任报告,2021年小米怎么写?

可笑的是,小米还是中国大学生喜爱雇主。

//

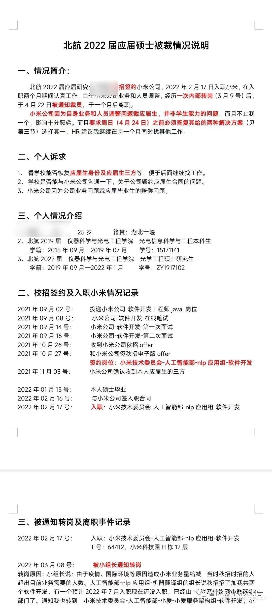
北航少年提爆雷军全记录

北航少年的做法,很多人认为也是对自己的毁灭,因为他的被裁员会记录在自己是职业史上,这也是大多数人面临裁员只能自己吃进去的原因。

但是,年轻人真的不用害怕。只有有能力,离开小米,一定会有大米,假如年轻人都没独立和法律的意识,那么国家的未来会有什么呢。

所以,凌通社要说的是, 坚决支持北航少年和小米展开法律行动,获得自己的利益,同时,通过自己的行动,告诉正在选择职业的年轻人,要小心被骗。另外,北航,你也应该出来支持自己的学子。

很多粉丝一直留言要我们注意安全,我们一直认为不做亏心事不怕鬼敲门,不过这次雷军这么雷,我们到是有点担忧了,所以把这备用号发一下。

很对不起大家,前几天的配用号因为不可抗力,只能麻烦大家继续扫一下了。

免责声明:上述内容仅代表发帖人个人观点,不构成本平台的任何投资建议。

精彩评论

  • eboy
    2022-04-24
    eboy
    如此正常的一件事,需要写这么多?
    • 七绝笔_7427
      这人你不知道吗?发的不都是这样的?不都被小米报警了。。
  • 玲玲秀秀
    2022-04-28
    玲玲秀秀
  • 光耀雷电
    2022-04-28
    光耀雷电
    那应该裁谁呢?
  • MoneyNVRslps
    2022-04-28
    MoneyNVRslps
    资本的本质
  • 白珍强_7489
    2022-04-28
    白珍强_7489
    不知道真假,但做了一定会有好坏结果。
  • 一路向阳啊
    2022-04-28
    一路向阳啊
    压力大
发表看法
18
13