港股估值洼地,科技布局之春

有连云
2022-03-31

港股洼地,科技之春

近年来以港股上市的国内互联网科技公司为代表,在一系列反垄断、信息安全相关政策的影响下,估值受到下行,但监管的目的在于引导行业的长期健康成长,而非限制产业发展;互联网等科技行业作为战略新兴产业的重要组成部分,长期来看国家整体持鼓励发展的态度,且近期积极的信号再现。当前港股上市科技企业基本面良好,同时估值处于低位,是左侧布局的良机。

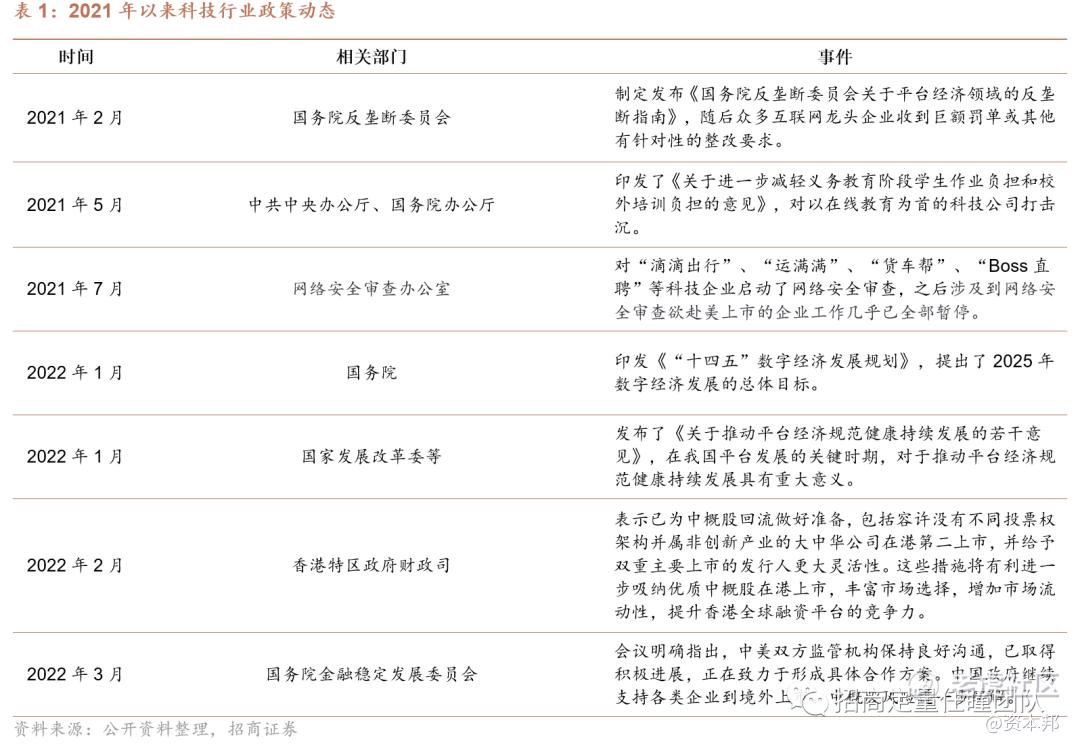
1 政策底初现,港股迎来布局良机

2021年以来,港股市场走势偏弱,恒生科技指数出现大幅回撤,主要原因是政策和地缘政治等因素影响。在强监管手段下,港股科技行业已经逐步被规范整改,大多数利空政策已经被市场预期。2022年以来,我国相继出台多项利好政策,港股逐步出现回暖迹象。2022年3月16日由于金融委会议的召开,使得市场信心强势回升,恒生科技指数快速反弹,大幅上涨22.20%。

同期,在美上市的中概股公司为了应对面对监管的不确定性,符合条件的公司将逐步回归香港上市,中概股回港上市已成为行业新趋势。3月16日,哔哩哔哩(09626.HK)发布公告,争取自愿转换至在香港联合交易所有限公司主板双重主要上市,3月22日,腾讯音乐(TME.US)宣布拟以介绍形式于香港联合交易所主板二次上市。从阿里巴巴回港二次上市以来,中概股开启了扎堆港股二次上市的浪潮,市场预计三年内将有约60家中概股或回港上市,同时香港特区政府也表示已经做好迎接中概股回流的准备。中概股回归对港股意义重大,将进一步巩固港股市场作为区域金融中心、以及中国“新经济桥头堡”地位。中长期来看,政策底或已逐步显现,港股或迎来绝佳的布局时机。

2、港股估值仍处低位,AH溢价逐步走高

受到监管政策的影响,科技板块整体遭受估值下行。在一系列的监管措施下,以港股上市的大型互联网企业为代表的标的受到影响。以恒生科技指数(HSTECH.HI)为例,下图展示了2021以来的估值水平的变化。尽管2022开年以来,指数估值有所回升但仍然处于相对低位,科技股估值仍有较大上行空间。

恒生沪深港股通AH溢价指数(HSAHP.HI,简称AH溢价指数)是由香港恒生指数服务公司于2007年7月9日正式对外发布的数据,该指数追踪在内地和香港两地同时上市的股票(内地称A股,香港称H股)的价格差异。该指数越高,代表A股相对H股越贵(溢价越高),反之,指数越低,代表A股相对H股越便宜。虽然A股近期也经历了一轮下跌,但由于港股跌幅更大,A股相对H股的溢价仍处于过往10年2%的高位。因此在当前时点下,港股资产的价格处于低估状态,相对于A股资产具有更高的性价比,配置价值更高。

3、南向资金持续抄底,科技企业成为热门标的

近年来,随着内地与香港股票市场逐渐融合,内地投资者对港股市场的影响力得到明显提升。根据港交所统计,自2011年开始,来自内地投资者的交易占比呈逐渐增加趋势;最近,香港遭受新冠疫情严重冲击,中央政府给予大力支援,多批来自各省市的医疗援助团队和大量物资陆续抵港,相信在中央有力支持和香港社会各界通力合作下,香港疫情最终会逐渐受控。展望未来,我们仍看好港股市场表现:一方面,随着疫苗研发不断进展和接种的持续加速,全球经济复苏仍将持续加速,国内外的不确定因素会相对减弱;另一方面,在保持独特优势的同时,香港将会逐渐融入国家发展大局,迎来广阔的发展空间。

从资金面来看,“陆港通”南向资金正在不断流入港股市场,港股主题产品也成为了基金投资者熟悉的投资品类。2022年以来,抄底资金正在不断流入港股。截至3月10日,今年以来45只港股主题ETF合计流入资金263亿元,下图展示了今年以来日度资金流入港股主题ETF的节奏,可以看到2月下旬以来资金加速流入港股ETF。

从南向资金的行业配置来看,其行业配置权重与恒生综指的行业权重并不相同,当前时点恒生综指的行业市值分布前三分别为可选消费、金额以及信息技术;而南向资金整体的偏好前三的行业为信息技术、金融和可选消费,从排序上看其资金的权重分布与恒生综指的权重相比具有一定差异性。

而若是将2010年至今12年内的恒生金融、消费与咨询科技指数绝对收益与中证800指数绝对收益进行相关性统计,可以发现恒生资讯科技指数所代表的信息技术行业与A股市场的相关性最弱,约0.46。因此,我们认为南向资金相对恒生综指的行业配置差异一定程度上反映了南向投资者的分散性配置需求。从图6可以看出信息技术行业成为南向资金的热门偏好。

4、港股新经济特征凸显,科技板块流动性充沛

港股新经济特征日益凸显,资讯科技业超过金融业成为市值占比最大、交易最活跃的板块。此前港股市场市值占比最大、交易最为活跃的,一直是传统的金融业,包括大型的银行、保险公司等。但近年来,港股呈现出明显的结构转变的特征,以科技和消费为代表的新经济占比显著提升。2021年末,港股资讯科技业上市公司的总市值规模合计达到129743.1亿港元,超过金融业的71585.2亿港元;资讯科技业市值占比升至30.4%,超过金融业的16.7%,成为港股市场上规模占比最大的行业。在交易活跃度上,考察资讯科技业和金融业的月成交金额在港股市场上的占比,如下图显示,当前资讯科技业同样超过金融业成为月成交金额占比最高的行业,占比基本在30%以上。

截至2021年12月31日,当前恒生指数成分股中,市值占比最高的前两家公司均为资讯科技业,依次为腾讯控股、和阿里巴巴。同样地,当前资讯科技业在恒生指数成分股中的市值占比已超过金融业,达到32.7%。随着新经济在恒生指数中权重的增加,科技产业对指数的影响也可能更大。

5、新兴技术快速普及,科技行业前景广阔

5G、人工智能、云计算等新兴技术为科技行业注入新动能。当前,最不能忽视的正是5G、人工智能、云计算等新兴技术为科技企业可能带来的变革。一方面,新兴技术能够改变科技企业的服务形式和内容,进一步提升用户体验,并创造出新的应用和服务,比如传统音箱被技术改造为智能音箱。另一方面,新兴技术能够有效地降低设备的使用成本,进一步扩大客户群体。在人工智能等技术的发展下,人与机器的交流愈发便捷,也得到了更多用户的青睐。总的来说,当新兴技术创造出新的终端生态,掀起又一轮市场风口,会给科技公司带来强劲的突围的动力。得益于新兴科技的发展,终端用户体量越来越大、场景越来越多、形式和内容也不断丰富。目前也有不少具备较强研发能力的大规模企业,自主推进新终端的研发和制造;比如华为、小米、腾讯、阿里、滴滴、百度、360等各大科技巨头入局造车,涌入智能汽车赛道。

恒生科技指数(HSTECH.HI)投资价值分析

恒生科技指数追踪经筛选后最大30间于香港上市的科技企业。恒生科技指数的选股范畴,主要涵盖与科技主题高度相关的香港上市公司,包括网络、金融科技、云端、电子商贸及数码业务。指数选股准则并会考虑合资格公司是否利用科技平台进行营运、研究发展开支占收入之比例及收入增长。恒生科技指数于2020年7月27日由恒生指数有限公司发布。

恒生科技指数编制方法

编制方法:恒生科技指数的候选成分股需要满足四个要求:

1.流动性要求:投资类指数的换手率测试;

2.业务要求,被分类为其中一项恒生行业类别:工业、非必需性消费、医疗保健业、金融业、咨询科技业;

3.主题要求,与一项科技主题高度相关:网络(包括移动通信)、金融科技、云端、电子商贸、数码、智能化;

4.创新筛选要求,符合最少如下一项要求:利用科技平台营运(如网络或移动通讯平台)、研究发展开支占收入比例>=5%、年度收入同比增长>=10%

在得到样本空间后,将市值排名最高的30只证券选为成分股。

指数调整:恒生科技指数每季度进行调整,排名36名以下的现有成分股将从指数中剔除,而排名24名或以上的证券将加入指数;最终成分股剔除数目和证券新增数目,将按市值排名决定,以维持成分股数目于30。

指数个股集中度较高,聚焦港股科技龙头公司

从最新截面数据来看,指数主要聚焦于港股科技龙头公司,成分股中没有两百亿市值以下的小市值股票。指数个股集中度较高,市值位于2000亿以上的股票合计权重占比为62.94%,市值大于5000的股票合计权重占比达到32.56%。因此,恒生科技指数可以有效反映在港交所上市的科技龙头市场表现。

指数中成份股的权重集中度较高。截至2022年3月29日,前五大重仓股合计权重41.88%,前十合计权重70.7%。其中,成分股既包含了阿里巴巴、腾讯、美团和京东等互联网巨头企业;也纳入了小米集团、理想汽车和比亚迪电子等科技消费公司;同时囊括了快手、哔哩哔哩等科技新贵。毫无疑问,这些创新驱动型企业正在潜移默化地改变着人们的方方面面,因此相关证券具备着长期的投资价值。

从基本面来看,指数权重股当前的基本面情况均较为良好,在较低的估值水平下,投资的性价比凸显。重点分析占比较高的前五大权重股当前的公司基本面情况和投资价值:

阿里巴巴

核心业务收入稳健,活跃用户快速增长。2021年三季度公司实现收入2006.90亿元,同比增长29%,剔除合并高鑫零售的影响,收入为1804.38,同比增长16.00%。分业务来看,核心商业实现收入1268.27亿元(+32.84%);云计算实现收入200.07亿元(+33.12%),数字媒体及娱乐实现收入80.81亿元(+0%),创新业务及其他实现收入14.32亿元(+37%)。截至9月30日阿里巴巴生态体系的全球年度活跃消费者达到12.40亿,其中国内消费者达到9.53亿,相比上季度增加4100万。

社区团购/淘特加大投入,新业务增速亮眼。2021三季度淘特的AAC超过了2.4亿,和手淘APP相比独占会员DAU接近50%,淘特的高性价比的商品以及差异化的用户体验受到了消费者的喜爱,同时致力发展M2C模式,通过一站式运营加物流解决方案,帮助产地制造商直达消费者,三季度订单同比增长近400%。

核心商业竞争力依然稳固,估值修复正在路上。线上流量呈分散化趋势,阿里目前面临来自其他互联网巨头的多维度竞争,但阿里作为电商龙头仍是众多品牌方进行日常销售和品牌营销的首选平台,在消费者购物心智中也占据明显优势,核心商业的竞争力依然稳固。淘特、社区商业平台为公司带来新的成长空间同时云计算业务未来的快速发展以及盈利能力有望给公司的贡献收入与利润带来增量。目前公司估值已处于历史低位,今年有望迎来估值修复期。

小米集团

智能手机业务上,小米保持着强劲的势头。2021年智能手机出货量超过1.9亿部,全球智能手机排名上升到第三位。市场出货量和市场出货量均创下历史新高。从2019年到2021年,小米的全球智能手机市场份额从9.1%增加至14.1%。2021年小米在中国大陆的智能手机出货量也打破纪录,达到15.2%,排名第三。智能手机业务全年营收达到2090亿元,同比增长逾37%。出货量超过1.9亿部,同比增长30%。

“手机x AIoT”战略持续推进。公司AIoT设备国内出货量领先,境外市场也贡献了可观的收入增量,目前已建成领先的消费级物联网平台。同时,去年3月份,公司宣布进军智能电动汽车业务,这将成为小米人工智能和物联网战略的关键组成部分,或能开启新的增长空间。公司首期投资100亿人民币,预计未来10年投资百亿美元。

多方面提升用户体验,互联网服务稳定增长。小米的互联网业务收入(包括广告、游戏、电商、金融等增值服务)主要依托于硬件,随着硬件出货量的不断提升,互联网业务也稳定增长。同时公司不断打磨产品,提升用户体验,2021年,MIUI全球月活跃用户数达到 5.09 亿,中国大陆MIUI月活跃用户数连续五季度达1.3亿。较去年增加了190万月活跃用户数。2021年,互联网服务营收达到282亿元,同比增长达18.8%

腾讯控股

公司商业模式具有独特竞争优势。流量方面,微信是C端消费互联网最大的流量中枢,月活跃账户达12.51亿;内容方面,收费增值服务账户数同比增长13%至2.29亿。在腾讯视频会员2021年4月提价后,视频付费服务会员数同比增长9%至1.25亿;音乐付费服务会员数同比增长41%至6,600万。

游戏业务持续发力。游戏运营及开发方面,《王者荣耀》、《和平精英》表现强劲,根据Sensor Tower商店情报数据显示,《和平精英》和《王者荣耀》2021年全球收入均超28亿美元。《英雄联盟手游》、《地下城与勇士(DNF)》手游两款大IP游戏未来有望贡献业绩增量,第三季度游戏业务收入同比增长8%至752亿元。

积极投入创新业务,商业模式竞争力持续巩固。2021年10月,腾讯完成对搜狗的私有化和整合交接,搜狗搜索、浏览器、输入法、AI交互技术与产品并入PCG(平台与内容事业群),面向企业的地图等业务及产品并入CSIG(云与智慧产业事业群);2022年1月全资收购游戏手机厂商黑鲨科技,后者将战略转型为VR设备厂商;在QQ上,暨三季度升级跨屏AR互动效果之后,手机QQ于1月份进行一次更新,内置EPIC旗下的虚幻4游戏引擎,并推出更加真实立体版的超级QQ秀,可作为QQ用户的虚拟形象。公司历经20余年的发展,积累了领先的用户规模,内容资源以及丰富的产品生态,未来在“全真互联网”相关创新领域的新机遇下,有望获得长期业务增长空间,竞争优势得以持续巩固。

快手

公司商业模式独特,是高度差异化的短视频内容社区平台。快手崛起于下沉市场,去中心化分发形成独树一帜的社区氛围。用户方面,快手早期的用户画像带有明显的下沉标签,下沉用户也成为快手最忠实的用户基础。分发方面,快手以平等普惠、真实向善为底层价值观,采用去中心化的算法。在用户和分发机制的驱动下,不同粉丝层级的KOL都能实现持续的粉丝增长并形成浓厚的社区氛围。近年快手推出“光合计划”创作激励,扶持中小创作者,头部“家族”流量占比进一步下降,创作者结构进一步优化。

公司在内容和商业化方面加强创作者与粉丝之间的信任,平台黏性持续提升。泛知识类内容的丰富巩固创作者与粉丝的信任,知识向、实用向的泛知识类内容增速明显。公司进一步提出了建设“信任电商生态”,建立了广告、内容、电商三位一体的平台生态打通线上营销矩阵,公司DAU/MAU值持续上升至57.92%。

公司营收结构持续改善,开始转向直播、广告、电商多业务驱动增长模式。广告业务的关键在于公域流量扩大,进而提升广告变现能力和效率。电商业务随着供应链的完善和直播带货行业的增长,预计未来整体运营效率和货币化率都会有较为明显的上升势态。

京东集团

零售业务稳健增长,用户规模和质量同步提升。京东通过“品质电商”占领消费者心智,消费升级驱动零售业务收入保持稳健增长。2021年四季度实现营业收入2759亿元,同比增长23.0%,超市场预期。按分布来看,2021年四季度零售实现收入2498.7亿元,同比增长21.3%;京东物流实现收入304.7亿元,同比增长27.7%;新业务实现收入82.1亿元,同比增长45.5%。2021全年GMV同比增长26.2%至3.3万亿元,年度活跃用户数同比增长20.7%至5.7亿,ARPU达5789.5元,同比增长5.5%,用户规模与质量同步提升

物流能力持续加强,多板块协同带来长期增长潜力。京东持续加强供应链基础设施和技术中台建设,截至2021年末,京东物流共运营超过1300个仓库,包含管理的云仓面积在内,仓储总面积超过2400万平方米,运营效率持续优化。全渠道战略布局,京东持续打造即时零售服务体系,2021年超千万名用户体验了公司的即时零售业务,规模达百亿水平。凭借较强的用户心智优势,公司围绕本地及O2O运营继续为商家赋能,即时零售服务将加速渗透。未来零售业务与京东物流、京东科技等多板块业务协同,京东将持续推进向以供应链为基础的技术和服务公司转型,为公司发展提供长期增长潜力。

指数具备高成长,轻资产的显著风格

在基本面特征方面,恒生科技指数呈现出显著的高成长、轻资产。截止2021年Q3财报,恒生科技指数主营业务收入增长率达到41.47%,营收账款周转率为16.55。无论是与主流宽基指数相比,还是与中证科技指数相比,都具备一定的基本面价值优势。

此外,从估值角度来看,当前恒生科技指数的估值处于历史低位。截至2022年3月21日,指数PB为2.85,而历史均值为5.31,历史相对分位数为2.93%。指数PE_TTM为43.06,历史均值为41.12,历史相对分位数为64.46%。近半年多以来,指数估值均在历史平均值以下,考虑到在成份股具有显著的高成长性,未来估值修复空间较大。

长期收益优于其他主流宽基指数

从历史表现来看,恒生科技指数具有高弹性、高收益的特征。自2015年1月1日以来,恒生科技指数的累计收益达54.73%,其绝对收益表现要显著优于同期沪深300等主流宽基指数。过往来看,恒生科技指数在震荡市、牛市表现更优,进攻属性较强。

基金产品介绍

产品概述:博时恒生科技ETF

博时恒生科技交易型开放式指数证券投资基金(代码:159742)是博时基金管理有限公司发行的一只国际(QDII)股票型的被动指数基金。基金的业绩比较基准为恒生科技指数收益率,现任基金经理为万琼女士。

投资目标和投资范围:紧密跟踪恒生科技指数

投资目标:紧密跟踪恒生科技指数,追求跟踪偏离度和跟踪误差的最小化

投资范围:(1)本基金投资标的指数成份股、备选成份股(含存托凭证)的资产不低于基金资产净值的90%,且不低于非现金基金资产的80%;

(2)法律法规及中国证监会规定的和《基金合同》约定的其他投资限制。

因证券/期货市场波动、证券发行人合并、基金规模变动、标的指数成份股调整、标的指数成份股流动性限制等基金管理人之外的因素致使基金投资比例不符合上述规定投资比例的,基金管理人应当在30个交易日内进行调整,但中国证监会规定的特殊情形除外。

投资策略:本基金主要采用完全复制法进行投资,即按照成份股在标的指数中的基准权重来构建指数化投资组合,并根据标的指数成份股及其权重的变化进行相应调整。在正常情况下,本基金力争控制投资组合的净值增长率与业绩比较基准之间的预期日均跟踪偏离度的绝对值小于0.35%,预期年化跟踪误差不超过4%。如因标的指数编制规则调整等其他原因,导致基金日均跟踪偏离度和跟踪误差变大,基金管理人应采取合理措施,避免日均跟踪偏离度和跟踪误差的进一步扩大。当指数编制方法变更、成份股发生变更、成份股权重由于自由流通量调整而发生变化、成份股派发现金股息、配股及增发、股票长期停牌、市场流动性不足等情况发生时,基金管理人将对投资组合进行优化,尽量降低跟踪误差。

管理人信息

博时基金:管理规模行业领先,指数基金全产品线布局

博时基金成立于1998年7月13日,是中国内地首批成立的五家基金管理公司之一,致力为海内外各类机构和个人投资者提供专业、全面的资产管理服务。2002年10月,博时基金发行旗下首只公募基金产品博时价值增长(050001);在此之后,公司不断进行产品创新,完善产品布局。截至2022年3月11日,博时基金共运作管理了321只产品,覆盖股票型、混合型、债券型、货币市场型、QDII型、商品型、FOF型、REITs型全部8个基金类型,实现了对公募基金产品类型的全覆盖;合计管理规模9952.76亿元(不含ETF联接基金),排名全市场第6;非货币管理规模5292.61亿元,排名全市场第8。除公募基金业务外,博时基金还受全国社会保障基金理事会委托,管理部分社保基金,以及多个企业年金、职业年金及特定专户。

具体到指数型基金业务,截至最新,博时基金共发行管理了55只指数基金产品(含ETF联接基金),合计管理规模677.13亿元,排名市场前列。公司旗下指数产品可分为股票指数型基金、债券指数型基金、QDII指数型基金和商品指数型基金4大类型,覆盖了宽基指数、行业主题、特殊主题、SmartBeta、增强指数等不同细分方向或策略。宽基指数基金方面,公司旗下产品覆盖了沪深300、中证500、创业板指、双创50等市场主流指数;行业主题基金方面,公司在银行、券商、新能源汽车、5G、医药等十余个行业或主题进行了布局,为投资者提供了丰富的主题投资工具;QDII指数基金方面,公司旗下的博时标普500ETF是全市场最大的跟踪美国市场指数的ETF基金;债券指数基金方面,公司发行了短/中/长等不同久期风格的利率债指数基金,同时布局了可转债ETF,能够满足不同投资者的配置或交易需求。

基金经理

基金经理万琼女士,硕士学位,14年证券从业经历,博时指数与量化投资部ETF组副主管。2004年起先后在中企动力科技股份有限公司、华夏基金工作。2011年加入博时基金管理有限公司。历任投资助理、基金经理助理,现任多只指数基金、ETF产品基金经理,管理规模超过140亿元,产品管理经验丰富。

免责声明:上述内容仅代表发帖人个人观点,不构成本平台的任何投资建议。

精彩评论

发表看法
8
5