“大雷”当头!喜临门能否“雨过天晴”?

互联网那些事
04-03

“1亿现金不翼而飞”、“挪用资金1.9亿”、“公司起诉控股股东索赔4.8亿”、“公司及控股股东遭证监会立案”、“市值蒸发逾10亿”……

不到一周时间,爆发连串利空事件,放眼大A江湖,都实属罕见!贵为“中国床垫第一股”的喜临门,而对阵阵惊雷,能否化险为夷?

01,掀开潘多拉魔盒的“内鬼”

3月27日,喜临门公告,近日公司发现下属控股子公司喜途科技有限公司的银行账户资金被非法划转,划转资金累计1亿元。经公司核查,发现相关人员涉嫌利用职务之便,非法挪用公司资金。

喜临门还称,公司已于3月26日向公安机关申请立案侦查,并将可能涉及的相关银行账户进行保护性冻结,保护性司法冻结金额约9亿元,两者累计超过10亿元,占公司最近一期经审计净资产的26.54%,占公司最近一期经审计货币资金的42.69%。

消息一出,引发一众媒体和投资人、网友的高度关注,相关话题亦空降热搜,据《每日经济新闻》,这是一起典型的“内鬼案”,如此重大的内控危机和资金异常,立刻引起了监管层的高度警觉。

3月27日,上海证券交易所火速就喜临门账户资金划转及冻结相关事项下发了监管工作函。该监管函涉及的对象包括上市公司本身,还明确涵盖了公司董事、高级管理人员,以及控股股东和实际控制人。

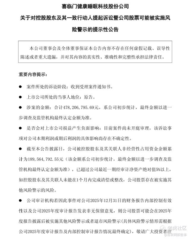
4月1日晚间,喜临门罕见公告披露四连发,涉及诉讼仲裁、违法违规、股份质押和冻结,不少投资者度过了一个“惊魂夜”,具体来看公告内容:

因涉嫌信息披露违法违规,公司及实控人陈阿裕分别收到中国证监会下发的《立案告知书》。公司及下属全资子公司以损害公司利益责任纠纷为由,共同起诉了控股股东华易智能制造及其一致行动人华瀚投资、陈阿裕,涉案金额合计4.78亿元。

公告还称,截至4月1日,喜临门被控股股东及其关联人非经营性占用资金余额累计为1.9亿元,已超过公司最近一期经审计净资产绝对值5%。如控股股东及其关联人未能在1个月内完成清偿或整改,则公司股票会被实施其他风险警示。

且除该事项外,公司还存在控股股东及其关联方未经公司审议程序导致公司对外违规提供担保的情形。

喜临门还提示,公司审计机构若因此事件对公司2025年12月31日的财务报告内部控制有效性以及公司2025年度审计报告发表非无保留意见,公司股票可能会在2025年度报告披露后被实施其他风险警示或者退市风险警示。

针对证监会立案事项,喜临门方面解释称,此次立案是针对资金占用及诉讼相关事项,对上市公司与实际控制人两个主体分别展开的调查,因此公司与实控人均收到立案告知书。

连串的利空讯号,以迅雷不及掩耳之势传遍了资本市场。

4月2日,喜临门开盘一字跌停。截至当日收盘,报13.68元/股,市值50.38亿元。该公司股价从上周五(3月27日)的16.3元/股至当前价位,股价已累计下跌超16%,总市值累计蒸发约9.65亿元。

4月3日,喜临门以12.63元/股大幅低开后,快速下探并封死跌停板。最终收盘价跌至12.31元,总市值余45.34亿,短短数日,已蒸发逾10亿市值,“内鬼门 ”、“控股股东占用资金”、“公司及实控人遭立案”等多重风险,共同造成了股价接连重挫的局面。

截至4月3日本文发稿前,A股舆情监测显示负向,利空100%,据《大众证券报》,上海古北律师事务所吴立骏律师表示,在2026年4月1日(含当日)前买入并持有喜临门股票的受损投资者,或可向公司索赔。

意味着对喜临门而言,头顶或许还悬着一把“达摩克利斯之剑”,此局该如何解?

02,喜临门何时“放晴”?

据公开资料,喜临门创立于1984年,是中国床垫行业首家上市公司,也因此收获“中国床垫第一股”的美名,当然,其连续12次蝉联中国品牌力指数(C-BPI)床垫行业冠军,也佐证了其行业龙头的统治力。

目前公司已经成功转型为以科技创新为核心驱动的健康睡眠科技企业,值得一提的是,低调的喜临门在连番的惊雷事件之前,也有过“被动出圈”。

小米前高管王腾创业公司、同样主打睡眠科技概念的今日一休,因获得了喜临门的战略投资而引发关注,王腾甚至详细给网友描述了是如何与喜临门实控人、董事长陈阿裕结缘的。

并且,据笔者观察 ,在今年3月22日,王腾还受邀参加了喜临门的新品发布会,期间还与喜临门高层、梅耶·马斯克(伊隆·马斯克母亲)等开心合影,从侧面反映了喜临门高层的人脉资源颇丰。

喜临门目前在全球布局了9大生产基地,拥有超5200家门店,并与3000余家星级酒店品牌建立合作伙伴关系,为6000万家庭优质睡眠服务,目前行业市占率约4.5%,不仅是中国第一,还解锁了亚洲第一床垫品牌的成就。

2025年前三季度,公司营收61.96亿元,同比增长3.68%,归母净利润3.99亿元,同比增长6.45%,期内海外市场收入规模同比增长27.46%,经营基本盘较为稳健。

截至2025年5月,公司坐拥有效专利1928项 ,含30项国际专利和54项国内,实用新型专利高达585项,近十年,公司累计研发投入超12亿元,远超家居行业平均投入力度。

艾媒咨询发布的《2024年中国睡眠健康产品创新及消费洞察报告》,中国睡眠经济市场规模已经从2016年的2616.3亿元增长至2023年的4955.8亿元,预计2027年市场规模将达6586.8亿元,万亿市场未来可期。

……

梳理分析下来,喜临门尽管“大雷”当头,但鉴于其牢不可摧的行业地位和技术壁垒,只要不再有新的重大利空事件爆发,对公司运营方面的负面影响,假以时日或可大幅消弥。

全力做好业绩 ,才有对股东负责的底气!

我们期待着喜临门,雨过天晴~

参考资料:

喜临门多重利空下股价连续跌停 受损投资者存索赔机会-大众证券报

睡眠经济崛起!睡眠障碍人群熬出万亿蓝海市场-央广网

遭证监会立案、起诉控股股东索赔4.78亿元,喜临门或面临退市风险-新快报

1亿现金失踪,公司状告实控人!“中国床垫第一股”喜临门连续“爆雷”一周股价蒸发近10亿-澎湃新闻

“家贼”难防!知名品牌惊现“内鬼案”:1亿元资金被挪用,9亿元账户紧急冻结-每日经济新闻

免责声明:上述内容仅代表发帖人个人观点,不构成本平台的任何投资建议。

精彩评论

我们需要你的真知灼见来填补这片空白
发表看法