波斯湾的战云,船坞里的周期

锦缎
03-18

本文系基于公开资料撰写,仅作为信息交流之用,不构成任何投资建议

波斯湾的硝烟,总是与霍尔木兹海峡的油轮如影随形。当全世界的目光聚焦于战斧导弹的轨迹与无人机的残骸时,一条更为深刻的全球经济命脉——海运,正在地缘政治的摩擦中承受着无声的炙烤。

那些装载着全球近三分之一海运原油的巨型油轮,不仅是卫星地图上的移动光点,更是现代工业文明赖以生存的血液细胞。而制造这些巨轮的行业,其兴衰沉浮,往往比海面上的战火更为持久,也更为深刻地塑造着我们所处的世界。

以此为引,我们得以窥见一个同样经历过惊涛骇浪的产业:造船业。

它曾是周期的弃儿,在全行业亏损的泥潭中挣扎,被金融机构列为“两高一剩”的严密监控对象,信贷阀门近乎拧断。一场关乎存续的“生存战”中,中小船企批量倒下,银行坏账堆积如山。

然而,正是这轮惨烈的去产能,倒逼行业完成了从规模崇拜到质量至上的痛苦转身,并为日后登顶全球奠定了基石。

今天,当我们审视中国船舶(SH:600150)这家旗舰企业,实际上是在解剖一部浓缩的中国造船兴衰史。

01 

股价的墓碑与周期的年轮

截至2026年3月17日,中国船舶收盘价为34.4元。然而,将K线图向前复权20年,那座在2007年牛市巅峰创下的近300元(前复权)股价高峰,至今仍像一座遥不可及的墓碑,矗立在行业周期的轮回之中。

当下的市值,仅为当年荣光的零头——约12%。这不仅仅是估值的塌方,更是一代投资者用真金白银为“周期”二字刻下的墓志铭。

图:股价较20年前打骨折,不复权;单位:元

图:近二十年PE band

数据显示,其历史市盈率(PE)宛如过山车,既有2007年疯牛时的数百倍泡沫,亦有2008年金融危机后跌至个位数的凄冷,更出现过因微利或亏损导致的估值巨震。

这种极致的压缩与扩张,背后是更为底层的周期之锚——波罗的海干散货指数(BDI)。

以BDI为镜,可以照见航运业的沧海桑田。

2006年至2008年,该指数自2200点一路狂飙至11926.72点的历史极峰,涨幅逾4倍;随后金融危机海啸袭来,短短8个月便暴跌至663点,跌幅高达94.44% 。

图:近二十年BDI指数经历了剧烈的周期调整

此后的十年,BDI如僵尸般在谷底徘徊,偶有挣扎,却难逃低迷的宿命,直至疫情后的供应链紊乱才再度掀起波澜。船价的起伏、订单的增减,无不被这只无形的手所牵引。

02 

泡沫、出清与复苏:二十年一觉造船梦

将时钟回拨至2006年,我们得以清晰地辨识出近二十年来造船业所经历的三个典型季节:盛夏的狂欢、严冬的漫长蛰伏,以及惊蛰后的苏醒。

1.2006-2008年:泡沫期的狂欢

彼时,中国刚加入WTO不久,全球贸易量的井喷催生了航运业的史诗级景气。低廉的国产钢材、工程师红利以及相对成本优势,共同构成了中国造船业起飞的黄金赛道。

短短数年间,中国便完成了从“世界第三”到全面超越日本、稳居“世界第二”(仅次于韩国)的历史性跨越。新接订单量一度登顶全球,行业沉浸在指数级增长的喜悦之中。

然而,盛宴的高潮往往也是散场的开始。

2008年金融危机的爆发,令新订单骤降,行业瞬间由“卖方市场”坠入周期拐点的深渊。

2.2009-2020年:漫长的出清期

随着全球经济衰退,国际贸易量断崖式下滑,船东弃船、毁约事件频发。

产能过剩的达摩克利斯之剑轰然落下。那些在景气周期中凭借高杠杆急速扩张的企业,此刻成了最先断裂的链条。

江苏熔盛重工的兴衰史,是这个时代最令人唏嘘的注脚。

它于2003年入场,借助如皋沿江开发的机遇与银行信贷的东风,急速膨胀,至2011年手持订单量已位列中国首位、世界第三,彼时风光无两。

然而,转折来得猝不及防。

2012年市场崩溃,危机开始显现;2014年银行贷款逾期,即便有政府资金池介入,亦难阻颓势;银行抽贷加速了资金链的断裂,2015年全面停工;2017年被官方撤销船舶规范企业资格,最终走向湮灭。

熔盛的案例深刻揭示了一个道理:即便账面上订单繁多、利润可观,若现金流持续为负,一旦周转失灵,“盈利”也不过是沙上之塔。会计利润掩盖下的预付款、应收账款和存货对资金的巨大占用,足以令任何庞然大物在顷刻间崩塌。

3.2020年以来的复苏期

时间是最好的疗伤药。

2020年以来,全球新承接订单量及新船价格指数告别十年低迷,温和修复。溯其本源,三重动力交织:

其一,2000年后交付的船舶船龄老化,更新周期大幕开启;其二,国际海事组织(IMO)环保新规趋严,倒逼船东淘汰老旧高排放船舶,订购绿色新船;其三,俄乌冲突等地缘政治事件,重塑了全球能源与货物运输版图,催生了对LNG船、油轮等特定船型的额外需求。

更为关键的是,供给端的格局已今非昔比。

经过漫长的兼并重组,活跃船企数量锐减,行业集中度显著提升。而中国造船业在熬过严冬后,市场份额已超越韩国,稳居全球第一。

图:全球新承接订单情况

图:全球新造船价格指数——以散货船、集装箱船及油船为例

图:中韩日三国新接承船舶订单(修正总吨)在全球中的占比,据来自wind

03 

周期涤荡下的中国船舶:体量先行,盈利滞后

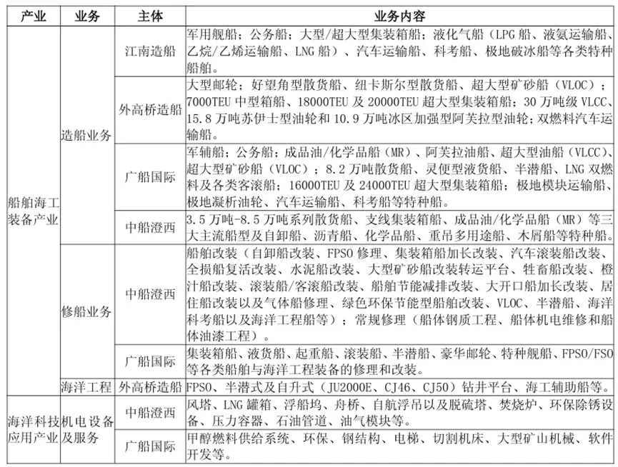
作为行业的旗舰,中国船舶的航迹自然与周期深度耦合。公司主业聚焦船舶造修,核心基地包括江南造船、外高桥造船、广船国际、中船澄西等。

2019年“南北船”战略性重组,组建中国船舶集团,实现了从设计、建造到配套服务的全产业链覆盖。2025年9月,上市公司层面启动换股吸收合并中国重工,标志着解决同业竞争承诺的最终落地。

图:主要造修船基地(引用25年半年报)

从财务数据中,我们能清晰地感知周期的脉搏:

●营业收入于2010年触及298.55亿元的阶段性高点后,便步入长达数年的下行通道,2017、2018年一度跌破170亿元。直至2020年后方见修复,2025年前三季度合并口径营收已达1074.03亿元。

●归母净利润的波动更为剧烈。2012至2015年处于微利状态,2016、2017年连续巨亏,合计亏损约49亿元,几乎吞噬了此前六年的盈利总和。直至2023年,净利润才呈现倍数级增长,达29.57亿元;2025年前三季度更是跃升至58.52亿元(合并重述口径),同比增长115.41% 。

●经营性净现金流在2010年、2017年、2023年表现尤为亮眼。这背后是造船业独特的结算模式:按签约、开工、总装、下水、交付等节点分阶段收款,对应着会计科目中的预付款、合同负债、应收账款等的动态变化。2018年以来,经营性净现金流基本维持正值,印证了行业景气度的实质性好转。

图:近20年收入、利润及经营性净现金流,单位:亿元

图:2010年至今新承接订单量情况                           

图:公司营业收入结构以船舶造修为主,单位:亿元

然而,一个令人深思的现象是:即便市占率已居全球之冠,中国船舶似乎并未真正“赚过大钱”。

其毛利率常年徘徊在10%左右,净资产收益率(ROE)在景气度高涨的当下,按2025年业绩预告上限估算,亦仅约6% 。这与人们想象中的“全球第一”的盈利能力相去甚远。

图:销售毛利率、净利率、ROE,单位:%

存货周转天数的显著延长(2021年以来)似乎揭示了答案的一角:在手订单的迅速攀升——截至2025年半年报,手持订单按万载重吨计约为2019年的2.82倍——占用了大量营运资金,利润的释放滞后于订单的承接。

这符合重工行业的普遍规律,但也对企业的运营效率提出了严苛考验。

04

站在周期的分岔口:如何看待中国船舶的未来?

截至2026年3月17日,公司市值约2588亿元,基于2025年业绩预告的市盈率(PE)约为28倍。若市场普遍预期的2026年归母净利润160亿元得以兑现,则动态PE将降至17.38倍左右。

相较于当前个位数的ROE,估值并不算低廉,但其中无疑包含了市场对未来盈利释放的强烈预期。

值得玩味的是,信达资产在2025年三季度新晋成为前三大股东,持股逾1.16亿股,市值约40亿元。与AMC通常偏好买入破净红利股的操作不同,中国船舶当前市净率(PB)约1.97倍,显然不属于此类。

这或许暗示着更为敏锐的资本,已洞察到行业逻辑的深刻变迁。

要厘清当下的迷局,不妨回归几个本源性的问题:

其一,造船业是否存在门槛? 

答案是毋庸置疑的。这不仅体现在巨额的资本投入和复杂的工程技术上,更体现在对完整产业链配套的依赖。全球范围内,造船业的产能高度集中于中日韩三国,其他国家纵有雄心,亦难在短期内跨越这高耸的门槛。

其二,未来是否存在盈利释放的空间? 

部分券商研报对毛利率的测算远高于当前财报展示的水平。关键在于,随着前期承接的低价订单逐步消化,以及钢材等成本端的相对稳定,高价订单的交付将逐步在报表端体现。2025年业绩预告中65.89%至99.07% 的归母净利润增幅,或许只是利润释放的序曲。

其三,行业景气度的持续性如何?

需求侧:由更新换代与环保合规驱动的需求,更具刚性和持续性。上一轮景气周期交付的船舶(2006-2010年交付峰值)已陆续进入20年左右的更新窗口期。叠加IMO环保新规的硬约束,未来数年,更新需求将成为托底市场的重要力量。

供给侧:与前一轮周期不同,当前的行业集中度已大幅提升,船企的议价能力显著增强。这意味着,船厂在面对船东时,具备了更强的订单筛选能力和报价能力,而非陷入恶性价格竞争。

下图清晰地揭示了当前船龄结构的现状:以中国沿海为例,干散货船及油船的平均船龄已分别攀升至11.3年和11.6年,这预示着未来十年将是更新需求的密集释放期。

图:以中国沿海为例,干散货船及油船平均船龄分别为11.3、11.6年

站在当前时点,中国船舶所面临的,已不再是上一轮周期中那种“从0到1”的规模扩张叙事,而是“从大到强”、“从规模到利润”的质的跃迁。这需要企业将过往积累的订单优势、技术优势,切实转化为财务上的盈利能力。

当行业供给端格局已然固化,需求端的潮水又刚涌起,对于中国船舶这艘巨轮而言,或许真正的考验,也是真正的机遇,才刚刚开始。

免责声明:上述内容仅代表发帖人个人观点,不构成本平台的任何投资建议。

精彩评论

我们需要你的真知灼见来填补这片空白
发表看法