超17.8亿!又一海上风电大单中标公示

华夏能源网
03-12

华夏能源网&华夏风电获悉,近日,国家电投电子商务平台发布《申能海南CZ2海上风电示范项目(以下简称“申能海南海风项目”)二期风电机组(含塔筒)、海上升压站基础及安装工程施工总承包、220kV海缆与陆缆采购及敷设工程、66kV海缆采购及敷设工程招标结果公告》。

公告显示,申能海南海风项目二期风电机组(含塔筒)、海上升压站基础及安装工程施工总承包第一中标候选人为中国铁建港航局集团有限公司,投标报价10.3亿元,第二中标候选人为中交第三航务工程局有限公司,投标报价9.5亿元。

220kV海缆与陆缆采购及敷设工程第一中标候选人为长飞(江苏)海洋科技有限公司(联合体:德京集团有限公司),投标报价5亿元;第二中标候选人为江苏亨通高压海缆有限公司(联合体:上海市基础工程集团有限公司、海南电网能源发展有限公司),投标报价5.4亿元。

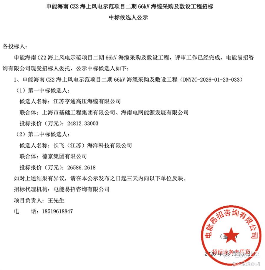
66kV海缆采购及敷设工程第一中标候选人为江苏亨通高压海缆有限公司(联合体:上海市基础工程集团有限公司、海南电网能源发展有限公司),投标报价2.5亿元;第二中标候选人为长飞(江苏)海洋科技有限公司(联合体:德京集团有限公司),投标报价2.7亿元。

公开资料显示,申能海南海风项目是海南省“十四五”期间重点推进的清洁能源项目之一,由申能集团和上海电气风电集团投资建设。项目位于儋州市北面海域,规划总容量1200MW,共配套建设2座220kV海上升压站和1座陆上集控中心,项目分两期建设。

项目一期建设容量为603MW,布置67台9MW风电机组,已于2025年3月实现全容量并网发电。

本次招标的二期工程,建设容量为576MW,计划安装48台12MW大容量海上风电机组,并配套建设海上升压站,目标在2026年底前实现全容量并网。

项目全部建成投产后,预计年均可提供清洁电能约37亿千瓦时,相当于节约标准煤超百万吨,减排二氧化碳近三百万吨。

免责声明:上述内容仅代表发帖人个人观点,不构成本平台的任何投资建议。

精彩评论

我们需要你的真知灼见来填补这片空白
发表看法