央行点名“十宗罪”!浦发银行:10万亿资产的冰与火

杠杆游戏张银银
02-26

摘要:四个月收三张千万级罚单(欢迎关注杠杆游戏)

撰文|杆姐&编辑|爱丽丝

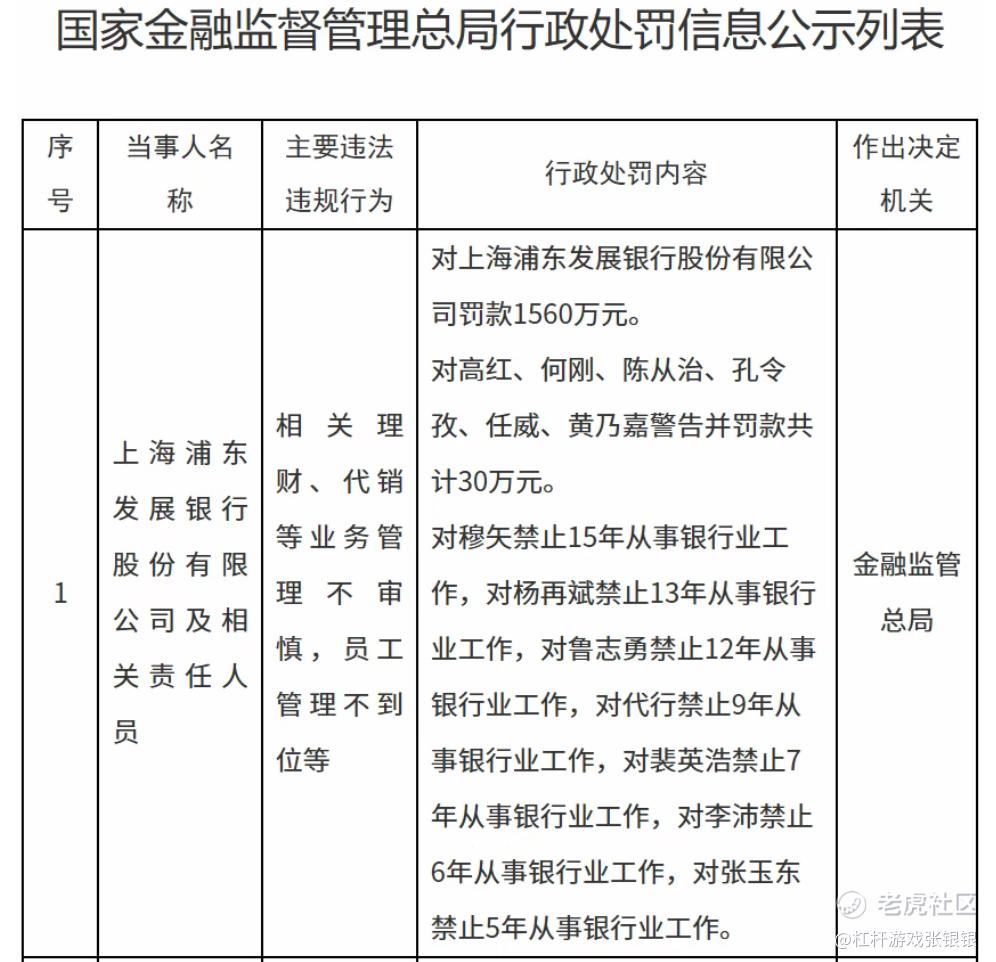
站在资产首破10万亿的关口,浦发银行又一次收到千万级巨额罚单。

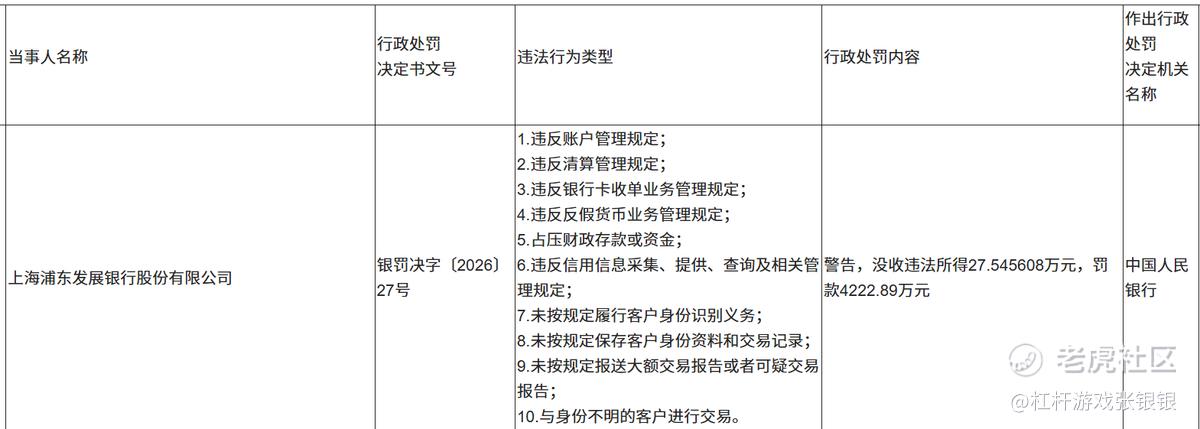
近日,据央行披露,浦发银行因多项业务违规被合计罚没超4250万元,同时旗下9名相关责任人被罚。

当规模盛世遇上合规之痛,这种撕裂显得格外刺眼。也让我们思考银行业在强监管时代,扩张与合规之间,究竟存在多大的张力?

1、

如下图,此次央行指出了浦发银行的“十宗罪”。

违反账户管理规定:杠杆游戏猜测,可能涉及开户审核不严、账户分类管理混乱或异常账户监测缺失等。

违反清算管理规定:可能表现为清算资金未及时划转、清算路径不合规等。这会影响金融市场的流动性稳定,甚至引发连锁反应。

违反银行卡收单业务管理规定:可能涉及特约商户审核不严、受理终端管理不到位。此类违规常被不法分子利用进行套现或洗钱。

违反反假货币业务管理规定:反映出浦发银行在现金处理流程、员工识别能力或设备维护上存在短板 。

占压财政存款或资金:这是一项性质较为严重的违规。意味着银行挪用了本应上缴或划拨的政府资金,可能用于自身流动性周转或投资。这不仅违反了财政纪律,也暴露了银行在流动性管理上的激进倾向。

违反信用信息采集、提供、查询及相关管理规定:可能涉及未经授权查询征信、数据报送错误或泄露客户信息等。

未按规定履行客户身份识别义务(KYC)‍:这是反洗钱(AML)的核心要求。未履行KYC意味着银行未能有效核实客户真实身份,为洗钱活动提供了通道。

还有未按规定保存客户身份资料和交易记录;未按规定报送大额交易报告或者可疑交易报告以及与身份不明的客户进行交易。

除了浦发银行总行的这份大罚单,央行还给开了9张给该行个人的罚单。被罚的9名责任人来自8个不同部门:信用卡中心、运营管理部、信息科技部、零售信贷部、公司业务部、零售业务部、网络金融部、法律合规部。

这种跨部门、多岗位的问责方式传递出的信息是:这不是某个业务条线的偶发问题,而是银行多个环节的系统性疏漏。

2、

另外杠杆游戏注意到,2026年开年的这张千万级罚单,并非浦发银行近年里的独一份。

就在2025年,该行就收到过2张千万级罚单,分别在10月31日和12月19日。

10月31日,国家金融监管总局对浦发银行总行开出罚单,其因“相关互联网贷款、代销等业务管理不审慎”,被处以1270万元罚款;同时,对责任人何荣给予警告并罚款7万元。

浦发银行此次被罚主要源于两大业务条线:互联网贷款和代销业务。

2025年12月19日,浦发银行因相关理财、代销等业务管理不审慎,员工管理不到位等,再次被金融监管总局罚款1560万元。

四个月时间,三张千万级罚单,总金额超过7000万元。这还不包括分支机构的处罚——就在2026年1月21日,浦发银行杭州分行因流动资金贷款“三查”不到位等问题,刚被罚款475万元。

把这些罚单拼在一起,杠杆游戏看到几个值得关注的共性问题:

总行层面,理财、代销、互联网贷款等中间业务多次被点名;分行层面,信贷“三查”不到位、个人经营性贷款管理存在漏洞;基础运营层面,账户管理、反洗钱工作存在短板。

这些问题涉及的层级不同、业务不同,但指向同一个方向:浦发银行合规管理的系统性和一致性需要进一步加强。

3、

就在罚单下发前一个月,浦发银行披露了2025年业绩快报:资产总额突破10万亿元,达到100,817.46亿元;归母净利润同比增长10.52%;不良贷款率降至1.26%,较上年末下降0.1个百分点。

从数据看,这是一份相当不错的成绩单。资产规模迈上新台阶,盈利能力保持增长,资产质量持续改善。

然而,频繁的巨额罚单也揭示了浦发银行财务报表与风险管理报告之外的“另一面”。在杠杆游戏看来,浦发银行需要回应的不只是如何整改,还有几个更深层次问题。

其一:如何打通部门之间的壁垒?明确每个环节的职责边界,让信息在部门之间真正流动起来。

其二:如何让合规从成本变成竞争力?在监管日趋严格的背景下,合规能力正在成为越来越重要的核心竞争力。与其被动应付监管检查,不如主动构建合规体系。

其三:如何建立真正的长效机制?“屡查屡犯、屡罚屡改”的循环,在很多企业都存在。打破这种循环的关键,在于建立长效机制——不是头痛医头、脚痛医脚的临时整改,而是从制度设计、流程管控到考核激励的重构。

无论如何,浦发银行的“十万亿盛世”,不应该建立在合规的沙滩之上。

本文未标注出处的图表,均源自企业及监管部门披露,特此说明并致谢    

版权及免责声明:本文系杠杆游戏创作,未经授权,禁止转载!如需转载,请获取授权。另,授权转载时还请在文初注明出处和作者,谢谢!杠杆游戏任何文章之观点,皆为学习交流探讨用,非投资建议。用户据此进行的一切投资,请自负责任。文章如有疏漏、错误欢迎批评指正。

免责声明:上述内容仅代表发帖人个人观点,不构成本平台的任何投资建议。

精彩评论

我们需要你的真知灼见来填补这片空白
发表看法