信托界蛇年最后惊雷:深陷困局,建元信托工资最高的总经理曾旭辞职!任期未到!

国际投行研究报告
02-13 20:24

点击蓝字 关注我们

信托界蛇年最后惊雷:深陷困局,建元信托工资最高的总经理曾旭辞职!

都准备蛇年拿好年终奖回家过年了!晚上信托界却传来了一声惊雷。

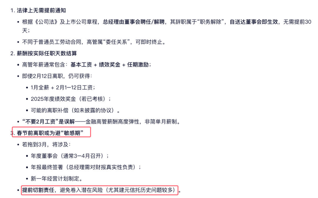
1 、建元信托工资最高的总经理曾旭辞职!公开资料显示,曾旭2023年 9 月担任总经理,到今天不满 3 年,2023年3月16日建元信托(当时仍称“安信信托”)召开第九届董事会第六次会议,审议通过《关于聘任公司总经理(总裁)的议案》,同意聘任曾旭为公司总经理。公告明确:“任期自本次董事会通过之日起至第九届董事会任期届满之日止,到期可以续聘。本来任期应该到2025年9月22日(三年任期)。

2 、任期未到就辞职,大概率不是对公司不满就是董事会对他不满,选择蛇年割舍离,给大家都有一个时间。不过,曾旭的收入是公司最高,年收入达到 326.8 万,算来差不多 3 年时间拿了 1000 万,可以了。

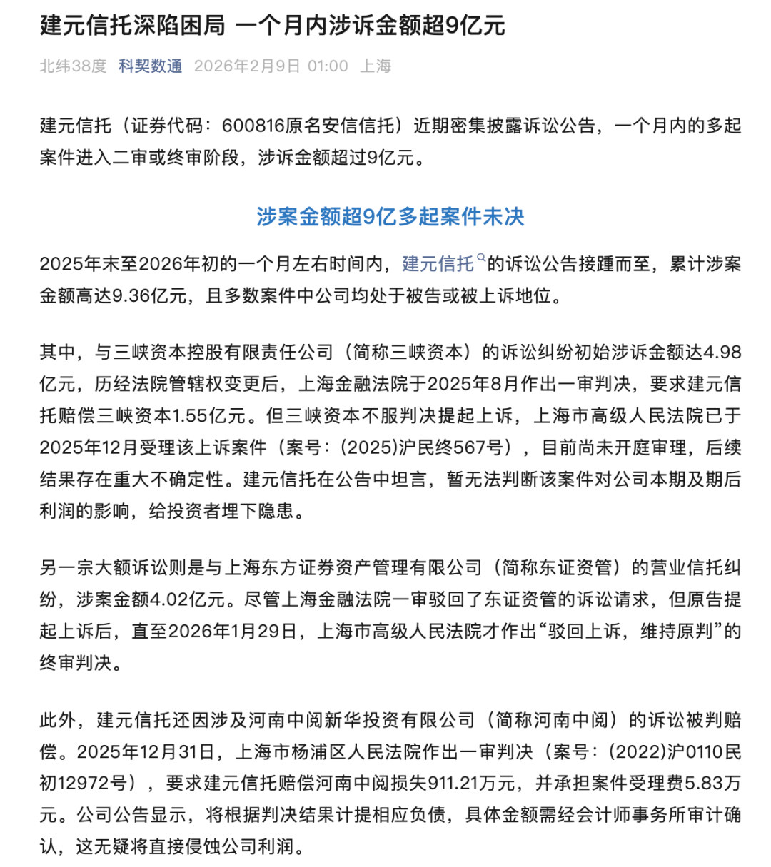
3 、曾旭本来是来救火的,不过,公开资料显示,建元信托并没有获得好的发展,甚至可以说是深陷困局,公开资料显示,一个月的被诉讼的金额达到 9 个亿。

曾旭辞职!任期未到

风险规避

一场“合规但耐人寻味”的高管变动

辞职原因

3 年收入千万

公司并未获得新生

切割

免责声明:上述内容仅代表发帖人个人观点,不构成本平台的任何投资建议。

精彩评论

我们需要你的真知灼见来填补这片空白
发表看法