天孚通信“新马泰”再落子:控股权让渡SuperX,真正棋局在英伟达之外

不慌实验室
02-13

SuperX(NASDAQ: SUPX)于2026年2月11日晚间宣布,其全资子公司与苏州天孚光通信股份有限公司(300394.SZ)的新加坡全资子公司Tianfu International Investment Pte. Ltd.签署合资协议,双方将联合成立合资公司SuperX Optical Communications Pte. Ltd.。

全球化布局的关键一跃

根据协议,SuperX为合资公司第一大股东,业务覆盖全球主要市场,将致力于打造全球下一代一站式算力中心(AIDC)光连接解决方案,旨在解决大规模人工智能计算集群中日益严峻的高速互联与数据传输瓶颈。

消息一出,市场反应剧烈。2月12日,天孚通信大幅高开,盘中震荡走高,一度触及333.79元/股,收盘报330.00元/股,单日大涨14.38%,股价再创新高,成为当日wind热股排行股第一。

图片来源:wind

截至当日收盘,公司总市值达到2565.47亿元,估值水平再度被推至高位,市盈率(TTM)为140.00倍。

天孚通信2月12日全天成交额153.86亿元,其中深股通成交额43.80亿元,位列深股通成交第二位。

巨灵数据显示,2月12日北向资金合计成交2896.59亿元,占两市总成交额13.52%,资金对AI光通信赛道的追捧达到阶段性高点。

深股通十大成交股

图片来源:Wind

此次跨国合资,被市场解读为天孚通信全球化布局的关键一跃。

借助SuperX的全栈AI基础设施能力与海外客户资源,叠加自身光器件技术优势,公司试图抢占AI算力时代的核心赛道。

但在股价与情绪同步冲高的背后,这场“出海联姻”究竟是战略突围,还是资本层面的刻意造势,仍需冷静拆解。

高增长不及预期

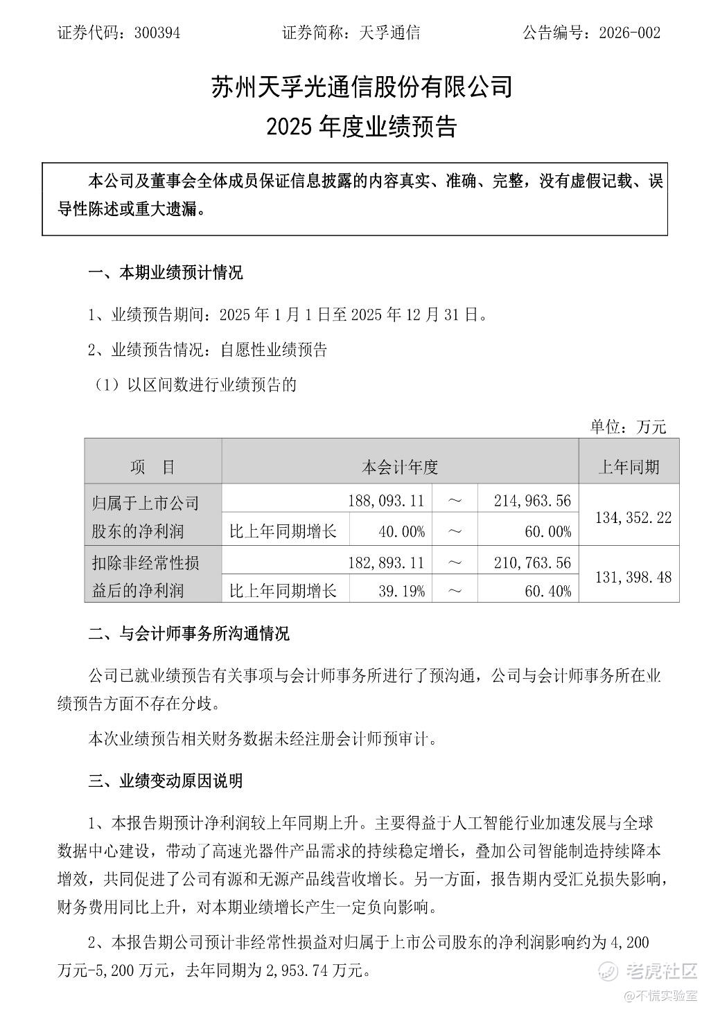
业绩层面,天孚通信交出了一份亮眼的成绩单。公司2025年度业绩预告显示,全年归母净利润预计18.81亿元至21.5亿元,同比增长40%—60%。

扣非净利润18.29亿元至21.08亿元,同比增长39.19%—60.40%,非经常性损益影响约4200万元—5200万元。

图片来源:天孚通信公告

2025年前三季度,公司营收39.18亿元,同比增长63.63%,归母净利润14.65亿元,同比增长50.07%,第三季度单季营收与净利润增速均超75%,增长势头强劲。

财务结构同样稳健,公司资产负债率仅16.45%,毛利率维持在51.87%的高位,盈利质量远超行业平均水平。

不过,这份高增长并未完全兑现市场期待,公司预告净利润上限仍低于多家机构预期,叠加汇兑损失持续拖累财务费用,让“高增长不及预期”的声音开始出现。

支撑业绩的核心逻辑来自AI算力爆发与全球数据中心建设,高速光器件需求持续放量,有源器件成为增长主力,智能制造进一步降本增效。

不过,高增长背后,对单一赛道的依赖、海外收入占比过高、大客户集中等问题,也为后续发展埋下隐患。

深度绑定多家头部云厂商

从公司现状与产品价值看,天孚通信已站在全球光器件第一梯队,是AI产业链上难以替代的“卖铲人”。

作为英伟达供应链核心企业,公司是全球少数可稳定量产1.6T光引擎的厂商,FAU光引擎良率达95%,在CPO、NPO光路系统具备突出供应优势,深度绑定多家全球头部云厂商。

产品覆盖有源、无源全品类,广泛应用于AI算力、数据中心、光纤通信等场景,正从器件供应商向系统解决方案商加速转型。

此次与SuperX合作,双方形成明确分工:天孚通信提供技术、研发、量产与全球化供应链支撑,SuperX导入客户订单、定制化需求,并将合作光连接产品集成到模块化AI基础设施中,实现“即插即用”,大幅缩短客户部署周期。

行业层面,AI算力革命持续推升光连接需求,微软、亚马逊、谷歌、Meta、甲骨文五大科技巨头2025年资本开支超3700亿美元,2026年预计突破4700亿美元,800G、1.6T产品进入放量周期,CPO等新技术打开增量空间,国产光器件全球份额持续提升。

天孚通信作为行业龙头,充分享受行业高景气与国产替代双重红利,长期成长逻辑清晰且扎实。

迭代风险与试错成本较高

狂欢之下,高估值与高预期之下,隐忧不容忽视。合作层面,合资公司由SuperX控股,天孚通信不掌握控制权,未来经营决策、利润分配、技术主导权均存在不确定性,甚至可能出现“技术输出、渠道受制、为他人做嫁衣”的局面。

行业层面,光器件赛道竞争持续白热化,随着多家厂商扩产1.6T产品,价格战压力逐步显现,CPO等技术路线仍处商业化早期,迭代风险与试错成本较高。

公司下游高度集中于北美云厂商与核心客户,对外部资本开支节奏极度敏感,一旦周期见顶或需求放缓,业绩将直接承压。

公司层面,海外收入占比高,叠加全球化布局提速,地缘政治、贸易壁垒、汇率波动持续构成威胁,汇兑损失已在财报中显现。

估值层面,公司市值已突破2500亿元,市盈率处于历史高位,在业绩增速略低于预期的背景下,一旦行业景气度边际走弱,极易出现估值快速回调。

天孚通信的长期价值,最终取决于技术迭代、客户结构多元化、全球化合规运营与独立话语权的构建,而非短期合资消息带来的情绪溢价。

在AI算力赛道高波动的当下,高成长能否持续、出海能否真正破局、控制权与利益能否平衡,将是决定公司未来走向的核心命题。

敬告读者:本文基于公开资料信息或受访者提供的相关内容撰写,不慌实验室及文章作者不保证相关信息资料的完整性和准确性。无论何种情况下,本文内容均不构成投资建议。市场有风险,投资需谨慎!未经许可不得转载、抄袭!

免责声明:上述内容仅代表发帖人个人观点,不构成本平台的任何投资建议。

精彩评论

我们需要你的真知灼见来填补这片空白
发表看法
2