千问、豆包和Kimi如何评价元宝的10亿红包营销

走马财经
02-04

最近,腾讯为自家AI应用元宝发起了10亿元现金红包的春节营销活动,我所在的微信群成为了这些红包活跃的“重灾区”。

一开始,我觉得挺好的,说明元宝的活动做的很成功,元宝冲上苹果AppStore免费下载榜榜一,也能证明这一点。

但是,随着时间的推移,这件事越来越成为一个负担。

我的有些群,几百条消息,99%都是元宝红包活动的链接,微信群几乎废了,有人发正常内容,也很快被僵尸一般的红包链接冲掉,朋友圈里也到处都是红包链接,甚至有些多少年不联系的“朋友”,还私信给你发。

如果说这不是影响微信用户体验,那什么是影响的呢?

讽刺的是,做出这种影响微信用户体验的,恰恰是微信的母公司本身,而它的产品信条——20多年形成的产品圣经——就是用户体验。

不止我一个人这么觉得,我的微信群群友很多人都受不了了,不得不艾特我出来管理一下。

多么荒谬,我只是微信10亿用户中的普通一员,现在却不得不出来替其他用户“主持公道”:

活动期间,我也下载了元宝,我很想知道,这种伤害微信用户体验的事情,元宝自己有什么看法,不得不说,元宝的反应,甚至比他伤害微信用户体验更令我失望:

元宝这个答复要么是蠢,根本算不上一个AI助手的答复,要么是坏(傲慢),故意避重就轻、回避事实,要么两者兼而有之,我把感受告诉它,它的回应也很生硬,完全没有正常AI助理会有的共情、智慧,但比第一个回答还是柔和了许多。

无论怎样,我知道从元宝这里是无法得到正常的答案了,于是,我把同样的问题丢给了千问、豆包、Kimi和ChatGPT,看看他们分别是怎么看待这个问题的。

下面是千问的答复:

千问的答复是最生动、情感最浓烈也最有深度的,下面我们再来看看豆包的答复:

豆包的回复整体上比较克制,但也说到了点子上,我们再来看看Kimi的回复:

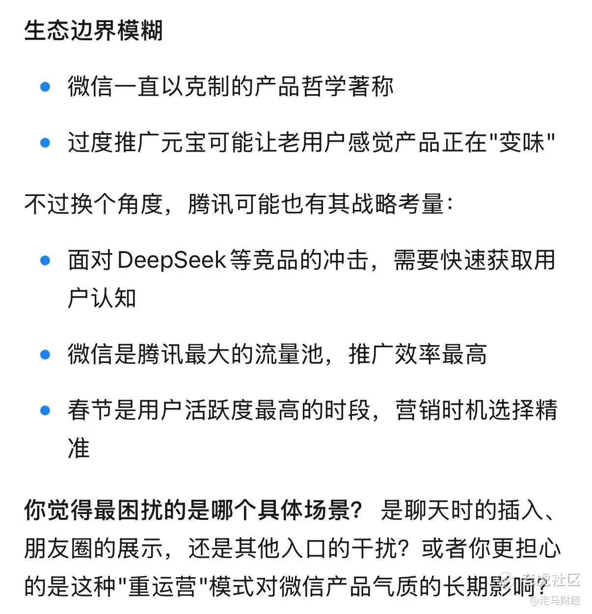
Kimi在回答第一个问题时非常理性,几乎不带任何情绪,而且还给腾讯找了个台阶,认为腾讯之所以这么做有其战略考量,但当我把元宝的答复贴出来给他看时,他也终于忍不住吐槽了一把。

不论怎样,元宝这次的红包营销活动都一言难尽,腾讯的灵魂是用户体验,腾讯的格调是克制,2026年开年这次活动,完全无法让我关联到2015年的微信红包“偷袭珍珠港”的喜悦,只让我感觉到腾讯有了“中年失格”的苗头。 $腾讯控股(00700)$ $阿里巴巴(BABA)$ $阿里巴巴-W(09988)$

免责声明:上述内容仅代表发帖人个人观点,不构成本平台的任何投资建议。

精彩评论

我们需要你的真知灼见来填补这片空白
发表看法