业绩翻倍的中际旭创:是真成长还是借东风

不慌实验室
02-02

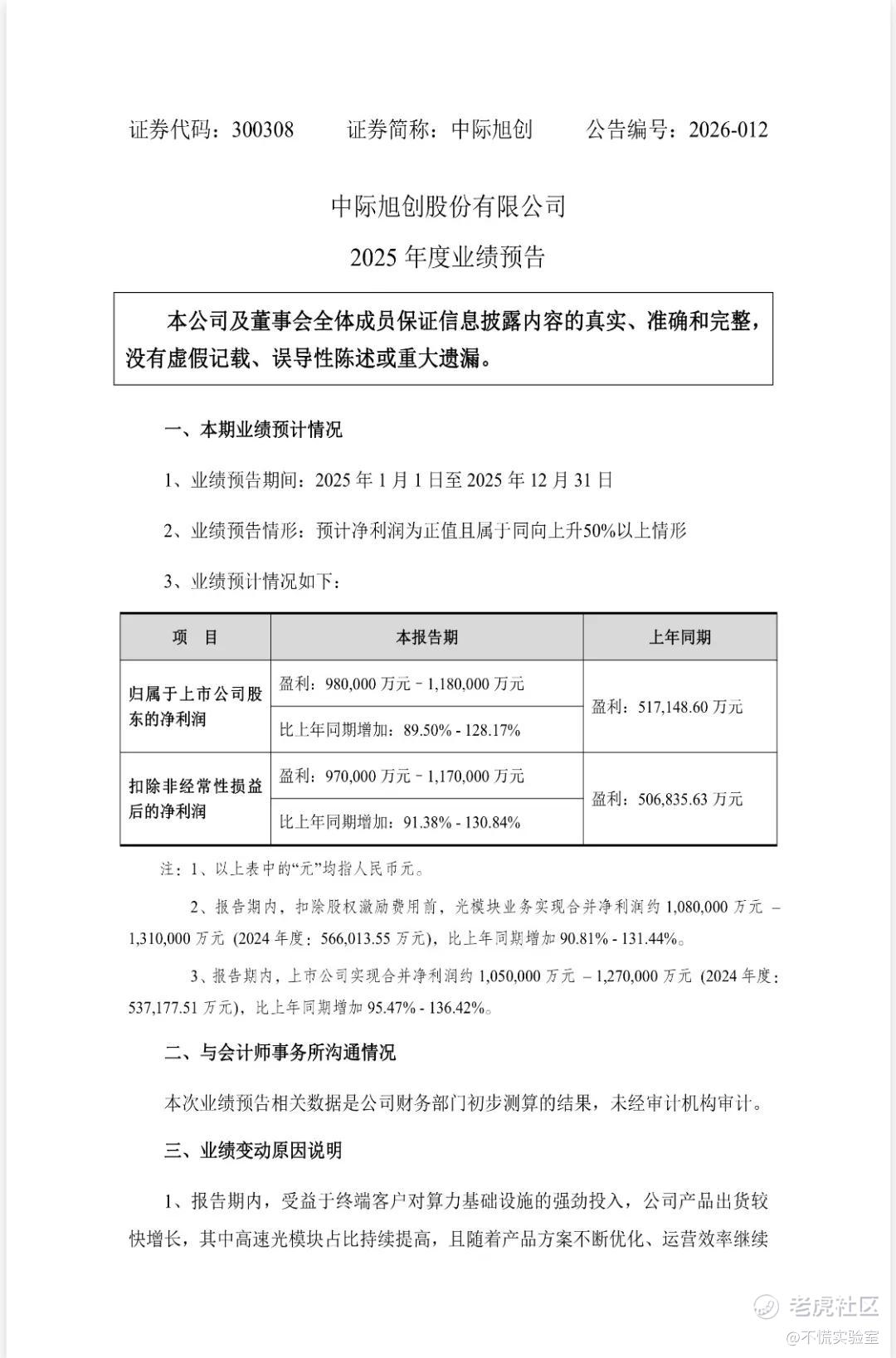
2026年1月30日,全球光模块龙头中际旭创(300308.SZ)交出了2025年度亮眼的业绩预告,预计全年归母净利润达98亿元-118亿元,同比增幅高达89.50%-128.17%,这份近乎翻倍的业绩答卷,成为AI算力赛道引人注目的成绩单。

图片来源:中际旭创公告

实现双向共振

业绩高增的核心逻辑,无疑是全球AI算力基础设施建设的浪潮式需求,终端客户对智算集群的强劲投入,直接推动公司产品出货量大幅增长,而高速光模块占比的持续提升,叠加产品方案优化、运营效率改善,更是实现了营收与净利润的双向共振。

不过,深入拆解业绩构成,这份高光成绩单背后并非毫无波澜,多重非经营性因素的扰动,让其增长成色需要冷静审视。

报告期内,公司因限制性股票激励、员工持股计划确认股份支付费用2.23亿元,对子公司呆滞库存和坏账应收账款计提减值损失1.13亿元,美元汇率下跌产生汇兑损失2.7亿元,三项合计侵蚀净利润超6亿元。

尽管公司通过联营企业权益法投资收益、股权投资公允价值变动获得2.96亿元的正向收益,部分对冲了上述损失,但其中4800万元计入非经常性损益,意味着部分利润并非来自核心业务的内生增长。

扣非后净利润仍保持高增,印证了公司主业的盈利能力,但股份支付的持续成本、汇率的系统性风险、库存与应收账款的管理压力,都成为业绩背后不可忽视的隐忧,也让市场开始思考,这份百亿净利的增长,究竟是核心竞争力的持续兑现,还是行业红利下的阶段性爆发。

如今的中际旭创,已然坐稳全球光模块行业龙头地位,在AI算力浪潮中占据了得天独厚的卡位优势,但其经营现状也呈现出鲜明的“优势与风险并存”特征。

从核心竞争力来看,公司构建了难以复制的行业壁垒,客户层面深度绑定英伟达、谷歌、微软、亚马逊等全球顶级科技巨头,成为800G、1.6T高速光模块的核心甚至独家供应商,客户续单率居高不下,2026年订单已基本饱和,这种深度绑定不仅带来了稳定的订单量,更让公司能够参与客户下一代算力平台的产品预研,从“配件供应商”升级为“技术协同者”,大幅提高了客户替换成本。

产能层面,公司布局“中国+泰国”的全球化生产基地,既满足了海外客户的交付需求,又有效规避了国际贸易关税壁垒,产能规模与交付能力处于行业领先。

技术层面,公司实现了“一代量产、一代研发、一代预研”的梯队化布局,800G产品良率远超行业平均,1.6T产品已实现规模化量产,成为未来增长的核心引擎。

财务层面,公司资产负债率处于低位,手握充足现金,经营性现金流净额大幅增长,财务结构整体稳健,为后续研发投入、产能扩张提供了坚实支撑。

增长的新引擎

在龙头光环之下,公司的经营挑战也愈发凸显,超70%营收来自前五大客户,仅英伟达一家就贡献了30%以上营收。公司85%的收入来自海外,业绩高度依赖北美云巨头的资本开支节奏,一旦下游客户缩减算力投入,公司营收将直接受到冲击。

供应链方面,高端光芯片等核心元器件国产化率不足20%,仍依赖海外供应商,存在供应链断供的潜在风险;同时,公司存货规模随产能扩张持续增加,应收账款周转天数有所延长,反映出在高速增长中,供应链管理与客户信用风控的压力正在加大,此次减值计提正是对这种压力的直接体现。

中际旭创的业绩爆发,本质上是其产品竞争力与行业趋势同频共振的结果,高速光模块作为AI算力的“数据传输高速公路”,成为了算力时代的核心刚需,而公司的产品布局与技术实力,恰好踩中了行业升级的节奏。

从产品实际情况来看,公司已形成400G/800G/1.6T全系列光模块覆盖,800G产品是当前的营收主力,凭借高良率、低功耗的性能优势,占据了全球超40%的市场份额,而1.6T产品作为下一代核心产品,已实现规模化量产并快速起量,其单价与毛利率均高于800G产品,成为推动公司盈利增长的新引擎。

在技术路线上,公司采取“多路径并行”策略,布局硅光、TFLN MZM等技术方案,既保证了现有产品的性能优势,又为未来技术升级预留了空间,同时持续加大研发投入,不断优化产品方案,将技术优势转化为毛利率优势,让高速光模块成为公司最具盈利能力的核心产品。

此外,公司还前瞻性布局CPO(共封装光学)等下一代前沿技术,已获得头部客户认证,为后续行业技术迭代做好准备。

不过,光模块行业的技术迭代速度快、产品生命周期短的特性,也让公司面临着持续的产品竞争压力,一方面,国内同行如新易盛、华工科技等在高速光模块领域加速追赶,在部分技术路线和客户资源上形成竞争,可能引发行业价格战,挤压利润空间。

另一方面,潜在的颠覆性技术如OIO(光互连芯粒)已出现,若相关技术提前成熟商用,可能对现有可插拔光模块的技术路线形成冲击,而公司在部分前沿技术领域仍处于研发阶段,与国际巨头存在一定代差,产品技术的护城河仍需持续筑牢。

中际旭创的百亿净利,不仅是公司自身的业绩突破,更是AI算力时代光模块行业迎来黄金发展期的缩影,其背后的价值与行业趋势深度绑定,未来的增长空间与潜在风险也均源于此。

从行业趋势来看,光模块行业正迎来长期的发展机遇,全球大模型训练与推理需求持续攀升,智算集群建设从“十万卡级”向“百万卡级”迈进,对高速光模块的需求呈指数级增长,LightCounting预测,未来几年全球光模块市场将保持20%以上的复合增长率,高端800G+产品占比将持续提升,行业高增长的赛道特征明确。

同时,国内算力基础设施建设正在加速推进,“东数西算”工程落地、三大运营商算力网络投资增加,为国内光模块企业带来了新的市场增量,叠加国产替代的趋势,中际旭创作为龙头企业,有望充分享受国内国际双重市场红利。

穿越行业周期

从公司价值来看,中际旭创已从传统的通信部件供应商,转型为AI算力核心基础设施的全球供应商,其技术领先性、客户粘性、产能规模构筑的核心价值,让其成为算力赛道的核心标的,估值逻辑也随之重构。

机遇背后,多重风险仍在考验着公司的长期增长能力,首当其冲的是行业周期性风险,光模块行业与下游云厂商资本开支高度相关,若宏观经济下行、AI应用商业化落地不及预期,云厂商缩减算力投资,行业需求将面临拐点,而当前行业产能扩张较快,若供需关系逆转,价格战将不可避免。

其次是地缘政治风险,公司海外收入占比极高,国际贸易政策变化、技术管制等因素,可能对公司的产品出口、供应链稳定造成冲击。

此外,高估值下的业绩兑现压力也不容忽视,当前公司市值已充分反映了市场对其高增长的预期,若后续业绩增速边际放缓,将引发估值重构。

对于中际旭创而言,如何将短期的行业红利转化为长期的核心竞争力,如何化解客户集中、供应链依赖、技术迭代等风险,如何在高基数下维持业绩的稳定增长,是其能否穿越行业周期、持续领跑的关键。

从行业追随者到全球龙头,中际旭创用一份百亿净利的成绩单,证明了自己在光模块领域的硬实力,也享尽了AI算力浪潮的时代红利。

在行业的顶峰之上,更需要保持清醒的认知,光模块行业从来不是一个可以一劳永逸的赛道,技术迭代的速度、市场竞争的激烈、外部环境的变化,都要求企业持续进化。

总的来看,中际旭创的增长故事,远未到落幕之时,但其未来的走势,早已不再仅仅取决于自身的产品与技术,更与全球AI产业的发展节奏、地缘政治格局、行业竞争格局的变化深度相关。

对于市场和投资者而言,在惊叹于百亿净利的同时,更需要关注其增长的可持续性,那些潜藏在高光业绩背后的变数,或许才是决定这家龙头企业能否持续“光”彩照人的关键。

而对于中际旭创来说,唯有持续筑牢技术壁垒、优化客户结构、加强风险管理,才能在算力浪潮的起伏中,站稳行业龙头的位置,让短期的红利成为长期增长的基石。

敬告读者:本文基于公开资料信息或受访者提供的相关内容撰写,不慌实验室及文章作者不保证相关信息资料的完整性和准确性。无论何种情况下,本文内容均不构成投资建议。市场有风险,投资需谨慎!未经许可不得转载、抄袭!

免责声明:上述内容仅代表发帖人个人观点,不构成本平台的任何投资建议。

精彩评论

我们需要你的真知灼见来填补这片空白
发表看法