【国联民生AI体验官】MiniMax系列研究之桌面Agent 2.0

港美银杏君
01-26

2026年AI圈讨论的关键词从“更强的模型”明显转向了“更强的AI-Native Workspace”。原因很现实:单纯会聊天的 AI,已经不稀缺;能把事办完的AI,才稀缺。

而“把事办完”,靠的不是智商炫技,而是两件更工程、也更产品的东西:

而本次MiniMax桌面Agent 2.0的目标很明确:它想做的不是聊天框,而是“AI原生工作台”。

MiniMax把Agent2.0 定义为一个“AI原生工作台(AI-native Workspace)”,核心变化是:从Chat式对话框,变成能感知本地环境、拆解复杂任务、并提供专家级技能的协作伙伴。

1)产品形态:Desktop App + Expert Agents(再加“可自定义专家”)

简而言之,Desktop更像“动手”,Experts更像“内行”。

2)产品设计:工作目录

安装后你只要选定一个工作目录,Agent就能读取、分析、批量处理该目录下的文件。这比“上传一个文件让AI总结”高级得多,因为它把AI的输入从“单次投喂”变成了“持续的上下文边界”——这就是工作台的味道。

官网下载地址:https://agent.minimaxi.com/

3)能力实测:它在追求“交付闭环”

1、MiniMax Agent Desktop(桌面端):让Agent跳出网页,能操作本地文件、本地环境,并启动网页自动化任务;支持Windows/Mac双版本。

2、Expert Agents(专家智能体):把私有知识、行业SOP(标准操作流程) 封装进“专家分身”,解决“通用多智能体只到70分”的可靠性问题,现在借助Expert Agent可以将这一分数拉升到95-100分。

3、自定义 Expert Agents:允许你用更自由的上下文与设置,把它训练成“懂你行规”的长期搭档。

a. 1、Skills(技能):可复用、可调用、可组合的工作流

b. 2、Workspace(工作台):能进到你的真实工作环境里,把这些 skills 跑起来。

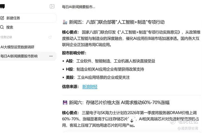
c. 定时刷热点:要求每天9:00 为我提供过去 24 小时内AI领域的重点新闻摘要。每条新闻提炼一个核心要点,并分析是否会对A股/H股/美股相关的股票产生什么影响。记得每条摘要附带网络检索来源,确保清晰易读。”

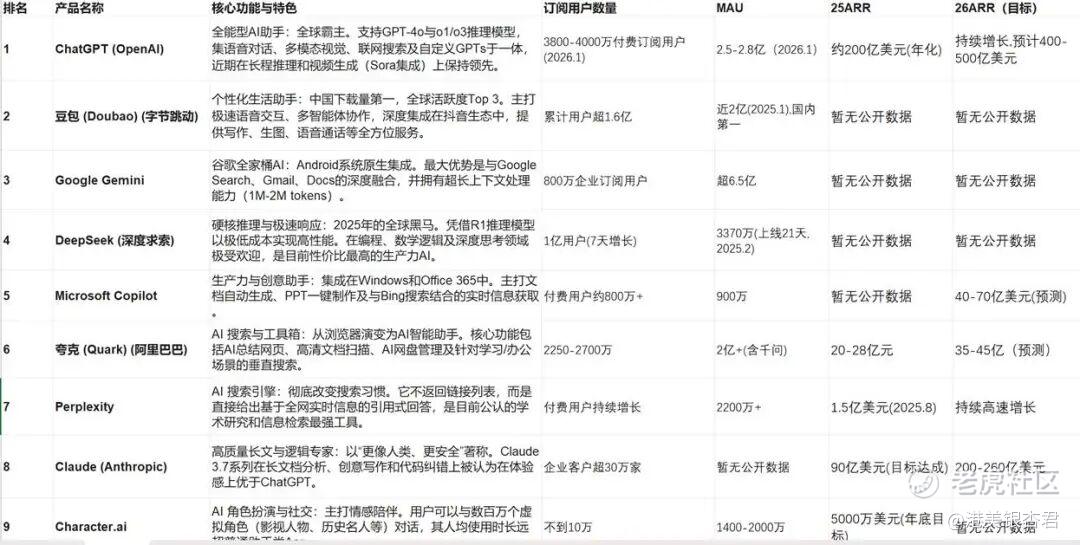
文件夹级批处理→出 PPT:可以把一堆技术博客从文档中抽取要点并做成 PPT,耗时约20分钟。

在检索过程中,Deskstop App既没有一口气全部并联任务,也没有逐个串联,而是通过分组搜索的方式,保证速度和质量。完成表格后,再通过Python代码写入了原来的本地excel中。

MiniMax Agent 2.0它能把你从“复制粘贴+窗口切换”的低价值劳动里解放出来,它更像一个“桌面实习生 + 行业老师傅”的组合:桌面端负责执行(干活麻溜的实习生)+Expert Agents 负责方法论与行规(部门里有多年实操经验的老员工)。

二、为什么 AI 圈突然集体谈AI-Native Workspace?

如果我们把2023-2024的AI理解成“学会说话”,而2025-2026的AI必须学会“如何干活”。“干活”的分水岭不是参数量,而是:能不能稳定调用工具、遵循规则、交付结果。

1)不仅仅是“提示词”,而是“可复用的工作流”

最近一批Coding Agent/Desktop Agent产品的共识是:你不能靠一段prompt把所有工作流程一次性焊死真正可用的是“技能化”的封装:

最近大家都在谈论的Skills = “一段可复用的工作流” + “触发时机” + “调用规范”。MiniMax在他们最新的Coding Agent评测文章里把“Skills文档”和“Memory(跨会话偏好/状态)”放到了和系统提示、仓库规范同一层级,强调这是一个多层级指令系统:Agent既要完成结果,还要在过程中同时满足多条规则约束。

这也是为什么“只看最终跑没跑通”的Outcome-based榜单开始不够用了:真实工作里,过程不合规=不可用(比如不该删文件却删了、要求先备份却直接覆盖、命名规范不遵守等)。

能持续探索、学习并把复杂行为沉淀成一个“skill library”,后续遇到新任务就从技能库里检索组合来完成。

推理不是为了写段漂亮的答案,而是为了在行动(调用工具/环境交互)中不断修正计划、降低幻觉。在2026年的当下,模型负责“想”,skills负责“做”;而产品体验的天花板,越来越取决于skills体系而不是聊天能力。

三、Agent的最终形态:什么叫真正的AI-Native?

很多人把 AI Native 理解成“把AI塞进一个产品里”,但我更愿意用一句更苛刻的定义:AI-Native = AI成为默认交互层,而不是外挂功能。

你不再围着工具转,而是工具围着 AI 转;AI 不止给建议,而是能在权限边界内完成交付。因此Agent的最终形态可能需要满足几个条件:

1)有“可控的行动能力”:必须权限清晰、可审计、可回滚

桌面Agent和普通对话的区别在于它能读/改/建文件,并且支持任务队列与并行处理;同时也提醒“可能做出破坏性动作”和“prompt injection风险”,需要用户保持控制,但也意味着安全与权限设计变成产品核心。

2)有“技能体系”:skills 必须可复用、可组合、可评估

MiniMax的工程评测强调skills文档与多层级规则系统,即技能像“软件组件”一样被管理,而不是像“灵感prompt”一样被遗忘。

3)有“长期记忆”:跨会话的偏好、项目状态、决策延续

没有记忆的agent永远是“初次见面者”,这一点在真实工作流里是硬伤。MiniMax把Memory/Preferences当作与系统提示、仓库规范并列的约束来源,本质上就是在给“长期协作”铺路。

4)有“工作台形态”:把碎片工具统一成一个协作界面

MiniMax本次选择“AI-native Workspace”命名的原因可能在于它瞄准的不是某个单点功能,而是“把执行、资料、产出统一在一个桌面工作台”。

四、MiniMax 的独特之处:“工作台 + 专家化”两条腿走路

MiniMax 这次最有辨识度的点在于:

拆需求→下载文档→分析解读→填回原表:让 Desktop App 读本地表格 → 上网把 10 个 AI大模型的信息查全 → 写回表格。过程中它用 Python 读写表格、做串并联混合检索控并发、再结构化写入。我又让GPT帮我检查了一遍,数字几乎没有太多出入。

桌面工作台(Desktop)强调执行力:本地文件/本地环境/网页自动化,目标是“能交付”。

Expert Agents 把专业度做深:用私有知识与 SOP 把“通用 70 分”拉到“接近可依赖”。

如果说很多大厂桌面助手仍偏“问答增强/功能入口”,那 MiniMax 这条路线更像:把模型能力直接做成一套可感知、可执行、可交付的生产力工作台。 $MINIMAX-WP(00100)$

计算机团队介绍

吕伟:执业证书:S0590525110033

国联民生证券计算机行业首席分析师,北京大学理学硕士,2021年加入民生研究院,2025年加入国联民生研究所

分析师承诺

本报告署名分析师具有中国证券业协会授予的证券投资咨询执业资格并登记为注册分析师,基于认真审慎的工作态度、专业严谨的研究方法与分析逻辑得出研究结论,独立、客观地出具本报告,并对本报告的内容和观点负责。本报告清晰准确地反映了研究人员的研究观点,结论不受任何第三方的授意、影响,研究人员不曾因、不因、也将不会因本报告中的具体推荐意见或观点而直接或间接收到任何形式的补偿。

重要提示

《证券期货投资者适当性管理办法》于2017年7月1日起正式实施,通过本微信订阅号/本账号发布的观点和信息仅供国联民生证券的专业投资者参考,完整的投资观点应以国联民生证券股份有限公司(下称“国联民生证券”)发布的完整报告为准。若您并非国联民生证券客户中的专业投资者,为控制投资风险,请取消订阅、接收或使用本订阅号/本账号中的任何信息。本订阅号/本账号难以设置访问权限,若给您造成不便,敬请谅解。国联民生证券不会因为关注、收到或阅读本订阅号/本账号推送内容而视相关人员为客户;市场有风险,投资需谨慎。

免责声明

国联民生证券股份有限公司(下称“国联民生证券”)已获中国证监会许可的证券投资咨询业务资格,本平台推送观点和信息仅供国联民生证券研究服务客户参考,完整的投资观点应以国联民生证券研究所发布的完整报告为准。若您非国联民生证券研究服务客户,为控制投资风险,请勿订阅、接受、转载或使用本平台中的任何信息,若给您造成不便,敬请谅解。国联民生证券不会因订阅本平台的行为或者收到、阅读本平台推送内容而视相关人员为客户。任何未经国联民生证券同意或授权而对本平台内容进行复制、转发或其他类似不当行为均被严格禁止。对于使用本平台包含信息所引起的后果,国联民生证券概不承担任何责任。

本平台及国联民生证券研究报告所载资料的来源及观点的出处皆被国联民生证券认为可靠,但国联民生证券不对其可靠性、准确性、时效性或完整性做出任何保证。本平台推送内容仅反映国联民生证券研究人员于发出完整报告当日的判断,本平台所载的资料、意见及推测有可能因发布日后的各种因素变化而不再准确或失效,国联民生证券不承担更新不准确或过时的资料、意见及推测的义务,在对相关信息进行更新时亦不会另行通知。在任何情况下,本平台所载信息、意见不构成对任何人的投资建议,所述证券或金融工具买卖的出价或征价,评级、目标价、估值、盈利预测等分析判断亦不构成对具体证券或金融工具在具体价位、具体时点、具体市场表现的投资建议。本平台所包含的观点及建议并未考虑获取本平台包含信息的机构及个人的具体投资目的、财务状况、特殊状况、目标或需要,客户应当充分考虑自身特定状况,进行独立评估,并应同时考量自身的投资目的、财务状况和特定需求,必要时就法律、商业、财务、税收等方面咨询专家的意见,不应单纯依靠本报告所载的内容而取代自身的独立判断。在法律允许的情况下,国联民生证券及其关联方可能持有本平台推送内容中提及的公司所发行证券的头寸并进行交易,也可能为这些公司提供或正在争取提供投资银行、财务顾问、咨询服务等相关服务。客户应充分考虑可能存在的利益冲突,勿将本平台推送内容作为投资决策的唯一参考依据。对任何直接或间接使用本平台所载信息和内容或者据此进行投资所造成的任何一切后果或损失,国联民生证券及/或其关联人员均不承担任何形式的法律责任。

法律声明

本微信号及其推送内容的版权归国联民生证券所有,国联民生证券对本微信号及其推送内容保留一切法律权利。未经国联民生证券事先书面许可,任何机构或个人不得以任何形式转载、翻版、复制、刊登、发表、修改、仿制或引用本订阅号中的内容。任何订阅人如引用或转载本平台所载内容,务必注明出处为国联民生证券研究所,且转载应保持完整性,不得对内容进行有悖原意的引用和删改。转载者需严格依据法律法规使用该文章,转载者单方非法违规行为与我司无关,由此给我司造成的损失,我司保留法律追究权利。

国联民生证券研究所:

上海:上海市虹口区杨树浦路188号星立方大厦7层;邮编 200082

北京:北京市东城区建国门内大街 28 号民生金融中心 A 座 18 层;100005

深圳:深圳市福田区中心四路1号嘉里建设广场1座10层 01室;邮编518048

文章来源:民生证券,侵删

免责声明:上述内容仅代表发帖人个人观点,不构成本平台的任何投资建议。

精彩评论

我们需要你的真知灼见来填补这片空白
发表看法