“豪赌”阿托品!东北药企撑起180亿估值

侃见财经
01-24

眼科赛道以及口腔科赛道是医药领域的明星赛道。

专业的眼科医院以及口腔科医院在A股都诞生过明星公司,因此,眼科药品市场以及牙科耗材市场都是规模市场,如果药企能够研发一款畅销药品,那么未来数年其业绩的稳定性则是有保障的,例如国内眼科药物龙头企业兴齐眼药。

1月22日,兴齐眼药发布了2025年全年业绩预告,预告显示,预计2025年归属上市公司股东净利润为6.62亿元至7.49亿元,同比增长95.82%至121.56%,上年同期为3.38亿元;扣非净利润为6.62亿元至7.49亿元,同比增长90.48%至115.51%,上年同期为3.47亿元。

从兴齐眼药净利润以及扣非净利润来看,其净利润均来自于公司的主业。

对于业绩的大幅增长,兴齐眼药表示,报告期内,公司坚持自主研发,巩固核心竞争优势,加大市场拓展力度,持续优化产品结构,深化成本费用管控,推动整体盈利能力提升,公司营业收入及净利润均保持稳定增长,经营业绩延续良好增长态势。

受业绩影响,兴齐眼药过去一年市场表现相对良好。2025年,公司整体涨幅超过了45%,进入2026年之后,兴齐眼药继续保持上涨趋势,年内涨幅超过6%。截至最新收盘,兴齐眼药市值为183.7亿元,虽然其市值较高点折价明显,但相较于同类公司,兴齐眼药表现并不算差。

受益于公司市场表现,公司实际控制人身价在经历了之前下滑之后,开始稳步回升。根据股权穿透显示,公司实际控制人刘继东持有公司28.63%股份,按照最新收盘价格计算,该部分持股市值为52.6亿元。

兴齐眼药同大多数药企一样,一开始都是从仿制药起家。

其实际控制人刘继东掌舵公司之后,便开始专注于眼科赛道,一开始什么类型都涉及,从片剂、胶囊、外用膏,到滴眼剂、滴鼻液、滴耳剂等,最高涉及140多个品种。

经过多年的沉淀,2011年兴齐药业改名兴齐眼药。

2016年,刘继东拿到了新加坡国立眼科中心的独立授权,获得阿托品10年临床数据。而兴齐眼药之所以能够在业内占据一席之地,阿托品这款大单品起到了重要作用。

2019年1月,兴齐眼药正式对外发布了“关于硫酸阿托品滴眼液获得临床试验通知书”的公告。同年4月,兴齐眼药密集公布了新药品注册批件。

在大单品的加持下,兴齐眼药一连拉出了14个涨停板,同时也开启了公司牛市之路。根据统计,2019年初至2024年中旬,兴齐眼药涨幅超过了4000%。

当然,对于兴齐眼药而言,大单品药物带来的利润的确十分丰厚,但阿托品护城河却并不牢固。

资料显示,2024年3月,兴齐眼药公告称,收到国家药监局核准签发的硫酸阿托品滴眼液《药品注册证书》。而到了2025年,兆科眼科、恒瑞医药关于阿托品的同类药品上市申请被受理。

如果兆科眼科、恒瑞医药的产品顺利上市,那么对于兴齐眼药业绩的冲击将是十分明显的。从财报来看,截至2025年6月30日,兴齐眼药滴眼剂营收为9.03亿元,占到了其总收入的77.66%;来自于凝胶剂/眼膏剂的收入为1.84亿元,占到了公司总收入的15.79%,也就是说,公司核心的收入来源还是阿托品。

反馈在资本市场端,当大单品逻辑受到挑战之后,市场的估值也随之发生了变化。统计显示,自2024年中旬开始,兴齐眼药股价就出现了一波较大幅度的下跌,仅半年多,公司股价跌幅就超过了65%。

当然,兴齐眼药也并未束手待毙,为了应对来自于竞争对手的挑战,兴齐眼药开始研发更多药品来缓解同行的竞争。因此,2025年5月末,兴齐眼药抛出一则定增募资计划,拟向特定对象发行股票,募集不超过8.5亿元,其中大部分将用于投入研发中心建设,计划2027年底前建成。

据悉,兴齐眼药计划重点开发小分子和生物药,用于眼底疾病治疗,包括湿性年龄相关性黄斑变性、糖尿病性黄斑水肿等。

从兴齐眼药的现状来看,随着新药研发进程的加快以及资本的加持,目前公司还是处于业绩稳步增长的趋势。进入2025年之后,公司股价表现也开始企稳,并且稳步回升。但值得注意的是,这并不意味着兴齐眼药已高枕无忧,其如果在产品研发上加速奔跑,未来还是会面临来自竞争对手的多面“围攻”。

从兴齐眼药整体业绩来看,目前公司业绩依旧处于兑现阶段。

根据公司最新披露的2025年业绩预告来看,其净利润区间为6.62亿元至7.49亿元。按照其已披露的三季报来看,公司前三季度净利润为5.99亿元,若按照最低值计算,其四季度净利润仅为6300万元,若按照上限计算,其净利润为1.5亿元。

考虑到每年的四季度为公司的“淡季”,因此四季度的净利润,依旧在预期之内。从当下兴齐眼药的产品线而言,其大单品阿托品暂时保持领先优势。

1月4日,兴齐眼药发布公告称,公司收到国家药监局核准签发的硫酸阿托品滴眼液《药品补充申请批准通知书》,经审查,2024年10月29日受理的硫酸阿托品滴眼液符合药品注册有关要求,同意批准本次补充申请。

根据公告,补充申请是在兴齐眼药已上市硫酸阿托品滴眼液基础上增加两个产品规格。分别是0.02%(0.4ml:0.08mg)和0.04%(0.4ml:0.16mg)。适应症为用于延缓球镜度数为-1.00D至-4.00D(散光≤1.50D、屈光参差≤1.50D)的6至12岁儿童的近视进展。

据悉,截至目前国内外尚无0.02%和0.04%硫酸阿托品滴眼液近视相关适应症产品获批上市。

此前,兴齐眼药曾指出,未来这两款产品上市后,将进一步优化公司近视防控产品矩阵,持续为儿童青少年提供更全面的近视防控解决方案,引领近视防控领域的发展方向。

值得注意的是,从0.01%的率先突破,到如今0.02%与0.04%的拓展,三款产品的阶梯浓度布局,匹配了差异化的临床场景。据悉,医生可根据6-12岁儿童的近视进展速度、眼部耐受情况制定个性化治疗方案:普通近视儿童可选0.01%规格平衡安全与疗效,近视快速进展儿童可选用0.02%或0.04%规格强化防控效果,既提升了用药灵活性,也通过产品差异化增强了医生与患者黏性。

现阶段,阿托品滴眼液的市场仍处于成长期,其核心目标客群约9400万人。兴齐眼药在互动平台上表示,当前主营业务聚焦于国内市场,也就是说未来国外市场可能是一个较大的增长点。

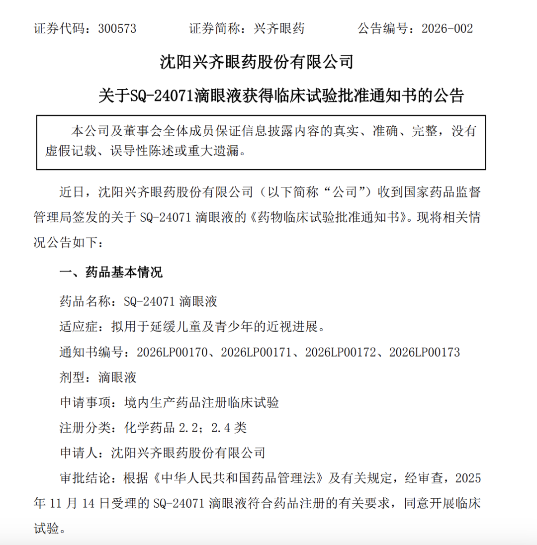
从长期来看,兴齐眼药的护城河遭到挑战的风险依旧较大。因此,加大研发拓展更多的眼药品种仍是兴齐眼药的重点。近期,兴齐眼药发布公告称,近日,公司收到国家药品监督管理局签发的关于SQ-24071滴眼液的《药物临床试验批准通知书》。SQ-24071滴眼液为公司研发的化学药品2.2;2.4类改良型新药。临床拟用于延缓儿童及青少年的近视进展。公司已经完成SQ-24071滴眼液药学及非临床药理毒理学等多方面的研究,研究结果表明SQ-24071滴眼液具有良好的安全性及临床开发价值。

兴齐眼药表示,目前国内外尚无该眼用制剂产品上市。

侃见财经认为,短期来看兴齐眼药优势尚存,大单品的逻辑依旧能够支撑该公司近几年业绩,但从长期来看,如果兴齐眼药不再在更大的方向创新,市场上一旦出现两款以上的同类产品,公司业绩有可能遭到较大的挑战。因此,从这个角度而言,兴齐眼药需要在市场独占阶段完成产品的迭代,以保证公司的竞争优势。

免责声明:上述内容仅代表发帖人个人观点,不构成本平台的任何投资建议。

精彩评论

我们需要你的真知灼见来填补这片空白
发表看法