龙旗科技,plan c各档位统一中签率亏死一手党!不过Ah居然走成这样!——新股配售情况

爱投资的小熊猫
01-23

1月22日,全球最大智能手机ODM龙头龙旗科技在港交所主板挂牌上市,完成“A+H”两地上市布局,这个票中签率是非常好选择了plan c统一中签率的方案,总共14万人参与认购,猴子没来,也得亏猴子没了,不然plan c各个档位统一中签率。会把一手党给亏死。

实话说,这个票走的真的很一般,得亏昨天暗盘走了一半,今天竞价也开盘全跑了,开盘竞价还后悔,暗盘走少了,开盘只强了了三分钟,之后就回落一直被砸。

还好开盘之后也走了。现在回过头来看,庆幸,幸好暗盘走了一大半,竞价走了一大半,开盘走完了几乎全部。这时候就是庆幸,而不是后悔了。其首日股价呈现“高开高走后回落”的走势,最终收盘报32.1港元,较31港元的发行价上涨3.55%,总市值约167.75亿港元。

这个发行价:31/股,为招股价上限定。开盘:35,较发行价高开12.90%,对应开盘市值约182.91yi。

盘中表现:开盘后快速冲高,盘中最高价达36.86港元,随后逐步回落。

收盘价:32.1,较发行价上涨3.55%,较开盘回落8.29%

首日上市中,龙旗科技成交活跃,投资者对其“A+H”上市布局给予关注。作为全球最大的智能手机ODM厂商,公司客户涵盖小米、三星等头部品牌,2024年在A股上市后股价表现稳健,此次港股上市发行价较A股存在明显折价,吸引不少投资者参与打新。按当日汇率计算,港股收盘价较A股折价约42%,这一折价水平符合A股公司赴港二次上市的常见情况。高开低走的走势反映出投资者在获利了结与长期布局之间的博弈,整体来看,作为港股“消费电子ODM第一股”,龙旗科技首日表现平稳,符合市场预期。

 再看看龙旗科技(09611.HK)暗盘情况

龙旗科技(09611.HK)辉立暗盘以最低价32.50港元高开,冲到最高点37.30港元后震荡回落,尾盘以36.22港元报收,涨幅为16.84%,振幅15.48%,成交1.02亿港元。

龙旗科技(09611.HK)买盘席位有0945、0085、9633、9583等,卖盘第一席位是9614。

看看龙旗科技(09611.HK)配售情况!

龙旗科技(09611.HK)招股最终定价31.00港元,16.20亿港元的募资,162.00亿港元的总市值,H股市值16.20亿港元,上市时流通市值11.80亿港元,发行比例10.00%。 

配售情况:145096人认购,这次公配1149.76倍,由于机制B分配,无回拨比率,国配有9.02倍,一手中签率0.20%,公开认购500手稳中1手,同时乙组10841人申购,其中顶头槌申购270张,获配率0.06%。

龙旗科技(09611.HK)乙组官方披露的中签名单:

乙组有10841人中签,总共中签261.30万股,货值8100万港元。顶头槌货值4.34万-4.65万港元,暗盘收盘卖出最多可赚7800港元。

然后看看国配的情况:

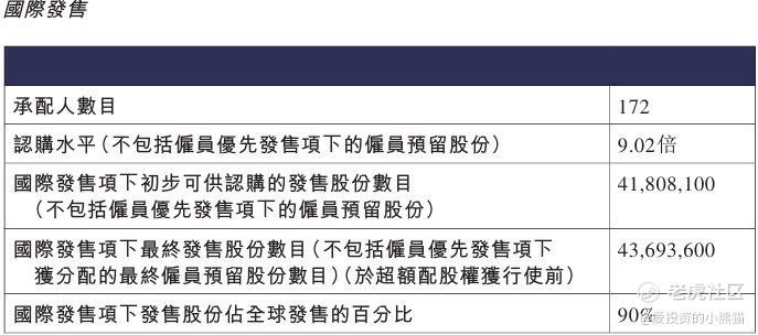
龙旗科技(09611.HK)国际配售总共172人,认购额9.02倍。

龙旗科技 国配货是比较分散,前25大H股股东上市后所持股份数目占上市后已发行股份总数8.15%。龙旗科技这个票稳价人是花旗,有绿鞋2.43亿港元。

免责声明:上述内容仅代表发帖人个人观点,不构成本平台的任何投资建议。

精彩评论

  • JuanJohnson
    01-23
    JuanJohnson
    一手党真惨,还好我溜得早!
发表看法
1