毁约挖人?海辰储能创始人遭前合作方起诉,索赔近亿元

子弹财经
01-16

出品 | 子弹财经

作者 | 语叔

编辑 | 闪电

美编 | 倩倩

审核 | 颂文

在新能源这一万亿级别的赛道上,厦门海辰储能科技股份有限公司(以下简称“海辰储能”)无疑是一匹“黑马”。

自2019年突然崭露头角以来,其仅用短短五年时间,便以令人惊叹的“海辰速度”在全球储能电池市场引发震动,成功跻身出货量前三名,与宁德时代、比亚迪等行业巨头并驾齐驱。

2024年,海辰储能的储能电池出货量高达35.1GWh,占据全球11%的市场份额。随着其向港交所提交首次公开募股(IPO)申请,这家估值一度超过250亿元的独角兽企业,似乎正朝着资本市场的顶峰全力迈进。

然而,一份来自福建永安法院、支持福建新嵛高分子材料有限公司实控人张瑞明的判决书,把海辰储能创始人和创业团队再次推向舆论焦点。

这起历时五年的纠纷,会否成为海辰储能IPO的关键变量?

1、一纸判决揭开五年合作纠纷

2025年12月26日,福建省三明市永安市人民法院作出一份民事判决,支持了福建新嵛高分子材料有限公司(以下简称“福建新嵛”)实控人张瑞明对深圳金美新材料科技有限公司(下称“金美公司”)提出的索赔诉求。法院认定,金美公司在2018年一项锂电池材料技术合作中未履行出资义务,判令其赔偿张瑞明1000万元及利息损失。

这份判决书,看似只是一起普通的合同纠纷,却牵扯出储能行业一段耐人寻味的过往。

判决书显示,2018年3月,福建新嵛与金美公司、自然人吴祖钰签署《三方合作合同》。合同约定,项目总投资为6亿元,一期投资3亿元。依据协议,福建新嵛作为主要出资方及项目承接地,出资比例达60%;安徽金美负责提供铜箔生产技术,出资比例为30%;丙方许彩霞(宁德时代新能源代表)不投入现金,以技术入股为10%。

针对丙方为许彩霞且以“宁德时代新能源代表”的名义出现,张瑞明回忆称,彼时吴祖钰自称系宁德时代高管,因身份敏感,不便直接出面,故而提议由其嫂子许彩霞代为签署合同。但在签约当日,许彩霞本人并未亲临现场。

(2025)闽0481民初553号的民事判决书的判定印证了这一事实,“吴祖钰则当场提出其是宁德时代的高级工程师,不方便投资持股,便以其嫂子许彩霞名义投资持股,福建新嵛公司、臧世伟和在场人员未表示反对。”

就此三方合作达成:张瑞明的福建新嵛具备镀膜技术与生产基地、臧世伟的安徽金美能够生产铜箔原材料,而吴祖钰则持有来自宁德时代的需求订单与核心技术。

据张瑞明回忆,在合作中,吴祖钰凭借其在宁德时代的身份,多次组织宁德时代的项目组成员前往福建新嵛进行技术指导,并提供了大量技术图纸与参数。生产出的复合集流体产品亦于2019年开始向宁德时代交付。

公开资料显示,复合集流体采用高分子材料基底与金属镀层结合,能提升电池能量密度30%以上,同时显著改善安全性,被视为下一代动力电池的关键材料。包括宁德时代、比亚迪等头部企业都在积极布局。

海辰储能联合创始人、总经理王鹏程曾任职于福建新嵛。而另一创始人吴祖钰,则曾在宁德时代担任技术职务。海辰储能招股书风险提示章节中提及,公司及相关人员“可能不时卷入法律或其他诉讼,并可能因此面临声誉风险及重大责任。”

“技术路线的相似、人员的关联,让这起纠纷显得格外微妙。”一位电池材料行业分析师指出,“在储能行业高速发展的当下,技术来源的合法性问题往往是投资者关注的重点。”

2、时间上的商业巧合

海辰储能的快速崛起与前述技术合作项目在时间、人员、技术方面存在的多重关联,构成了此次关注的核心焦点。

根据法院认定的事实及相关企业公开信息,2018年上述三方合作项目签约。福建新嵛成立了“ECF项目部”推进技术开发。项目期间生产出的复合集流体产品曾向宁德时代交付。

2019年11月,海辰储能在厦门注册成立。工商登记信息显示,该公司创始人为吴祖钰、王鹏程等。海辰储能官网显示,公司专注于储能电池研发制造,已建成多个生产基地。

张瑞明在接受媒体采访时表示,2019年8月,因其他事项暂时离开了公司日常管理岗位。2020年底,张瑞明返回公司发现,原ECF项目部核心团队成员及十余名成员、核心技术资料、实验数据以及商业秘密均不见踪影。其认为“该项目团队及技术成果被转移至新成立的海辰储能”。

福建新嵛向法院提及的主要诉讼请求包括:一是向深圳金美公司向福建新嵛公司支付1000万元及资金占用利息。二案件受理费用、保全费5000元由深圳金美公司承担。理由是“合作过程中,安徽金美公司未履行出资义务,均由福建新嵛出资,安微金美公司应出资30%由福建新嵛公司替安微金美公司代垫。在张瑞明因个人原因离开公司一年两个月时间,在此期间被聘用的项目经理王鹏程和技术骨干吴某钰、庞文杰将项目、技术及人员都带走,另行到厦门设立海辰储能,导致项目终止,合资公司无法成立。”

“吴祖钰利用从福建新嵛带走的技术、团队和样品,结合其从宁德时代所掌握的技术与人脉,成功获取了厦门高新区的政策支持,将原本属于三方合作的技术成果,转化为海辰储能的核心竞争力。”张瑞明表示。

吴祖钰,现为海辰储能创始人、董事长,曾任职于宁德时代。公司联合创始人、总经理王鹏程曾任职福建新嵛,担任董事长助理。巧合的是,据张瑞明介绍:“吴祖钰的配偶林秀华,正是他当时的生活助理。在其2020年回到公司后发现,林秀华的亲妹妹林丽香已成为王鹏程的配偶。”

(王鹏程就职福建新嵛期间的社保记录和保密协议)

值得注意的是,此前,宁德时代曾以违反竞业限制协议为由,对吴祖钰及多名前员工发起了一系列诉讼与仲裁。据界面新闻报道,宁德时代的代理律师曾出具的宁劳人仲案(2023)191号裁决书的证据证实了这一信息的真实性。吴祖钰原系宁德时代的员工,现为海辰储能法定代表人、董事长。2012年7月至2018年11月期间,吴祖钰在宁德时代作为第一发明人署名67项专利,涉及储能领域的集流体、极片及电池等。

上述代理律师同时出具的转账记录显示,吴祖钰认可了仲裁委裁决内容,在2023年9月23日,通过其妻子林秀华(海辰储能前法定代表人),向宁德时代支付了100万元的违约金,并附言为“宁劳人仲案(2023)191号裁决书的违约金”。

针对张瑞明的表述,「子弹财经」也向海辰储能和宁德时代分别发送沟通函表达了沟通意向,就事件涉及的前沿铜箔/集流体技术、海辰储能的前期历史,技术路线以及高管的个人经历等事宜进行核实,希望了解事件的更多细节。

海辰储能回复称,对于“张瑞明先生‘指控’我司‘窃取技术成果’一事,截至目前(2026年1月15日12:00),我司未收到任何与此相关的法律文书或通知。

随着海辰储能首次公开募股(IPO)进程的推进,张瑞明表示,将持续通过法律途径,追究吴祖钰、王鹏程以及海辰储能的法律责任。

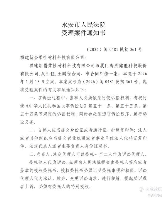
最新消息显示,张瑞明出具了民事起诉状,将海辰储能和吴祖钰、王鹏程列为被告。要求“三被告共同赔偿经济损失49680500元及资金占用利息40704798.93元,共计90385298.93元。2026年1月13日永安市人民法院已受理。后续的进展如何,则需要等待法院审理结果。

随着新能源汽车及储能产业快速发展,相关技术竞争日趋激烈,知识产权纠纷时有发生。2023年以来,国内已发生多起动力电池领域技术秘密侵权诉讼,涉案金额从数千万元至数亿元不等。

行业分析人士指出,锂电池行业具有研发投入大、技术迭代快的特点,核心技术是企业竞争力的关键。在资本助推行业高速发展的同时,如何界定技术来源合法性、保护知识产权,已成为影响企业长期稳定发展的重要因素。

海辰储能目前正处于IPO关键阶段。根据相关规则,申请人必须披露任何可能对其业务产生重大影响的未决诉讼。保荐人及法律顾问需对相关诉讼风险进行评估,并发表明确意见。

本次纠纷后续法律程序进展、法院最终认定的事实及判决结果,可能对相关方产生不同程度的影响。对于正处于上市进程中的海辰储能而言,如何依法妥善处理历史遗留问题,平衡业务发展与法律合规,将受到市场持续关注。

海辰储能的故事,是中国储能产业狂飙突进的一个缩影。在政策和资本的双重驱动下,这个行业用短短数年时间走完了传统产业几十年的发展路径。但狂奔之后,需要思考的是可持续发展的问题,技术可以快速迭代,市场可以高速增长,但商业规则和伦理底线仍是重要指标。

*文中题图来自:摄图网,基于VRF协议。

修改于:01-17
免责声明:上述内容仅代表发帖人个人观点,不构成本平台的任何投资建议。

精彩评论

我们需要你的真知灼见来填补这片空白
发表看法