字节办公AI再落子,反向收割Agent

新立场
01-12

Agent向左,Skill向右垂直深耕与“上下文”战争

2024年,新加坡。一支名为Butterfly Effect的创业团队收到了来自字节跳动的收购邀约。字节开价3000万美元,意图将这支团队整合进Doubao体系,补齐其当时在通用Agent领域的短板。不过这笔交易最终未能达成,创始团队拒绝了被“吞并”的命运,理由是估值偏低,更关键的是,他们不愿过早失去独立性。

这次分道扬镳,成为了两条平行线的分野。

仅仅一年后,创始团队的赌注就收到了回报。3月,Butterfly Effect孵化的Manus凭借一段演示视频在 AI 圈内激起涟漪,其展现出的“自主规划、全自动执行”能力,被视为 Agent(智能体)雏形的最佳代表。这种狂热在年底达到顶峰,Meta以高溢价将Manus收入囊中,作为其制衡硅谷企业级 AI 生态的关键筹码。

而就在大洋彼岸为Manus的造富神话欢呼时,字节跳动却在沉默中完成了另一种转身。

其内部一支秘密团队加速走到了台前,没有铺天盖地的宣发,也没有晦涩难懂的技术白皮书,名为AnyGen的工作流平台悄无声息地在海外上线。它支持 Google、Apple 和 Lark 登录,并直接沿用了最顺手的策略——免费。

在收购往事的影响下,主流风向倾向于将AnyGen视作Manus的“影子”。但如果将视线从表面的功能清单移开,会发现字节想要的并不止于此。

Manus的多Agent协作架构能够将任务分解给规划、执行、验证等不同模块的Agent,甚至支持一次调度上百个智能体并行处理研究任务。而AnyGen的野心则在于将语音交互、多模态理解、结构化引导和实时协作编辑深度整合到一个流畅的工作流中,即在最耗时的 “反复返工” 环节中,插入一层极度稳定的加工与交付能力。

在深度体验并拆解了AnyGen的产品逻辑后,《新立场》发现:字节其实是试图在Microsoft 365、Google Workspace严防死守的办公领地里,用一种 “反 Agent” 的逻辑,通过产品端创新与价格策略 “突围” 下一代工作流的操作系统。

回顾过去,Office套件的护城河在于“格式垄断”,而AnyGen试图建立的新秩序在于“流程重塑”。AnyGen去支持Lark的登录,去兼容PPT的原生格式。因为只有解决了交付的确定性,AI 才能真正从“玩具”变成“工具”。

在大象转身的时刻,AnyGen成为了那只试图隐入无形的先遣队。

人们热衷于拿AnyGen和Manus做对比,无非是因为市场喜欢“大卫挑战歌利亚”的叙事,或者巨头之间的镜像战争。但从AI架构的角度推演,这两款产品虽然同属生产力工具范畴,却明显是光谱的两极。

Manus代表的是硅谷当前最火热的叙事——通用智能体。它的核心逻辑是“全自动代理”。用户只需给出一个高层次的指令,例如“帮我规划去日本的旅行并预定酒店,顺便做一份预算表”。Manus便会接管你的浏览器和操作系统。通过多模态模型感知识别屏幕,规划步骤,点击鼠标,输入文字,甚至在网页崩溃时像人一样尝试刷新或切换路径。

Manus的目标是让你“躺平”。它像一个独立的数字员工,强调自治性。但在企业级应用中,Manus所代表的“长链路全自动Agent”在当前模型能力下面临着一个数学上的死结——“误差级联”

简单来讲,假设一个 Agent 完成任务需要连续执行 10 个步骤(规划-搜索-阅读-筛选-决策),即使每一步的模型准确率高达 95%(这在复杂推理中已是极高标准),最终任务成功的概率也只有59%。这意味着,完全放任 Agent 自主执行,会导致近一半的任务失败。

Manus 试图通过并发调度“上百个智能体”来解决这个问题,这在本质上类似于OpenAI在o1模型中使用的“思维链”与“自我博弈”技术:通过增加推理侧的计算量来换取准确度。

但 Manus 的激进在于,它试图在开放的互联网环境中进行这种博弈,环境的不可控性(网页变动、验证码、非结构化数据)会让模型的规划树(Tree of Thoughts)迅速发散,导致计算成本指数级上升而效果收敛缓慢。

AnyGen则完全不同,它内置的技能(Skills)并非完全自主的Agent,而是经过封装的、高稳定性的系统提示词与工具链。它的定位直指“Notion的协作能力 + Google NotebookLM的知识总结力 + Manus的任务执行力”的三位一体。

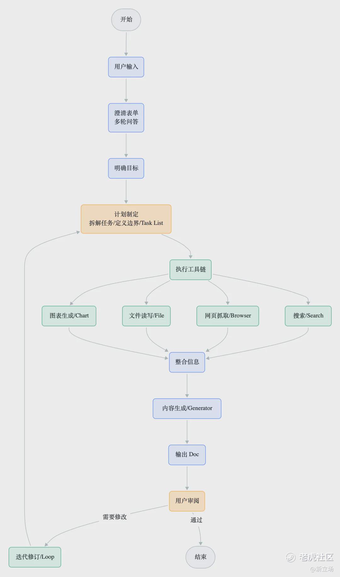
AnyGen 的高效运作依赖于一套精密编排的 Agent 协作机制。这种机制将模糊的自然语言需求转化为精确的执行指令,并通过多阶段流转来确保结果的准确性。在这一流程中,系统能够自动识别任务间的依赖关系。例如,在撰写舆情周报时,针对不同媒体渠道(微博、微信、外媒)的信息搜集任务可以同时启动,显著提升数据获取速度。

《新立场》制图:AnyGen工作流程

而当某一路径(如特定网页无法访问)受阻时,Agent 不会直接报错终止,而是会尝试替代方案(如使用搜索引擎快照、查找其他信源),或者在最终报告中明确标注缺失部分,交由人工接管。

字节看得很清楚:在当下的技术周期里,完全自动化的Agent依然面临信任壁垒,在严肃的办公场景中,用户需要的是一个能深度增强人类能力的副手。

这种区别在社区内被称为“Agent派”与“Skill派”的分野。Manus希望你“放手”,它负责搞定一切,风险在于过程的不可控。AnyGen希望你“共创”,它负责搞定那些繁琐、重复、易出错的中间环节,核心决策权始终在人手中。因此,Manus和AnyGen的竞争关系很弱,更多的是生态位的互补。

《新立场》认为,现有最高效的方案是构建一个混合工作流,以小驭大:将长链路、复杂自动化任务委托给 Manus 执行,而在最终交付物的专业润色、可编辑呈现和视觉优化(如报告或 PPT)阶段,转向 AnyGen 进行打磨。

  • 调研阶段: 派Manus去全网搜集全球最成功的10个同类App的功能点和定价策略(利用其广度搜索和自主规划能力)。

  • 内化阶段: 将资料喂给NotebookLM,通过对话理清思路,生成一份产品功能清单。

  • 交付阶段: 将清单拷贝到AnyGen,生成一份产品路演PPT或UI设计说明文档,并在AnyGen里微调视觉细节,直到可以发给团队。

在“反复返工”中寻找确定性

办公赛道从来不缺玩家,但却是最难被“跑通”的领域。

微软的Microsoft 365生态坐拥十亿用户,但其本质是在旧时代的庞大躯体上嫁接AI,Word还是那个Word,Excel还是那个Excel。AI 生成的每一段文字,都需要用户在繁杂的菜单栏里进行二次加工。Notion AI足够灵活,但在深度数据处理和多模态整合上始终隔着一层窗户纸。

现实中,大多数 AI 办公工具的崩溃时刻往往发生在生成之后:文档出来了,打工人得面对高昂的修正成本;PPT生成了,还得处理格式走样、模板崩坏的“返工地狱”。AnyGen试图切入的,就是这个“反复返工”的痛点。

《新立场》在实测中,发现AnyGen展现出了一种有别于竞品的“确定性”。

以“数据调研报告”为例。当输入“分析过去30天Twitter上关于Gemini的讨论声量”时,AnyGen并不是简单地调用大模型生成一段似是而非的评论,而是内置了一个类似爬虫的Agent去实时抓取数据。

AnyGen数据调研报告·功能实测图

AnyGen数据调研报告·功能实测图

它直接扒取了Twitter的公开数据,生成了一份包含可视化图表、分析文本、明细表格的完整报告。更关键的是,报告的颗粒度虽然尚不及专业分析师,但报告的格式是结构化的,可以直接导出,直接汇报。

再看PPT场景,AnyGen接收到指令“把链接里的播客变成PPT”时,会收集用户的演示偏好(目标受众、字体风格)生成原生“.pptx”文件。虽然内容还是图片,但是已经可以用幻灯片的方式来播放。

AnyGen PPT制作·功能实测图

AnyGen PPT制作·功能实测图

传统的 LLM 是基于概率预测下一个 token,这天生是发散的。但 AnyGen 显然在模型后端加了一层强约束,当用户要求生成 PPT 时,模型不再是生成“文本”,而是生成一段可被执行的 Python 代码或 JSON 结构,并在内置的沙盒环境中试运行

《新立场》认为,这很好地反映了字节 AI 产品的思路——“代码即策略”,模型不直接画图,而是编写一段调用PowerPoint API 的代码。代码要么运行成功,要么报错重试,不存在“画歪了”这种中间状态。

这种将非结构化的自然语言转化为确定性的形式语言的能力,也是 AnyGen 敢于承诺“零返工”的底气所在。

AnyGen目前仅面向海外,但将其置于全球竞争的棋盘上,我们能更清晰地看到字节的处境。在海外,工具链极其破碎。Slack沟通,Notion记笔记,Zoom开会,Google Docs协作。这种碎片化给了AnyGen巨大的机会,它可以用“All-in-One”的工作空间故事,去整合这些零散的需求。

但如果AnyGen未来回归国内市场,它第一步要做的不是横向对比功能,而是找准自己的生态位。在国内,它将遭遇两股更强势的竞争力量。

第一类是办公套件内生的 AI,以金山WPS和微软Office为代表。这类竞品的最大优势在于它们本身就是“交付现场”。模板、字体、版式规范、协作审阅,这一切都发生在同一个系统内。套件型AI默认解决了所有新工具都绕不开的死穴:迁移成本。当用户在WPS里生成PPT时,不需要搬运数据,也不需要担心导出走样。

第二类是超级入口的轻量化打击,以夸克、百度文库为代表。夸克的逻辑是将PPT生产从沉重的办公套件中剥离,变成一种高频、移动端、随手可得的轻量消费能力。这种入口位置带来的分发效应极其恐怖。

面对Office的深厚积淀与Manus的前沿探索,AnyGen选择了一条更为务实的兼容之路。它试图在经典的交付标准与新兴的智能体验之间,架起一座通行的桥梁。在这家巨头看来,进入生产力场景不只是为了占领地盘,更是为了在 AI 时代,为用户提供一种确定性的工作方式。

为什么是现在?为什么是办公场景?

一个明显的趋势是大模型作为底层基座的战争已经结束,应用层的战争才刚刚开始。而跑出来的产品,大多不是“什么都能做”的通用工具,而是“把一件事做透”的垂直应用。例如写作的星月写作,语音博客的Listenhub,以及图像设计领域的Lovart。

这种风向的转变,在刚刚落幕的CES 2026上得到了最直观的印证。

相比于两年前CES 2024对AI无限期待的“野心”,今年的拉斯维加斯少了几分关于通用模型的宏大叙事。相比于那些试图在云端回答一切的大模型,市场将更多的聚光灯打向了“第二大脑”类的应用载体。从Plaud的录音贴片到Vocci的指环,参展商们不再执着于展示模型参数的大小,而是竞相展示如何更精准地捕捉会议记录、如何更高效地整理个人数据。

在《新立场》看来,其传递了一个清晰的信号:AI的战场已经从“定义物理边界”,转移到了“争夺数据上下文”。 无论是美国的科技巨头还是出海的中国企业,大家都在寻找具体的支点。毕竟只有当AI开始处理具体的会议摘要、整理具体的待办事项时,它才算真正从表演性质的“Show”变成了能干实事的“Work”。

而细分来看,AI应用们在垂直场景的深度,比通用能力的广度更重要。Manus试图做通用Agent,什么都能干,但往往什么都不够深。AnyGen聚焦在“办公交付”这一个场景,反而更容易做出差异化。

这背后的核心逻辑在于“Context”(上下文/语境)。

程序员为什么是最先享受到AI红利的人群?因为Github Copilot拥有代码库这个最完美的Context。AI知道你的函数怎么写,知道你的变量怎么定义,它不需要揣摩你的意图。

但在通用的办公场景中,AI往往是“盲”的。它不知道你公司的PPT模板是什么,不知道你的汇报对象喜欢什么风格,不知道你上周的会议纪要是怎么写的。那些AI不知道的痛点,才是做AI产品最应该知道的Context。

对于办公用户,让他们去构建工作Agent、去写System Prompt、去调试API是不现实的。AnyGen试图解决的,就是这种办公场景的Context。

这也是字节最擅长的环节:将隐性的用户需求显性化。当年做头条,把“信息分发”的逻辑变成了算法;做抖音,把“娱乐消遣”的逻辑变成了短视频流。如今做AnyGen,字节也在试图把“办公协作”的隐性流程,变成企业级AI生态的显性技能。

不同于多数 AI 工具采用分层订阅或按功能付费,AnyGen从一开始即提供完全免费的体验版本,甚至允许企业用户通过邀请码直接试用。

在 SaaS 普遍追求订阅付费、Token 成本依然高昂的当下,字节意图通过免费策略,构建一个覆盖全球的“过程奖励模型”(Process Reward Model, PRM)训练场。

在大模型训练的scaling laws中,最稀缺的资源已从原始静态的文本数据,过渡到人类在复杂任务中的“过程反馈”。当用户在 AnyGen 里手动修正了 AI 生成的周报摘要,或者调整了 PPT 的一张配图,这个“修改”动作本身,就是一个价值连城的梯度下降信号。

它教会模型的也不仅仅是“结果是什么”,还有“如何到达结果”。

在昂贵的 Token 成本面前,字节表现出的这种“松弛”,如果不被解读为一场针对存量市场的降维围猎,似乎很难从商业逻辑上自洽。 显然,比起账户里即刻到账的现金流,这家巨头更在意的是如何将用户的使用习惯留在自己的生态之内。

写在最后

计算机先驱约瑟夫·利克莱德在1960年提出了“人机共生”的概念。他设想,人类设定目标、构建假设、确定标准,而计算机负责那些可程序化的、繁琐的计算工作。

六十多年过去了,Manus和AnyGen的出现,似乎正在逼近这个愿景的两个侧面。Manus向左,试图让机器更像人,拥有完全的自主权;AnyGen向右,试图让人更像神,拥有无所不能的工具箱。

这也给所有的AI创业者提了个醒:AI生产力软件加速普及的同时,在大厂和独立开发者的夹缝中,初创AI公司生存空间正在被压缩。AI时代创业需要想清楚,如何在大厂和独立开发者的夹缝中,找到一个可以快速积累产生数据壁垒的发展区。

既摒弃了大厂的各种合规和流程,又逃开了独立开发者的Vibe Coding。

对于字节跳动而言,AnyGen显然是其在AI时代的一次重要落子——试图将触角伸向更严肃、更底层的生产力领域。

飞书(Lark)作为字节的办公套件,在国内有着极高的口碑,但在海外市场,面对Slack和Teams的围剿,Lark的压力一直不小。但如果AnyGen能把语音记录和多模态输入转成结构化文档与演示材料,并进一步在飞书里完成分发、协作修改、评论审阅与版本管理,它就有机会绕开迁移成本。

这就解释了为什么AnyGen强调“协作”而非“全自动”。因为只有协作,才能让人留在Lark的生态里;只有留在生态里,才能产生粘性。

当Agent隐入工作流,字节这头庞大的大象,或许离真正地“隐入无形”也就不远了。

*题图及文中配图来源于网络。

免责声明:上述内容仅代表发帖人个人观点,不构成本平台的任何投资建议。

精彩评论

我们需要你的真知灼见来填补这片空白
发表看法