上海一套组合拳,打造中国“天空硅谷”

国际投行研究报告
01-12

点击关注“低空新途”带你飞

文/纸不语 陈聆听

2025年12月底,上海市低空经济产业中试能力体系建设推进大会暨上海低空经济产业发展有限公司成立一周年活动举行,标志着上海在低空经济这一新赛道的系统化布局进入深化落实阶段。

在“天空之城”的宏大愿景下,上海正试图通过构建从实验室到生产线的“高速路”,打造一个集研发、制造、测试、应用于一体的“天空硅谷”。面对全国十几个省市已发布低空经济产业发展方案的激烈竞争,上海这座超级大城市是如何放大招,在这场“天空之争”中脱颖而出?

上海低空公司城市场景低空测试基地启动发布会现场。图源:上海机场集团

差异化布局打造四大高地

“上海的底气在于其独特的城市禀赋。”上海市经济信息化委员会主任张英在上海低空经济产业高质量发展推进大会上表示。2024年7月30日,上海低空经济产业高质量发展推进大会在市政府举行,副市长陈杰明确提出要发挥上海独特优势,加速推进产业创新突破。紧接着,8月份《上海市低空经济产业高质量发展行动方案(2024—2027年)》正式印发,为上海低空经济构建了清晰的“四梁八柱”。

根据该方案,到2027年,上海将打造低空经济产业创新高地、商业应用高地和运营服务高地,核心产业规模达到500亿元。具体目标包括:支持10家以上电动垂直起降航空器(eVTOL)、工业级无人机和新能源通航飞机研发制造领军企业落地;培育20家左右运营服务领军企业;集聚100家以上关键配套企业;打造30个以上标志性产品;实现“100+”低空飞行服务应用。

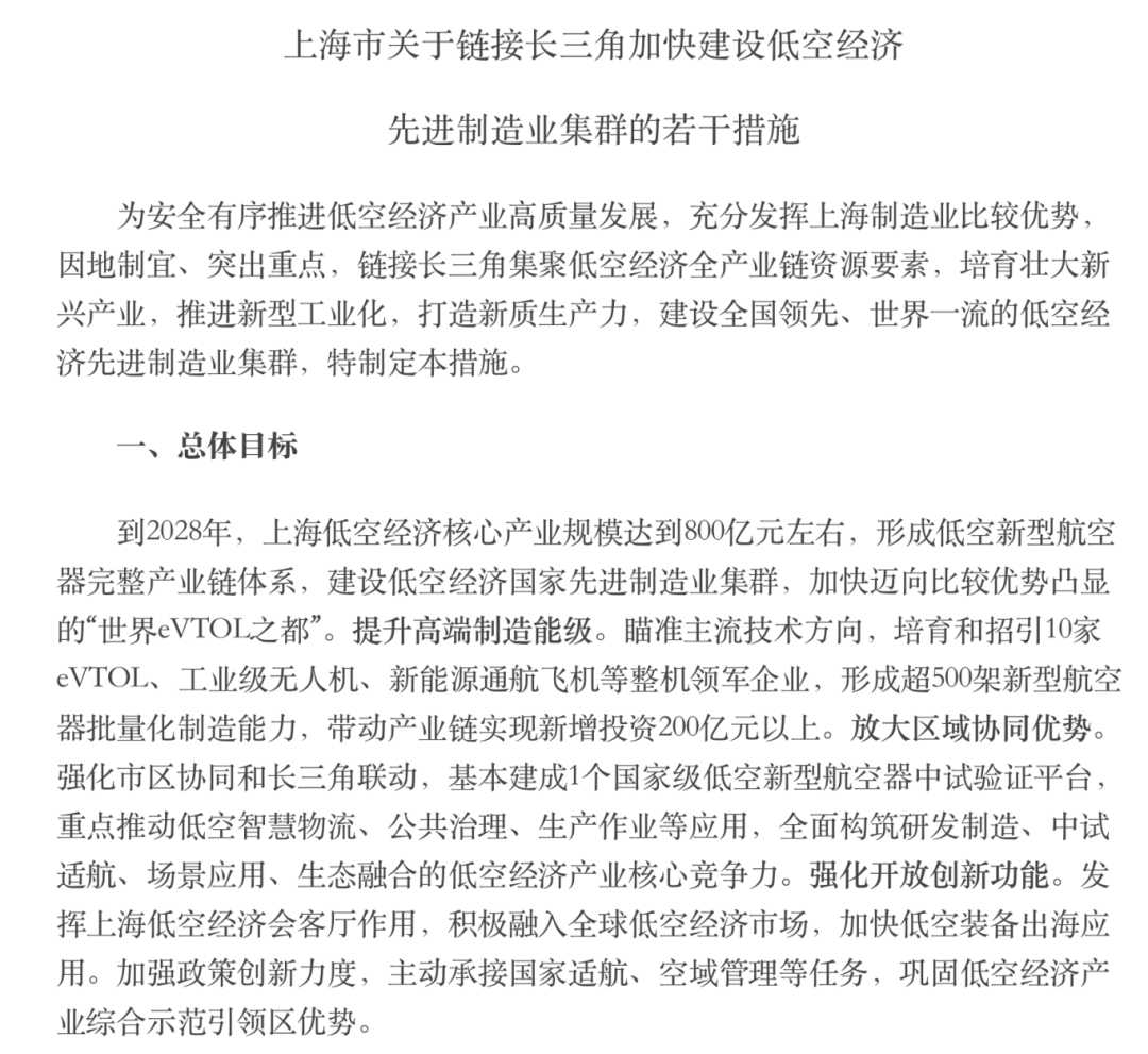
上海市关于链接长三角加快建设低空经济先进制造业集群的若干措施。图源:上海市人民政府

2025年12月,上海市进一步出台《上海市关于链接长三角加快建设低空经济先进制造业集群的若干措施》(以下简称《若干措施》),提出更长远的目标:到2028年,上海低空经济核心产业规模达到800亿元左右,形成低空新型航空器完整产业链体系,建设低空经济国家先进制造业集群,加快迈向比较优势凸显的“世界eVTOL之都”。同时明确,要培育和招引10家eVTOL、工业级无人机、新能源通航飞机等整机领军企业,形成超500架新型航空器批量化制造能力,带动产业链实现新增投资200亿元以上,并基本建成1个国家级低空新型航空器中试平台。

“天空硅谷”的概念并非空谈。在长宁区,政府正依托“上海硅巷”科创街区的产业互联网集群,深化“科创中国”和“虹桥智谷”双创示范基地建设,计划打造市级低空科创孵化器,形成“两个协同,两个赋能”的发展思路。金山区依托华东无人机基地,打造国家级低空经济产业综合示范区;青浦区则重点推动“北斗+低空”“信息+低空”的融合协同发展。

与此同时,嘉定区也在加速从“汽车城”向“天空之城”转型。位于上海国际汽车城的未来谷园区已完成竣工验收,这个建筑面积达2万平方米的园区,将专门用于孵化低空经济相关产业。

这种差异化布局体现了上海“高低协同、软硬协同,数字赋能、平台赋能”的低空经济发展思路。长宁区区长刘平指出,长宁区不仅要差异化布局,更要与上海其他区联动发展、联动招商,体现全市“一盘棋”。

国资牵头弥补空白,建成200平方公里测试空域

在低空经济这一新兴赛道上,存在着大量市场主体初期难以独立承担的基础设施和公共服务“空白地带”。为破解这一难题,上海选择以国有资本为先锋,通过构建功能性平台,系统性地为产业发展“铺路架桥”。

上海推动低空经济发展的核心国有平台,为2024年12月注册成立的上海低空经济产业发展有限公司,由上海机场集团牵头,联合上海机场投资有限公司、上海东虹桥投资发展有限公司、上海城建集团、上海久事集团、上海信息产业有限公司等多家核心国企组建,核心使命是搭建上海低空“设施网、空联网、航路网、服务网”。

自成立以来,国有资本在填补产业空白上成效显著。基础设施方面,启动闵行低空测试基地,该基地拥有约200平方公里的可调配飞行空域,能模拟复杂城市环境,专门用于飞行试验与适航验证,有效解决了城市核心区缺乏安全测试环境的痛点。随后,上海城市场景低空测试基地也已正式启动,标志着上海低空经济进入实质性场景开放新阶段。

运营服务体系逐步成型,上海低空经济产业发展有限公司正积极建设市级低空飞行服务中心,预计建成后将全面提升低空飞行的调度、监管与服务能力。华东无人机基地打造“海-岸-城”低空智慧物流商业体系,累计保障飞行约20万架次。多条低空航线落地,2025年2月,浦东软件园与林洋航空合作打造的首条从上海浦东到江苏启东的低空载客航线试飞成功,将原本1.5小时的地面交通缩短为20分钟;3月长三角核心区275公里低空交通环线通航,构建半小时飞行圈,大幅缩短通勤时间。

金山区的“华东无人机基地”成为全国首批“民用无人驾驶航空试验区”。图源:第一财经

上海低空经济产业发展有限公司还牵头设立上海市低空经济标准化技术委员会,致力于构建安全可信的技术标准体系。

在产业生态激活与引领上,通过资本纽带直接赋能产业链核心企业。例如,上海国资通过大零号湾创投基金等渠道,完成了对eVTOL(电动垂直起降飞行器)整机企业“时的科技”的战略性直投,这是上海行动方案发布后首个地方政府国资直投的eVTOL整机项目,旨在加速其成为链主企业。同时,上海低空经济产业发展有限公司已联合区属国企,完成了对上海市中心重要的通用航空枢纽——龙华机场的整合,为核心区低空活动的开展奠定了基础。

为进一步强化产业支持,《若干措施》提出,对eVTOL、吨级工业级无人机等技术创新度高、产业化贡献突出的整机生产制造项目,给予最高不超过1亿元支持,并引导低空产业基金联动社会资本给予股权投资支持;对新能源动力系统、飞行控制系统、复合材料等关键核心技术攻关项目,给予最高不超过5000万元支持;对测试试飞、检验检测等服务平台建设,给予最高不超过2000万元支持。

此外,还支持保险机构创新低空特色险,引导银行加大贷款和融资租赁支持,对相关项目给予最高不超过2000万元补贴。

集群优势凸显,“五小龙”与材料技术引领创新

上海作为中国民用航空产业“第一城”,拥有雄厚产业基础与完善产业链配套,汇聚全国约50%的eVTOL头部创新企业,形成显著产业集群效应。御风未来、峰飞航空等五家企业构成上海无人机产业“eVTOL五小龙”,在技术创新与市场拓展上成果丰硕。

峰飞航空2吨级货运eVTOL“V2000CG凯瑞鸥”,于2024年3月获中国民航局型号合格证,成为全球首款取得适航认证的吨级以上eVTOL,其载人版“盛世龙”完成跨海跨城演示飞行并实现海外交付;御风未来的M1机型是全国首架全国产化2吨级eVTOL,首飞后已进入适航审定程序;沃兰特航空VE25机型为华东地区首个获型号合格证受理的载人eVTOL项目,2025年与泰国泛太平洋集团签署500架采购协议,金额达17.5亿美元,创下国内行业最大订单纪录;时的科技E20倾转旋翼载人飞行器同样进入适航审定阶段,2025年7月斩获10亿美元意向采购大单。

除整机制造外,上海在产业链关键环节培育出一批“隐形冠军”。宝山区易多思航空自主研发的大型无人机活塞发动机国产化率达95%,填补国内技术空白并与多家龙头企业达成合作。鉴真防务打造的集探测、跟踪、处置于一体的综合管控系统,为低空大规模商业化运营筑牢安全防线。

上海石化正积极围绕新兴产业和未来产业发展方向做好碳纤维产业布局。图源:新华网

材料端自主可控是上海低空经济的一大优势。上海石化研发的48K大丝束碳纤维技术达国际先进水平,强度为普通钢的7至9倍,重量仅为钢的七分之一至九分之一。该材料已规模化应用于峰飞航空、御风未来的eVTOL机型,使整机重量较传统铝合金材质减轻30%,载重能力提升22%,续航里程从200公里延长至280公里,同时满足适航审定严苛要求。目前上海石化与两家企业签订长期供货协议,年供应量超500吨,占上海低空整机企业碳纤维需求的60%以上。

2025年4月28日,上海石化年产3万吨大丝束碳纤维异地建设项目在内蒙古鄂尔多斯开工,依托自有专利技术与当地绿电资源,建设10条生产线,预计2027年投产,将为低空产业等领域提供关键材料支撑。

立足自身产业优势,上海以龙头身份携手长三角城市打造低空经济创新共同体,联合建设全国首批低空省际通航城市,推动区域低空交通互联互通。

2025年长三角低空产业科技金融基地揭牌,六大基地覆盖多城核心区域,打通资源壁垒;华东(长三角)低空经济产业联盟同步成立,汇聚试验区与高校力量。上海高校科研优势赋能区域技术攻关与成果转化,御风未来等沪上企业依托长三角成熟供应链,构建高效协同制造体系,实现核心供应链自主可控。

[引用] 

① 上海启动构建城市场景低空测试基地持续推进适航服务能力建设.中国新闻网.2025-12-21.

② 上海低空经济产业高质量发展推进大会成功召开.上海发布.2024-08-05.

③ 构建“四网协同”新生态为低空经济起飞“铺跑道”——访上海低空经济产业发展有限公司董事长宋雪枫.新华财经2025-04-15.

④ 低空经济“先行棋”如何下.广州日报.2025-12-12.

⑤ 这家“隐形冠军”为御风未来择栖上海,链主效应助力打造“天空之城”.上观新闻.2025-12-06.

⑥ 30分钟!长三角核心区首条低空交通环线通航“打飞的”或成跨域通勤新常态.新民晚报.2025-03-25.

⑦ 关于印发《上海市关于链接长三角加快建设低空经济先进制造业集群的若干措施》的通知.上海市人民政府.2026-01-04.

⑧ 中国石化年产3万吨碳纤维项目正式开工助力新材料产业升级.新华网.2025-04-28.

免责声明:上述内容仅代表发帖人个人观点,不构成本平台的任何投资建议。

精彩评论

我们需要你的真知灼见来填补这片空白
发表看法