新股前瞻|应收账款占营收比重超60%,优乐赛如何讲好循环包装故事?

智通财经APP
01-04

在环保政策收紧与ESG理念深化的双重驱动下,中国物流包装行业正加速由一次性包装模式,向循环化、可持续方向转型。弗若斯特沙利文报告显示,2024年中国循环包装服务市场规模已达515亿元,预计至2030年将进一步增至896亿元。

深耕汽车领域循环包装服务的优乐赛,正是这一行业趋势的受益者。作为中国循环包装服务头部提供商,公司于12月25日正式向香港联合交易所主板递交上市申请,中信建投国际担任独家保荐人。

据招股书规划,此次上市募资将主要用于完善和升级数字系统及平台、推进海外扩张战略、拓展全国性服务网络等方面,以强化核心竞争力。不过,在行业红利加持的同时,公司面临的客户集中度较高、应收账款规模偏大且周转偏慢、成本波动等挑战,仍需投资者重点关注。

中国循环包装服务第二大提供商

优乐赛成立于2016年,专注于为汽车行业的零部件制造商及OEM提供循环包装解决方案。公司核心业务涵盖容器服务与容器销售两大板块。

容器服务是优乐赛运营的核心,营收占比超过80%,该业务涵盖共享运营服务、租赁服务及其他增值服务。共享运营服务提供标准化循环容器从设计、分发、回收到维护的全方位解决方案。客户可按需借用和归还容器,并可灵活使用不同地点取货和送货,而公司通过仓储管理所有容器运营。另一方面,租赁服务提供固定期限的租赁,公司负责提供容器,客户则自行管理其物流运营。公司还提供物流运输、仓储管理和客户自有容器管理等其他增值服务,以满足客户的多样化需求。

image.gif

容器销售业务以具有物流能力和采购需求的客户为目标,直接向其供应公司的产品,其中主要包括循环大型可折叠周转箱、小型周转箱、定制开发的内衬和定制的金属器具。2025年前8个月,容器销售业务实现收入6649.2万元(人民币,下同),占总营收的12.5%。

image.gif

截至2025年8月31日,优乐赛在管容器数量达到154.95万套,在运营项目数量其中大型可折叠周转箱74.36万套、小型周转箱77.09万套、金属器具3.5万套,服务网络遍及100多个城市,依托78个仓储节点(25个自营、53个第三方合作)实现高效调度。

image.gif

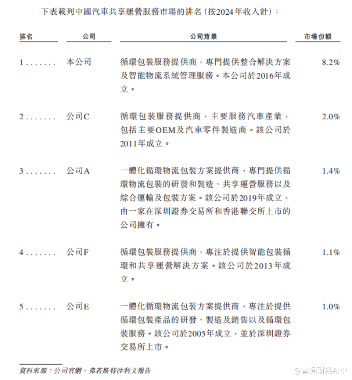
从行业地位来看,据弗若斯特沙利文数据,按2024年收入计算,公司是中国循环包装服务第二大提供商,市场份额1.5%;公司在中国汽车共享运营服务市场排名首位,市场份额为8.2%。

image.gif

在高度分散的物流包装市场中,优乐赛能够脱颖而出,关键在于公司构建了技术赋能与网络覆盖的双轮驱动模式,同时积累了优质稳定的客户资源。

优乐赛开发箱管管、Find Me及回箱宝三大数字系统,形成了覆盖容器全生命周期的管理闭环。箱管管平台整合订单、运输、仓储及结算管理功能,实现标准化容器调度与智能结算;Find Me系统可对超过14.5万个容器进行实时位置追踪、库存警报及环境感应,提升了供应链透明度;回箱宝则专注于容器回收环节的检验与监控,保障循环效率。这些数字系统的应用能够降低了容器丢失率,优化库存周转,2024年公司共享运营服务的每个容器平均周转次数为6.7次。

image.gif

全国性的服务网络为优乐赛业务拓展提供良好支撑。截至2025年8月31日,公司仓储网络覆盖华东、华南、东北等主要汽车产业集群,能够快速响应客户跨区域物流需求,实现容器的异地取还与随用随还,大幅缩短了响应时间。同时,公司已在泰国设立海外附属公司,契合中国汽车行业出口增长的趋势。

随着服务能力提升,优乐赛与客户保持较为稳定合作关系。公司的客户主要为传统汽车及新能源汽车行业的零部件制造商和OEM,包括多家全球领先的汽车企业及其核心供应商。截至2025年8月31日,公司主要客户(年收入贡献超100万元)达128家,占总销售额的89.9%;前五大客户贡献了26.5%的收入。

image.gif

收入稳定增长,应收账款周转效率待改善

智通财经APP注意到,优乐赛业务规模扩大带动收入稳定增长。2022-2024年,公司收入从6.48亿元增长至8.38亿元,复合年增长率13.7%。2025年前8个月实现收入5.33亿元,同比增长5.1%。

image.gif

盈利能力方面,公司毛利率从2022年的19.7%稳步提升至2024年的22%,2025年前8个月为20.8%。其中,容器服务板块毛利率维持在20%以上,2024年达22.5%;容器销售板块毛利率波动幅度较大,2025年前8个月为18.4%。净利润方面,2022以来呈先扬后抑走势,其中,2023年净利润达到6414.9万元,同比增长105.6%。随后,净利润呈下滑走势,2025年前8个月为2689.2万元,同比下降12.5%。

image.gif

公司净利润下降在一定程度上受成本压力制约。车辆及运输成本是销售成本中主要的组成部分,报告期内分别占总销售成本的38.9%、37.5%、38.8%及35.9%,该部分成本受燃油价格、劳动力成本上涨等外部因素影响较大,存在较强的不确定性。同时,仓储成本占比呈上升趋势,从2022年的19.8%增至2024年的27.7%,2025年前8个月为27.6%,主要受租赁开支上涨及仓储网络扩张带动。若未来核心成本上涨幅度超过公司服务定价的调整空间,或将直接挤压毛利率水平,削弱盈利韧性。

image.gif

值得注意的是,优乐赛的应收账款及应收票据也长期维持在高位。报告期内,公司的应收账款及应收票据账面净值分别为3.11亿元、3.61亿元、3.82亿元及3.25亿元。其中,2025年前8个月的应收账款占营收比重超过60%。同期,公司账款及应收票据周转天数分别为168.3天、159.9天、167.9天及167.8天;公司应收账款的减值金额分约为0.11亿元、0.13亿元、0.14亿元及0.14亿元。

image.gif

优乐赛在招股书中表示,公司可能无法向彼等完全收回欠款,或根本无法收回。尽管公司已就应收账款及应收票据录得亏损拨备,但若公司无法管理与应收账款及应收票据相关的信贷风险,公司的现金流量和经营业绩可能会受到重大不利影响。

在此背景下,优乐赛的负债结构值得重点关注。报告期内,公司现金及现金等价物的结余分别为3320.1万元、3234.3万元、5677.6万元及8891.5万元。同期计息银行及其他借款分别为1.19亿元、1.18亿元、1.2亿元及1.78亿元,这种资金结构使得公司的短期偿债压力相对较大,可能提升公司流动性风险。

image.gif

行业红利与募资赋能,具长期成长潜力

尽管面临多重挑战,但优乐赛所处的循环包装赛道仍处于快速增长期,叠加上市募资带来的资源支持,公司长期增长潜力仍值得关注。

从行业前景来看,政策推动与市场需求升级形成双重利好。中国政府持续出台政策鼓励循环包装应用,如《交通物流降本提质增效行动计划》明确提出加快周转箱等单元化物流载具循环共用,为行业发展提供了良好政策环境。同时,随着汽车行业向新能源化、智能化转型,零部件运输对包装的安全性、适配性要求提升,叠加ESG理念在企业运营中的深化,循环包装替代一次性包装的趋势将进一步强化。根据弗若斯特沙利文预测,2025-2030年中国汽车共享运营服务市场复合年增长率将达13.4%,作为该细分市场的龙头企业,优乐赛有望持续受益于行业增长红利。

image.gif

上市募资将为公司战略落地提供关键支撑。根据招股书规划,此次募资将主要用于多个方向,包括:完善和升级数字系统及平台,进一步提升运营效率;推进海外扩张战略,重点布局东南亚等汽车产业增长较快的区域,契合中国汽车行业出口增长趋势;拓展全国性服务网络,优化仓储节点布局,增强对核心产业集群的覆盖能力。此外,部分资金还将用于通过收并购拓展服务的下游应用场景,降低对汽车行业的单一依赖,同时补充营运资金。若募资顺利到位并有效落地,将进一步巩固公司的技术与网络优势,拓宽增长空间。

优乐赛凭借行业龙头地位与募资赋能,有望把握循环包装赛道增长红利,但应收账款、成本波动等风险仍需持续关注。投资者需结合其募资落地效果与风险管控能力,理性评估长期投资价值。

免责声明:上述内容仅代表发帖人个人观点,不构成本平台的任何投资建议。

精彩评论

我们需要你的真知灼见来填补这片空白
发表看法