求稳的安全IP,安谋科技如何守正出奇?|甲子光年

甲子光年
2025-12-24

安谋科技推出新一代高性能计算芯片安全解决方案。

作者|刘杨楠

编辑|栗子

安全是分等级的——这是安全领域长期形成的基本共识,即安全技术在追求更高的安全强度同时,还须与具体场景、成本、风险边界精确匹配。底层的安全IP也不例外。

尤其在智能驾驶、AI 服务器、具身智能等高性能计算场景中,安全IP的定义早已不再局限于“数据是否加密”。密钥是否会被窃取、系统能否抵御物理攻击、在极端条件下是否仍具备确定性和可靠性,正在成为新的安全门槛。在端侧AI的规模化、高可靠性部署中,这些要求正构成其必须跨越的安全维度。

但安全 IP 与 GPU、CPU 等不断突破性能上限的“进攻型”技术不同,安全更像防守体系,其价值不在于创造多少新增算力,而在于为系统“兜住下限”。如何在一个追求极致稳定的领域,持续应对快速变化、且日益碎片化的市场需求?

12月24日,安谋科技(中国)有限公司(以下简称“安谋科技”)推出新一代SPU IP——“山海” S30FP/S30P,给出了面向高性能计算芯片的全栈安全解决方案。

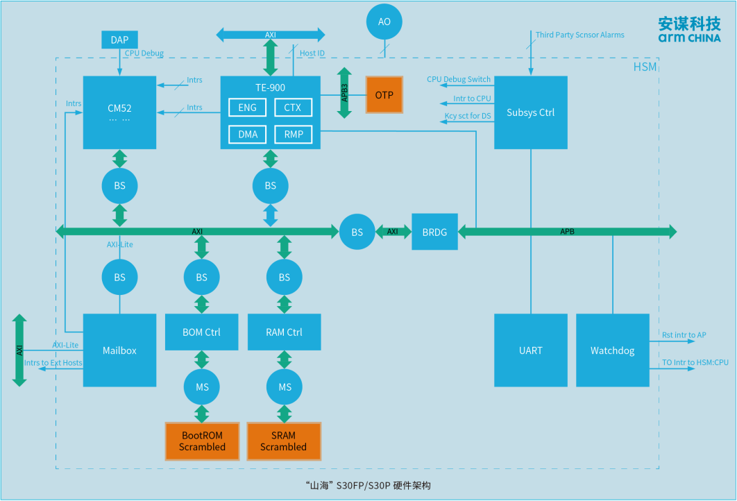
1.“山海”S30FP/S30P如何构建一栈式安全防护?

在高性能计算场景中,安全需求不仅要保证信息的机密性,还需要对密钥本身有更强的安全保护措施,并具备多样化攻击抵御能力,同时保障系统的高稳定性和高可靠性。

为此,“山海”S30FP/S30P从硬件IP层、软件中间件到云端服务,构建起覆盖芯片底层至应用层的一栈式安全防护体系

“山海” S30FP/S30P拥有五大核心亮点:

  • 抗物理攻击强,支持高等级信息安全认证:拥有完善的硬件/软件抗物理攻击能力,有效抵御SPA/DPA以及故障注入的攻击,支持客户芯片实现CC EAL4+、国密二级等高等级安全认证。

  • 功能安全认证强:“山海”S30FP算法引擎通过ISO26262 Compliant功能安全ASIL D产品认证,通过配置支持ASIL B或ASIL D的不同需求,软件测试库(STL)通过ASIL B级别系统能力认证。

  • 信息安全适应场景广:完整的HSM安全子系统,支持丰富的信息安全算法,通过可配置能力满足不同安全等级及不同应用场景的需求。

  • 隔离层级丰富:独立的HSM子系统,内部CPU支持运行RTOS操作系统,提供内核隔离、应用隔离等多种隔离手段,为HSM内部支持多TA提供安全保障。

  • 同源互补防护强:默认支持Arm TrustZone和硬件虚拟化。

具体来看,安谋科技Arm China对“山海”S30P / S30FP的软硬件体系进行了系统性重构。

在硬件层面,“山海”S30FP/S30P是完善的HSM子系统,支持多种国际通用算法以及中国商用密码算法,可按需灵活配置,较上一代增加SHA3、Whirlpool、ED25519/448 等多种算法,涵盖摘要、对称及非对称三大类别:

  • 摘要算法:SHA1/224/256/384/512、SHA3、MD5、Whirlpool、SM3

  • 对称算法:AES128/192/256/512、DES/3DES、SM4

  • 非对称算法:RSA1024/2048/3072/4096/8192、ECCP 128/256/384/512/521、ED25519/448、SM2

与此同时,“山海”S30FP/S30P通过多种软硬件手段增强抗物理攻击的能力,能够有效抵御SPA/DPA攻击,并能防护FI(Fault Injection)等攻击。

该产品的抗物理攻击强度按照Common Criteria(CC)Protection Profile PP-0117和“国密二级”的标准开发,通过第三方测试机构的严格测试保障,能够满足客户对CC EAL4+及国密二级等高等级安全认证的需求。

“山海”S30FP的功能安全能力达到最高等级ASIL D,已获得权威功能安全认证机构颁发的产品级功能安全认证。

同时,“山海”S30FP支持灵活配置,可适配ASIL B和ASIL D的不同功能安全等级的系统需求,能够充分满足智能汽车、智能工业、智能交通、智慧医疗等不同行业对高可靠性的要求。

软件方面,“山海”S30FP/S30P软件更加丰富,HSM内部CPU支持OS,为HSM中多安全TA提供更好的隔离,并提供完善的安全启动、安全调试,以及丰富的固件。

其中,“山海”S30FP的软件测试库(STL)符合ASIL B功能安全要求,其完整的功能安全包为芯片安全子系统的快速构建提供了更丰富的软件模块,帮助客户缩短芯片产品开发周期,加速上市进程。

此外,“山海”S30FP/S30P能够与Arm架构无缝融合,支持Arm TrustZone、虚拟化等底层安全架构,和Arm的底层安全架构同源互补,形成系统协同,能够充分激活整个Arm安全体系的能力,从而建立完善的芯片安全体系。

2.“安全”已成为高性能计算芯片的基础能力

在高性能计算成为主战场的今天,安全早已不再是一个可选的插件,而是一项不可妥协的基础能力。

安谋科技通过新一代“山海” S30FP/S30P SPU IP 的发布,将安全防护深度嵌入从芯片底层到应用层的每一个环节,为 AI 时代构筑了坚实可信的安全之锚!

在这套技术底座的基础上,“山海” S30FP/S30P能够针对不同高性能场景进行精准适配:

在对信息安全有高要求的场景,如人工智能、AI PC、数据中心、机器人等领域,“山海”S30P能够提供多种安全算法,并通过多种软硬件抗物理攻击的能力实现信息的高强度保障。 

在对功能安全有高要求的场景,如智能驾驶、智能交通、智能工业等领域,在提供高信息安全强度保护的同时,“山海”S30FP还能够提供高达ASIL D级别的功能安全可靠性保障。

通过灵活的配置策略,“山海”S30FP/S30P能够广泛适配不同领域和不同场景的多样化安全需求,成为支撑高性能计算芯片稳定、可信运行的安全之锚。

因此,这一系列技术特性的实现,既反映了安谋科技在安全IP领域持续积累的产品深度,也折射出其面向产业需求进行系统性布局的战略意图。

从企业内部整体产品布局来看,“山海” S30FP/S30P的推出,也进一步完善了安谋科技SPU IP产品家族的布局。 “山海”SPU产品线可匹配多场景AI计算需求,从边缘AI到移动终端、智能汽车,到AI基础设施,安谋科技正积极响应“AI+”行动计划,持续推动信息安全产品技术与计算效能协同进化。

而从行业视角来看,安谋科技Arm China通过“山海” S30FP/S30P系列给出的启示在于:在一个极致求稳的领域,真正的创新不是盲目追随技术浪潮,而是对客户成本、风险与需求边界的深度理解,并以最灵活的方式交付最可靠的安全能力。

可以说,在安全这件事上,没有最优解,只有最适配。而“山海”系列SPU IP能够提供的,正是这样一把高度灵活、却又足够坚实的钥匙。

免责声明:上述内容仅代表发帖人个人观点,不构成本平台的任何投资建议。

精彩评论

我们需要你的真知灼见来填补这片空白
发表看法