沐曦上市背后:那些陪它穿越“死亡谷”的投资人|甲子光年

甲子光年
12-17

一个选择与陪伴的故事。

作者|王艺

编辑|王博

今天沐曦股份(下文简称“沐曦”)正式在上海证券交易所科创板挂牌上市。这是继摩尔线程之后,“国产GPU四小龙”(摩尔线程、沐曦股份、壁仞科技和燧原科技)中第二家成功上市的企业。

数据显示,沐曦发行价104.66元/股,发行4010万股,占总股本大约10%,发行市值419亿元。上市首日,沐曦股份以700元/股开盘,高开568.83%,超过了摩尔线程上市首日的开盘价,盘中最高价一度达到895元/股。截至本日收盘,沐曦股份报829.9元/股,较发行价涨692.95%,总市值达到3320.43亿元。

沐曦股份敲钟现场,图片来源:沐曦

对于早期的投资人而言,沐曦的上市不仅是一次财务回报的兑现,也是一次关于“时间价值”的深刻验证。

昨晚,在沐曦上市前的晚宴上,沐曦创始人陈维良握着光速中国、心资本创始人韩彦的手说:“感谢一路支持,实属不易。”作为沐曦A轮的投资人,韩彦也很动情地对陈维良说:“是我们一起坚持下来了。

在半导体这个投入巨大、周期漫长、不确定性极高的赛道里,能够陪跑至此,本身就是一种稀缺的胜利。

翻开投资沐曦的机构名单,我们看到了一个个熟悉的名字:和利资本、红杉资本中国、真格基金、经纬中国、光速中国(现“心资本”)、东方富海、中鑫资本……我们很好奇,在那个国产GPU技术和市场尚处混沌的时期,这些机构的投资人为什么会选择沐曦?从投资到上市的陪伴过程中,投资机构和沐曦又经历了怎样的困难和压力?

在沐曦上市前夕,我们走访了多位沐曦的投资人,听他们讲述了一段段纠结与坚持共存的沐曦投资往事。

1.寻找“正规军”


2020年11月,沐曦宣布完成近亿元天使轮融资,这轮融资由和利资本领投并协助发起设立。

但故事的起点,要追溯到更早的年份。

2001年,当张汝京带领几百名台湾工程师在上海浦东建起中芯国际第一座晶圆厂时,一群台湾投资人也来到了大陆。

这些投资人里有一位名叫孔令国,现在他是和利资本创始及管理合伙人,也是沐曦最早一批的投资人。

孔令国的投资体感来自于过往经验的积累,他亲历过台湾半导体产业从无到有的崛起,也见证了大陆半导体投资从火热到极度遇冷的周期。

21世纪初,中芯国际、宏力半导体(现已并入华虹)相继成立,台湾的资金、技术、人才涌向上海,大陆半导体产业获得空前的政策支持,方兴未艾。

然而,2010~2015年,随着腾讯、阿里、美团等互联网公司的相继崛起带来的暴富神话,退出案例最多只有几亿美元估值的半导体产业遭遇寒冬,一度被一级市场视为“夕阳行业”。

孔令国在寒冬中嗅到了机会,在2016年投资了寒武纪。当时他的想法是,随着“AI四小龙”(商汤科技、旷视科技、云从科技、依图科技)的崛起,国产AI算力一定会爆发。

这次投资验证了他对AI算力爆发的预判,但也让他看到了ASIC(专用集成电路)路线的局限性。

“模型一直在变,”孔令国回忆道,“后来大家发现ASIC在处理大模型时的普适性不够,还是要回去买通用的GPU。”

时间来到2020年,国产替代的叙事已经启动,GPU作为“皇冠上的明珠”,成为了兵家必争之地。彼时国内市场上已经涌现出壁仞科技、摩尔线程、燧原科技、天数智芯等公司,对于投资人来说,投谁或者不投谁都是很艰难的抉择。

孔令国把市面上的公司都见了一遍。有的擅长云端训练但不擅长图形,有的团队内部“诸侯割据”意见不一,有的市场能力极强但研发根基不稳……

直到他见到了沐曦。

“当我把沐曦的优点放在这里的时候,其他公司就很难去match。”孔令国告诉“甲子光年”。

在他看来,沐曦最大、也是最突出的优点是:成建制。

沐曦的创始团队——陈维良、彭莉、杨建,全部来自AMD中国研发团队。他们不仅共事多年、磨合成本低,更关键的是,这个团队曾经帮助AMD建设过中国的超算中心,拥有极深的技术积累。

孔令国透露了一个细节:“国内有7个超算中心也是AMD帮忙建设的,后来因为政策暂停了,但国内的需求不可能停,谁来解决?沐曦去做了。”

同一时期,光速中国、心资本创始人韩彦也在寻找芯片领域的投资标的。

那是一个“非共识”的时刻。韩彦回忆,在当时光速中国的内部,关于投什么芯片有过激烈讨论:投GPU还是投DPU?有人认为DPU更现实、路径更清晰;而韩彦则坚持投GPU。

当时机构内部关于投资路线的争议很大,投资小组的同事朱嘉找到韩彦说:“要或者不要这个公司,成败都是你来背,感觉阻力太大了。”韩彦当时回答:“没事的,我是基金的创始人,成和败,无论什么我都会背,大事情在第一天起就是非共识的。”

后来市场也给出了验证:DPU在中国并没有如预期迅速跑起来,很多公司选择转型。

决定投GPU之后,韩彦和团队开始寻找标的,他第一个见的就是摩尔线程的创始人张建中。

张建中曾经是英伟达中国区总经理,在行业内人脉深厚,销售能力极强。“James(张建中)当时跟我讲他的梦想,”韩彦回忆,“他讲得很好,坚定了我们投GPU的决心。”

但之后没多久,韩彦见到了沐曦创始人陈维良,他对陈维良的第一印象是“非常低调、非常内秀”,但能感觉到“有真知灼见、有insight”。

这不是一个容易做出的抉择。摩尔线程和沐曦,两家公司都处在创业早期,A轮机会,估值相近;摩尔线程更善于表达,市场感更强;沐曦则有些内秀,对外技术表达并不张扬。

最终,韩彦选择了沐曦,“William(陈维良)是老的AMD选手,包括他们创始团队里有一位早期的合伙人叫Jessie(彭莉),她是我交大同专业的师姐。最后,我们还是选择了更加低调、更加技术导向的沐曦。”

在人之外,工程落地能力也是投资人选择沐曦的重要原因。

东方富海合伙人王兵曾在美国从事多年芯片研发工作,在头部通信芯片公司负责过大量DSP(数字信号处理器)相关研发。在王兵看来,除了英伟达,全球真正具备高端GPU量产经验的只有AMD。而在中国,能成建制做这件事的,几乎只有沐曦团队。

“这是一个在中国几乎找不到第二个的团队。”王兵的判断很直接。基于对工程落地能力的极致追求,东方富海在2021年果断入局。

不仅是风投机构,产业资本也在行动。

中鑫资本合伙人王宝柱更倾向从产业链角度去分析:“我们看GPU,首先不是看AI有多火,而是看整个算力产业链缺什么。”在他看来,CPU已有国产替代路径,DPU应用场景相对集中,唯独GPU是整个算力体系被卡得最死的核心位置。这种基于产业链缺口的判断,让中鑫资本也加入了沐曦的投资阵营。

2020年11月,沐曦成立仅两个月,和利资本领投天使轮;2021年,东方富海、光速中国相继在A轮重注;2022年,中鑫资本在沐曦的Pre-B轮投资5000万人民币。

一支成建制的国产GPU“正规军”,就这样在资本的簇拥下集结完毕,驶向了未知的大陆。

2.穿越“死亡谷”


找到“对的人”,并不意味着这条路就一定好走。

对于硬科技创业而言,从拿到钱到产品落地之间,横亘着一条巨大的“死亡谷”。而沐曦所面临的,是比普通创业公司更严酷的生存危机。

从2022年开始,半导体行业环境急转直下。美国对中国半导体产业实施了多轮制裁,从设备到EDA,从HBM到先进制程,围堵步步紧逼。

与此同时,一级市场进入寒冬,曾经热捧芯片的资金开始退潮。对于尚在研发期、没有任何自我造血能力的沐曦来说,这无疑是一场巨大的风暴。

“那个时候真的很难。”孔令国透露,沐曦在某段时期每个月要烧掉五千万元现金。研发人员、流片成本、测试费用……每一项都是巨额开支。市场上甚至出现了“景嘉微要收购沐曦”的传闻,导致人心浮动。

更真实的压力来自资本端。光速中国作为一家美元基金背景的机构,此时面临着巨大的合规与LP压力。韩彦回忆,为了讨论“是否减持沐曦”,内部“至少拍桌子了十次”。很多LP担心供应链被封锁、沐曦无法上市,强烈要求卖掉这个“敏感项目”。

在一次极度紧张的会议中,大家甚至直接把陈维良拉进了讨论组,试探性地问他:“我们能不能只卖一点。”

陈维良当时只有简短的一句话:“你们要卖可以的,全卖光。”

这句看似决绝的话,反而像定海神针一样击穿了韩彦内心的最后一道防线。他当即回复陈维良:“陈总你放心,我坚决不卖。”

除了精神上的支持,投资人们也开始用各自的方式,为沐曦构筑起了一条条“支援线”。

和利资本提供了“保姆式服务”。为了帮助沐曦解决供应链安全问题,和利资本甚至直接派出了当时的投资总监常驻沐曦,帮助协调上下游资源。这位投资总监后来因为工作太过投入,直接被沐曦收编,成为了沐曦运营副总裁。

中鑫资本在产业链安全上未雨绸缪。早在2022年投资时,王宝柱就预判美国的限制会加深,因此建议沐曦尽快验证国内供应链。中鑫资本不仅为沐曦对接了中芯国际的先进工艺负责人,还为沐曦找了几家国内先进封装厂商进行技术对接。正是得益于这种前瞻布局,当2024年外部环境进一步恶化时,沐曦的产品得以顺利过渡到国产供应链上。

东方富海则用真金白银表达了信任。在C轮融资最为艰难、许多机构犹豫不决的时刻,东方富海成为了最早给出大额TS(Term Sheet,投资意向书),并推动交易继续向前的机构之一。王兵的态度非常明确:“GPU不是一个‘押节奏’的项目,而是一个必须用时间换空间的长期工程。即便IPO晚一两年,对这件事情的本质影响也不大。”

可以说,是投资机构陪沐曦一起穿越了“死亡谷”。

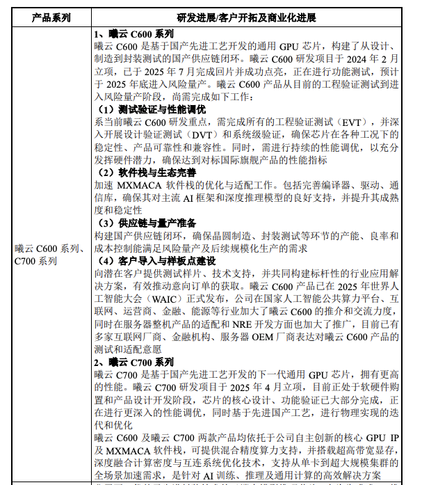
这种坚持在2024年迎来了曙光。随着供应链本土化的推进,沐曦发布的新一代产品曦云C600已经构建了从设计、制造到封装测试的国产供应链闭环。而在资本层面,随着科创板对硬科技企业支持力度的加大,上市的通道终于打开。

曦云C600,图片来源:沐曦

曦云C600基于国产供应链和国产先进工艺开发而成,图片来源:沐曦招股书

2025年初,韩彦在接受媒体采访时旗帜鲜明地提出了“Non-US”理念,要做一家人民币和非美国美元的中国双币基金。

文章发出后,陈维良给他发了一条微信:“韩总,All in中国就对了。

3.站在“新起点”


当沐曦上市的钟声在科创板敲响,这一切的纠结与坚持终于有了回响。

对于早期的投资人而言,沐曦的上市不仅意味着账面价值的公开锚定和退出通道的打开,更重要的是,它为过去几年在一级市场饱受质疑的“陪跑型投资”提供了一次正向激励,也证明了在硬科技投资领域坚守“长期主义”的价值。

“从五年前的沐曦,到六、七年前的航空航天,到十年前的特斯拉、小鹏、理想,再到十几年前的张一鸣和黄铮,这些都证明了,一切伟大的事情都是从不起眼开始的、从非共识开始的。”韩彦告诉“甲子光年”。

对于资本市场而言,沐曦的上市同样具有标志性意义。它不仅是科创板对“未盈利科技”的再一次背书,也证明了国产GPU进入了“可交易、可比较”的资产阶段,标志着国产GPU从“技术叙事期”走入了“资本验证期”。

“甲子光年”认为,沐曦的高发行价本质上是市场对其“战略稀缺性”的溢价。

首先,在当前的国际环境下,国产GPU“能做出来”本身就很不容易了;其次,沐曦在2025年又扩大了很多客户,据悉收入会是2024年的两到三倍,预计会在2026年实现首次盈利,能在国际环境的高压和同行的激烈竞争中做成这样实属不易,进一步印证了沐曦的市场价值和稀缺性。

沐曦的上市,无疑是国产GPU发展史上的一个里程碑——它标志着国产GPU已经完成了最艰难的“从无到有”阶段,实现了“产品可用”。

但如果我们把镜头拉远,会发现挑战依然严峻。

当前的国产GPU,依然面临着生态不健全的问题。虽然硬件做出来了,但软件栈仍大多在兼容英伟达的CUDA生态,自主生态尚未完全建立。

此外,先进制程的限制依然像达摩克利斯之剑高悬头顶——7nm以下产能的受限,将直接制约未来几代产品的迭代速度。

更深层的逻辑在于,GPU从来不是一个孤立的产品,它牵动着EDA工具、IP授权、先进制程、先进封装、系统软件等整个产业链。沐曦的突围,实际上是中国芯片产业全产业链结构性能力的突围;这场战役,需要的是从设计端到制造端的全面协同。

回望历史,从上世纪“三线建设”时期的土法建厂,到后来展讯、豪威的回归,再到今天沐曦、摩尔线程的崛起,中国芯片产业一直在回答同一个问题:在全球分工与外部约束交织的环境下,如何择人、任势、补链、建生态。

沐曦的上市,向整个产业传递了一种非常具体的信心:对于那些仍在坚守的工程师,对于正在观望的产业资本,对于犹豫是否采用国产方案的上下游厂商,这是一个明确的信号——这条路虽然难走,周期虽然漫长,但并不是走不通。

IPO只是把国产GPU公司从“工程叙事”带进了“公众公司叙事”,真正的战斗,是在IPO之后才刚刚开始。

未来,在更严苛的透明度要求下,在更强的交付压力下,沐曦不仅要证明自己拥有“活下来”的能力,还要证明自己能在产业链中站稳脚跟,形成持续迭代、自我造血的能力。产品能否持续迭代?生态能否真正建立?商业化能否最终跑通?这些都是沐曦,或者所有国产GPU企业要解的题。

但是,投资机构陪伴并没有随着IPO而结束。在昨晚举行沐曦的上市答谢晚宴上,王兵也跟沐曦的朋友聊到,沐曦还是一个初创企业,上市只是起点,“我们之后也会继续帮助他们打造生态,一起共同投资一些项目。”

关于沐曦,无论是一级市场还是二级市场,投资人的表现都证明了:国产GPU,值得被放进牌桌。

而新的征程,才刚刚开始。

(封面图:AI生成)

END.

免责声明:上述内容仅代表发帖人个人观点,不构成本平台的任何投资建议。

精彩评论

我们需要你的真知灼见来填补这片空白
发表看法