姗姗来迟,8家信托公司公布助贷合作名单

盐铁财经
2025-10-31

在“助贷新规”已经落地的情况下,继银行、消费金融机构后,信托公司也开始公布助贷合作名单。不过,盐铁财经注意到,公布的信托公司并不多,仅国投泰康信托、中诚信托、天津信托、上海国际信托、上海爱建信托、云南信托、交银信托、五矿信托8家。

自今年4月国家金融监督管理总局发布《加强商业银行互联网助贷业务管理提升金融服务质效的通知》至10月1日正式施行期间,按照新规要求,众多银行及消费金融公司对助贷合作机构实行名单制管理并对外披露。

具体来看,公布名单的银行60余家,包括恒丰银行、上海银行、徽商银行、广州银行、华润银行、承德银行、富民银行、华瑞银行、本溪银行、锡商银行、蓝海银行、中关村银行、中信百信银行等。此外,为抢占互联网贷款一杯羹,在助贷新规落地前夕,韩亚银行、富邦华一银行、渣打银行等多家在华展业的外资银行也纷纷在其官网公布了互联网贷款合作机构名单。

消金公司方面,包括小米消金、平安消金、海尔消金、建信消金等在内的全部31家消金公司也均公布了助贷业务合作白名单。

从整体情况来看,头部效应在合作中体现得十分明显。比如,蚂蚁、度小满、美团系公司频繁出现在机构的合作名单中。它们共同的特点是拥有庞大的用户基础、先进的技术和丰富的业务经验,能够为提供稳定流量和成熟服务。

另外,信也科技、乐信、奇富科技等上市金融科技公司的旗下相关公司也频频出现在名单中。

信托公司参与网贷业务,并非直接运营贷款平台,而是主要作为资金提供方和风险共担方,与拥有流量和技术的互联网平台合作,主要分为助贷模式、流贷模式和资产证券化(ABS/ABN)模式。

根据公开信息,参与到网贷的信托公司有西藏信托、天津信托、国民信托、华鑫信托、外贸信托、中诚信托、爱建信托、云南信托、渤海信托、交银信托、粤财信托、中信信托、上海信托、厦门信托、中融信托、中粮信托、华润信托、五矿信托、民生信托、国投泰康信托、山西信托、中航信托等20多家。

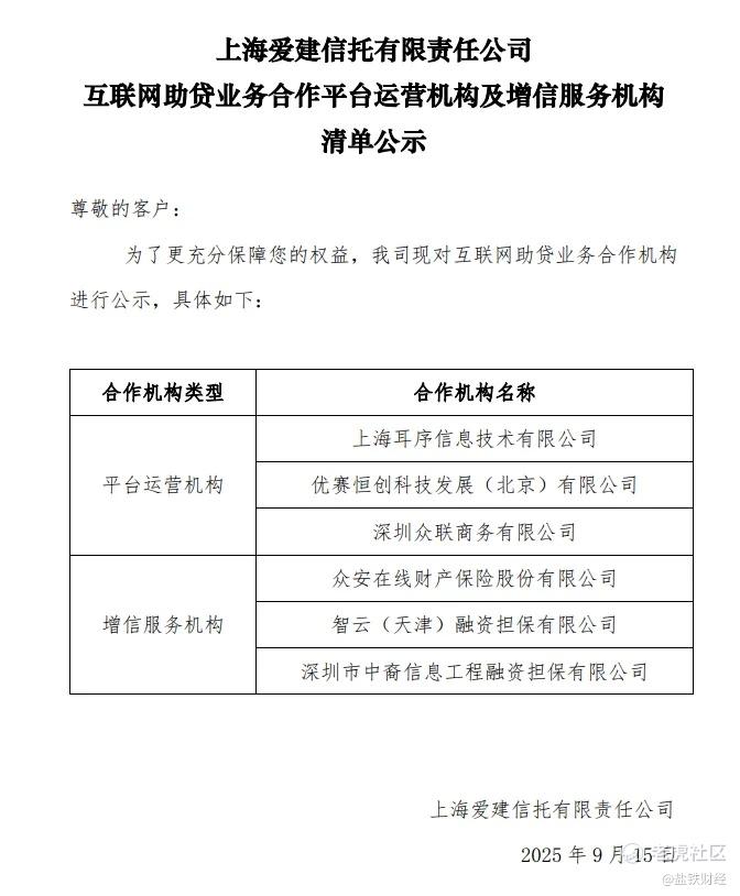
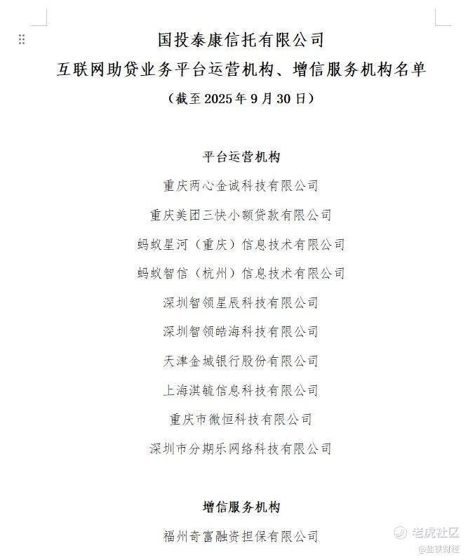
此次公布合作名单的8家公司,从合作运营平台数量上看,云南信托和中诚信托合作平台均为13家;五矿信托、国投泰康信托合作助贷平台数量均为10家,上海国际信托为6家,上海爱建信托为3家,天津信托和交银国际信托分别为2家。合作增信服务机构数量方面,中诚信托为4家,上海爱建信托3家,五矿信托2家,上海国际信托、交银国际信托和国投泰康信托均为1家。

合作机构选择上,这8家信托平台也没有摆脱“头部效应”,如重庆两心金诚、蚂蚁星河和蚂蚁智信、云瀚信息科技、深圳智领星辰和深圳智领皓海登隶属于美团、蚂蚁系的公司频频出现在名单中。

具体如下:

图片

图片

图片

图片

图片

图片

图片

修改于:2025-11-01
免责声明:上述内容仅代表发帖人个人观点,不构成本平台的任何投资建议。

精彩评论

我们需要你的真知灼见来填补这片空白
发表看法