荣耀IPO,重拾荣耀第一步

新熵
2025-07-02

荣耀IPO不仅是其“二次创业”的标志性里程碑,更是向AI终端生态公司转型中的重要一笔。抛弃“平替”光环,荣耀用AI讲出了IPO新故事。

原创ⓒ新熵  大公司组 

作者丨思原  编辑丨茯神、九黎

风声传了多年的荣耀IPO,终于迈出真正意义上的第一步。 

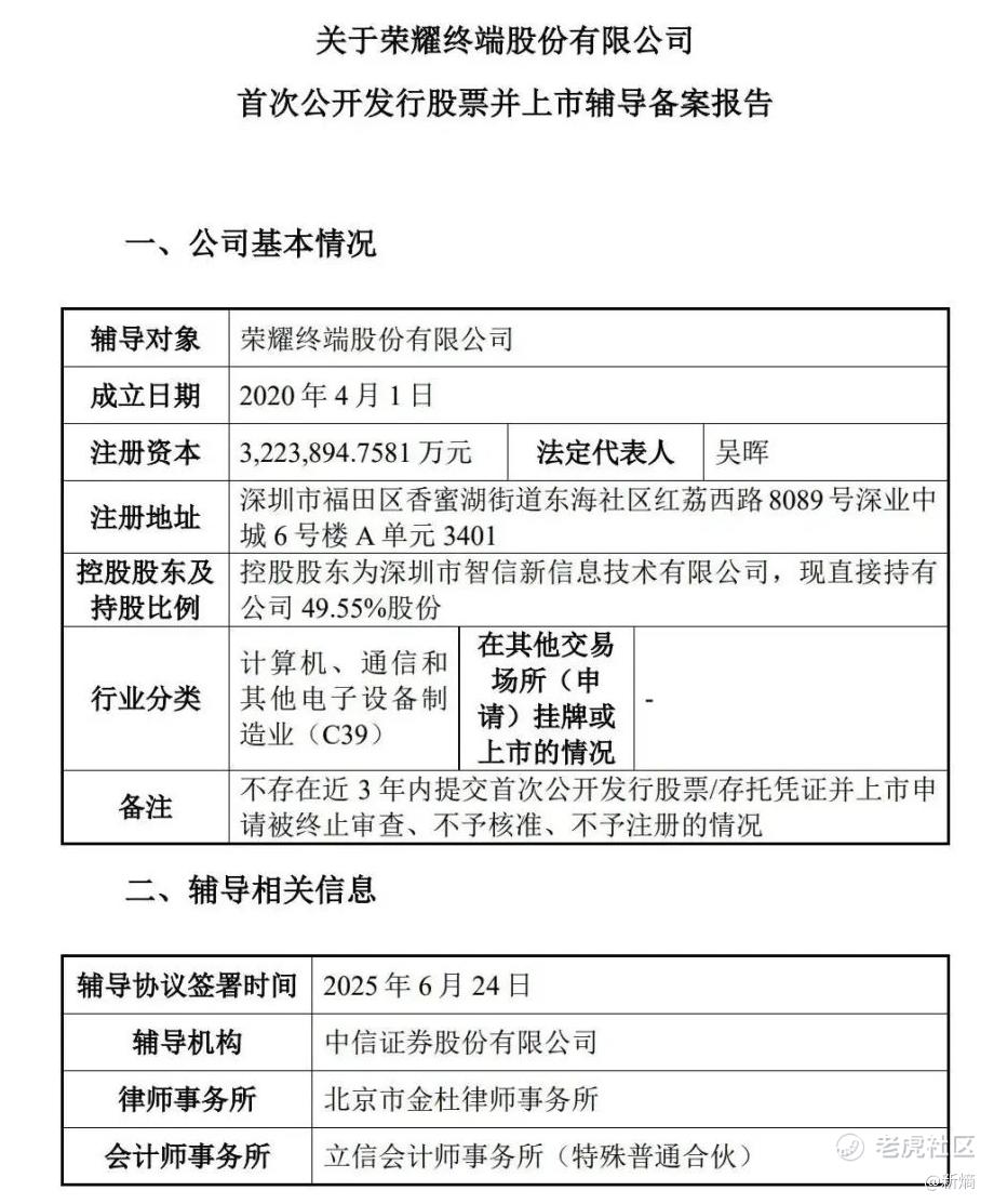
据中国证监会网站披露,荣耀终端股份有限公司获上市辅导备案,辅导券商为中信证券。而根据辅导工作安排,将于2026年1月至3月完成上市辅导。   

此次IPO在外界看来,除了关系到荣耀能否成为继小米、传音之后国内第三家上市的智能手机品牌,也将成为其“二次创业”的标志性事件。 

另外,荣耀正在持续推进“阿尔法战略”,从硬件制造商向AI终端生态公司转型,有望成为A股首家AI终端生态企业,因此其战略转型方向也会与资本市场AI板块形成协同效应。 

今年以来,荣耀高层几经起伏。1月,李健出任荣耀CEO,中国区启动竞聘改革,开放38个关键管理岗位公开竞聘,其中24%参与竞聘者为90后。同时,公司内部设立AI与软件业务部、新产业孵化部等一级部门,将AI研发提升至战略核心地位。5月,荣耀又正式宣布进军机器人产业。 

好在近期随着内部组织焕新结束和新品频出,荣耀已经重回正轨,找到往日节奏。而IPO也将成为其进入下一阶段叙事的重要注脚。 

AI或带来2000亿估值

荣耀寻求上市早已是业内共识,2024年便开始在一级市场频繁融资,参与方包含中国移动、中国电信、中金资本旗下基金、中国国新控股关联企业、特发基金等主体。 

目前,荣耀的股东超过20家,囊括地方国资、运营商、经销商、供应商,以及第三方资本。市场曾经传出的一份荣耀Pre-IPO融资计划显示,其估值已达2000亿元,但荣耀方面未证实该说法的真实性。 

去年底,荣耀宣布完成股改,并且宣布将适时启动IPO流程,而这也是通往资本市场的法定准备步骤。 

今年1月,赵明以身体原因为由辞去荣耀CEO职务,随后荣耀中国区CMO姜海荣、荣耀中国区销售部部长郑树宝等高管陆续离职。而有分析人士认为,此举是在剥离**背景,助力上市进程。 

事实上,虽然荣耀的核心业务仍是智能手机,但已开始探索新发展路径,不能仅仅用“手机企业”来定义。比如,荣耀对自身的战略定位,从智能手机领域延展至更广阔的AI终端生态。 

今年3月,荣耀新CEO李健在巴塞罗那世界移动通信大会上首次公开亮相,伴随他一同出现的是雄心勃勃的“阿尔法战略”(HONOR ALPHA PLAN)。核心是将荣耀从一个智能手机制造商,向全球领先的AI终端生态公司转型。 

为了实现这一目标,李健表示,荣耀未来五年投入百亿美元推进“阿尔法战略”。这笔每年近150亿元的投入,是近年来手机厂商公开表态中对AI投入最大的一笔金额之一。 

对于IPO的资本估值来说,业绩和故事都是重中之重。有不少调研机构分析师表示,“荣耀此前证明过,可以排在比较靠前的位置,要挑战更高的排名,也面对着压力。不过随着调整结束,从营销推广到渠道互动都更加活跃,整体表现不错,回到了正轨。预计下半年,荣耀可以重新冲击中国市场的前列。” 

想象力上,随着今年DeepSeek等国产大模型的崛起,带动了资本市场对中国科技公司尤其是AI公司的价值重估。国家政策支持、资本市场追逐,推动了AI企业成批量地启动上市。 

而荣耀或有希望成为A股AI终端生态第一股。虽然当前A股市场不乏AI芯片、智能语音等领域的企业,但在代表AI应用的终端生态公司层面仍相对稀缺。如果荣耀能成功登陆A股,将会成为这一赛道上的稀缺标的,2000亿市值也并非天方夜谭。 

无论是荣耀内部,还是在外界人士看来,荣耀后续在AI、机器人、构建开放生态上进行持续且大量的投入是必然选择,这不仅能巩固其在AI终端领域的优势,还将和产业上下游形成生态联盟,推动AI智能终端生态发展。 

手机市场走出独立性

2020年荣耀刚独立后的一段时间里,被市场贴上过“**平替”的标签,其崛起之势可以说是一路高歌,迅速填补了**退出后的部分市场空白。 

即便是在供应受限的2021年,荣耀仍以11.7%的市场份额位列中国市场第五。之后两年,**逐渐回归,但荣耀的份额仍排在市场前三的位置。 

明显的转折发生在2024年二季度,当时国内智能手机市场迎来大幅增长,荣耀销量却逆势下跌,份额跌出前三。今年一季度,据知名调研机构Counterpoint报告,荣耀在中国手机市场排名仅在第六,销量同比下降12.8%,在统计表格上被归入“Others”之列。 

▲ 图/Counterpoint 

从二季度开始,荣耀开启战略层面的变阵,加速AI布局打通AI终端生态,成了未来五年内的重点方向。 

事实上,荣耀算得上最早一批强化AI标签的手机厂商。早在2016年,荣耀就提出手机AI概念,并发布了Magic Live智慧系统;2024年,荣耀披露荣耀AI Agent相关创新成果,并发布了行业首个跨应用开放生态智能体;现在荣耀实现了从YOYO语音助手到AI Agent、从Magic OS到跨设备的智能体打通。  

如今在“阿尔法战略”的指引下,荣耀的笔记本、平板、智能穿戴等AI终端生态产品家族陆续推出首轮成果。例如,荣耀平板依托AI软硬件深度协同,并支持与iOS、鸿蒙、安卓系统的无缝文件互传,打破系统壁垒。 

此外,荣耀新增了AI新产业部门,研发投入占年营收比例超10%,将AI相关研发工作设定为一级研发部门,目前荣耀AI和软件部门员工已达2000余人,积累AI专利超2100项。 

虽然苹果的“Apple Intelligence”、vivo的蓝科技等友商,也都奔着AI前行,但一个事实是,在AI上的投入和实际成果,其他同行与荣耀可能还存在不小的差异性。这也是荣耀在脱离**之后,走出的独立之路。不过这并不意味荣耀可以高枕无忧,如何让消费者体验到AI带来的便利,愿意为AI买单才是未来支撑业绩增长的重点。 

除了AI外,针对机器人产业,荣耀也有所布局,曾于3月31日为下设具身智能实验室、仿生本体研究实验室等多个实验室的荣耀新产业孵化部,招募2025年实习生,其中就包括机器人数据生成算法工程师、机器人虚拟仿真平台工程师、机器人动力系统(关节电机)仿真工程师等多个机器人相关岗位。 

当然,机器人业务是明显的战略级业务,“出海和高端”等老生常谈的话题,才是恢复眼下业绩以及价值的现实业务。 

出海和高端是必答题

从行业惯例看,手机厂商的新CEO上任后,第一次亮相往往是在自家的高端旗舰机型发布会上。对于荣耀来说,Magic系列更能凸显其“逼格”以及向上叙事。但李健上任后,做的第一件事反而是放下身段,让荣耀重新学会拥抱用户。 

荣耀中端400系列发布会上,李健完成了首秀。这释放的信号或许就是荣耀放弃了过往高高在上的架子,转而用更贴地的姿势,回到中端市场的战壕,在最接近用户、最能撬动出货量的中端市场先活下来。 

在「新熵」看来,荣耀和李健的打法改变也不意味着要放弃高端和海外市场,反而是为了更好蛰伏,最终一鸣惊人。一方面,借由经销商入股,荣耀与渠道侧进行了深度捆绑,打通了从生产端到消费端的高速通道;另一方面,自研技术加持下,可以构建出产品力与品牌价值的正向循环,这些都是为站稳高端做准备。 

荣耀的动作也在不断加码高端市场,新一代AI折叠屏旗舰手机荣耀Magic V5即将发布。IDC数据显示,目前在国内折叠屏市场上,荣耀位列TOP2。 

▲ 图/IDC中国 

同时,立足中国全球竞争,也是当下所有国产手机厂商的共识。自2022年起,荣耀全面加速海外扩张。它先是重返欧洲主流市场,随后向更多新兴市场渗透,2025年初又高调宣布进军智能手机的兵家必争之地印尼地区。 

从数据上来看,2024年底,荣耀的海外销量首次突破50%,与国内销量平分秋色。并且过去一年,荣耀拉美、中东非、亚太等地区增长均超50%,在东南亚的增长甚至超过了100%。其中,荣耀中东非过去两年增长了4倍,今年开年4个月继续增长66%。 

值得注意的是,李健在上任之初,他多年的海外履历就被外界反复提及。对荣耀而言,他的海外经验是带领企业走向深水区的重要保障,而将其推上台前,荣耀似乎也是想要搏得更多可能性。因此,出海不只是荣耀的必答题,也是李健的必答题。 

▲ 图/AI制作 

但随着全球市场环境不断变化,全球消费者对智能科技产品的需求不断提升,对AI技术的应用和体验也越发关注,荣耀还需要加快脚步,将自身AI技术与产品力相结合,针对不同区域市场特点进行精准投放与适配,在全球市场上进一步扩大市场份额。 

前,李健曾表示:“荣耀没死,而是重生了。”毋庸置疑,荣耀上市不仅是其自身资本化的重要一步,瞄准的AI终端也是个蓝海市场,在AI算法和硬件研发有着多年积累的荣耀,有着自己的优势。都知道涅槃之路不会顺利,但好在荣耀已经有了方向。 

参考资料: 

中国证监会官网信息  

界面新闻,《荣耀获上市辅导备案,IPO迎来关键一步》 

21世纪经济报道,《不止于手机,荣耀IPO亮出AI野心》 

节点财经,《荣耀开启IPO,A股将迎2000亿「AI终端第一股」?》 

免责声明:上述内容仅代表发帖人个人观点,不构成本平台的任何投资建议。

精彩评论

我们需要你的真知灼见来填补这片空白
发表看法