刚刚,估值远超200亿的智谱启动IPO

直通IPO
2025-04-15

系首家正式启动上市流程的大模型创企。

来源:直通IPO,文/王非

大模型超级独角兽,开始筹备IPO。

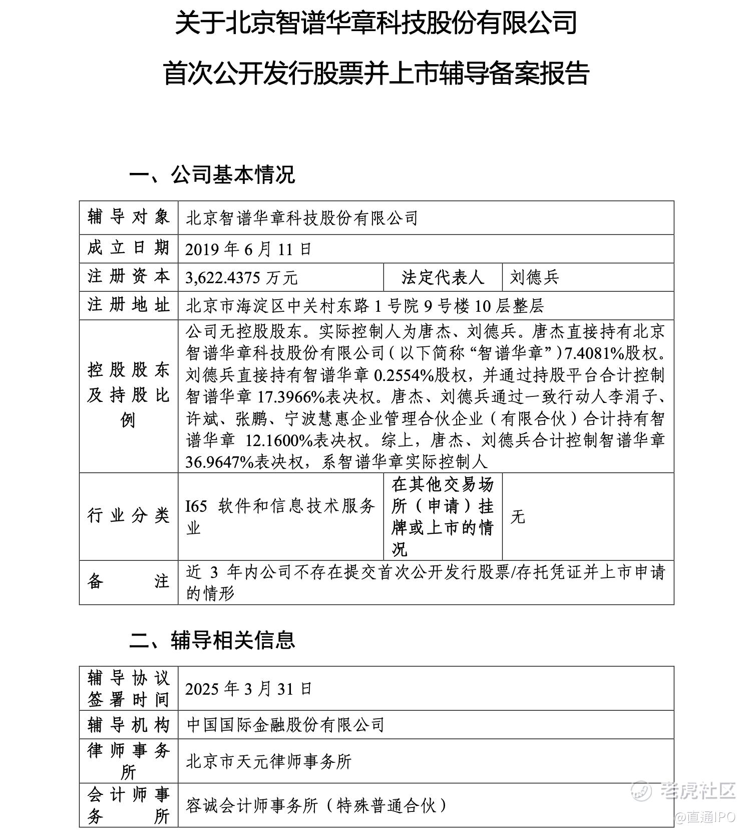
4月14日,北京智谱华章科技股份有限公司(下称:智谱)在北京证监局办理辅导备案登记(签署时间为4月2日),拟首次公开发行股票并上市,辅导机构为中金公司。该公司将于今年10月前完成辅导计划,并做好首次公开发行股票并上市申请文件的准备工作。

换言之,智谱已成为“百模大战”中首家正式启动上市流程的创企,后续也将有望成为大模型领域首家上市创企。

来源:证监会官网截图

作为备受瞩目的大模型厂商,智谱在一级市场一直被热捧。2024年9月,伴随中关村科学城公司官宣领投智谱新一轮融资,也明确给出了智谱的最新估值:投前200亿元。

今年3月,智谱密集完成三轮累计18亿元战略融资,投资方为成都高新区、华发集团、杭州城投产业基金、上城资本等。去年12月,智谱则刚刚官宣完成30亿元新一轮融资,多家战投及国资成为新投资方,君联资本等老股东跟投。而这,也将助推智谱估值进一步水涨船高,站上更高的位置。

接连融资的同时,智谱也在积极对外投资,旨在通过资金+资源,扶持大模型创业者,组建大模型生态朋友圈。今年,智谱Z基金已对外投资阿米奥机器人、趋境科技、绮算法等多家公司。

基本保持“月月上新”,多端合作遍地开花

智谱源于清华大学技术成果成立,创始团队此前一直在清华大学计算机系KEG实验室工作。该公司致力于打造新一代认知智能大模型,通过大模型链接物理世界的亿级用户,为千行百业带来持续创新与变革,加速迈向通用人工智能的时代。

2020年底,智谱研发GLM预训练架构;2021年训练完成百亿参数模型GLM-10B,同年利用MoE架构成功训练出收敛的万亿稀疏模型;2022年研发了中英双语千亿级超大规模预训练模型GLM-130B并开源;2023年推出千亿基座对话模型ChatGLM并两次升级,开源版本的ChatGLM-6B更是让大模型开发者的本地微调和部署成为可能。

刚刚过去的2024年,智谱更是动作频频:1月,推出新一代基座大模型GLM-4,整体性能相比上一代大幅提升;6月,开源GLM-4-9B及视觉模型GLM-4V-9B,多模态能力媲美GPT-4V;7月,推出视频生成模型CogVideoX,推理速度较前代提升6倍;8月,推出新升级基座大模型GLM-4-Plus,能力比肩世界先进水平;10月,发布最新的端到端情感语音模型GLM-4-Voice和大模型交互智能体(Agent)AutoGLM;11月迎来Agent新升级,推出GLM-PC,开启“无人驾驶”PC的技术探索;12月,GLM-Zero-Preview发布,擅长处理数理逻辑、代码和需要深度推理的复杂问题。

进入2025年,智谱于1月发布全新端到端模型GLM-ReaItime,支持清唱、2分钟记忆及Function Call功能;3月发布首个具备深度研究和操作能力的AI Agent——AutoGLM沉思,这一全新智能体不仅具备深度研究能力(Deep Research),还能实现实际操作(Operator),真正推动AI Agent进入“边想边干”的阶段。

来源:智谱

此外,智谱还推出了清影2.0并在智谱清言全量上线,它带来了一系列AI生视频的新惊喜:模型结构、训练方法、数据工程全面更新,图生视频基础模型能力大幅度提升38%;生成更可控,支持画面主体进行大幅度运动,同时保持画面稳定性;指令遵从能力行业领先,能够理解和实现各种复杂prompt;能够驾驭各种艺术风格,画面美感大幅提升。

伴随DeepSeek在今年爆火出圈,大模型行业也进入了新的开源之战。作为国内最早开源大模型的人工智能公司,智谱一直致力于推动AI普惠。2025年,也将是智谱的开源年。

就在今天,智谱宣布将开源32B/9B系列GLM模型,涵盖基座、推理、沉思模型,均遵循MIT许可协议。该系列模型现已通过全新平台z.ai免费开放体验,并已同步上线智谱MaaS平台。其中,推理模型GLM-Z1-32B-0414性能媲美DeepSeek-R1等顶尖模型,实测推理速度可达200 Tokens/秒(MaaS 平台 bigmodel.cn),目前国内商业模型中速度最快。此外,其价格仅为DeepSeek-R1的1/30。

同样在4月15日,智谱还启用全新域名Z.ai,目前该平台整合了32B基座、推理、沉思三类GLM模型,后续将作为智谱最新模型的交互体验入口。

今年3月31日,在中关村论坛上,智谱公开表示,“2025年无疑是AI Agent的爆发之年,智谱将战略聚焦Agentic GLM的研发,以推动智能体技术的快速发展”。

智谱提到,在行业生态方面,公司已携手金融、教育、医疗、政务、企服等领域的合作伙伴,共同推进Agentic LLM的落地应用。

来源:智谱

与此同时,智谱也相继与北京、杭州、上海、成都、珠海等城市达成合作,与当地龙头企业携手推动当地大模型应用生态的建设。

作为一家朝向AGI的公司,智谱不仅致力于推动国产大模型技术的发展,也希望能为世界贡献中国AI力量。智谱在积极推动中国原创大模型及解决方案出海,帮助“一带一路”国家构建自主、可控、无幻觉的国家级/区域级的自主大模型。由智谱主导,来自东盟十国及“一带一路”沿线的10个国家共同发起了“自主大模型国际共建联盟”正式成立,帮助“一带一路”国家建立自主AI,构建可控的国家级AI基础设施。

投融资同步加速:单轮最高融30亿,今年已至少出手3次

成立至今,智谱一直是市场上炙手可热的存在。早在2019年8月,成立仅2个月,华控基金、中科创星等就已火速入股。2021-2021年,该公司则先后在9月份获得A、B轮融资。

其中,智谱的过亿元A轮融资,由达晨财智、华控基金、将门创投、图灵创投、北京达凡、通智投资、枣庄通智、荣品投资、财智创赢、凌云光等机构联合投资;数亿元B轮融资,则由君联资本、启明创投联合领投。

进入2023年,大模型热潮下,智谱在一年内相继被曝多轮融资,但始终并未披露详情。直到10月20日,该公司官宣今年已累计获得超25亿元融资,投资方更是明星云集:包括社保基金中关村自主创新基金(君联资本为基金管理人)、美团、蚂蚁、阿里、腾讯、小米、金山、顺为、Boss直聘、好未来、红杉、高瓴等多家机构及包括君联资本在内的部分老股东跟投。

2024年9月,伴随中关村科学城公司官宣领投智谱新一轮融资,也明确给出了智谱的最新估值:投前200亿元。

时隔三个月,智谱30亿元新一轮融资规模一举超过2023年全年的25亿融资额,助推其成为估值最高的大模型公司之一(大概率可以去掉“之一”)。后续接连三轮累计18亿战略融资,更是将智谱的估值推到更高处。

辅导备案相关文件显示,智谱无控股股东。实际控制人为唐杰、刘德兵。唐杰直接持股7.4081%,刘德兵直接持股0.2554%,并通过持股平台合计控制公司17.3966%表决权。唐杰、刘德兵通过一致行动人李涓子(持股0.9297%)、许斌(持股0.2206%)、张鹏(持股0.1103%)、宁波慧惠企业管理合伙企业(有限合伙)合计持有智谱12.1600%表决权。综上,唐杰、刘德兵合计控制智谱36.9647%表决权,系智谱实际控制人。

来源:天眼查

智谱CEO张鹏此前曾表示,“我们希望打造一个大模型生态,在这个生态中我们与合作伙伴携手共进,把生态圈越做越大,这是我们更长远的商业化目标。”

于是,像BAT等巨头一样,智谱的“战投”逐步成型。2023年大模型热潮下,除了聆心智能,诸如面壁智能、幂律智能、无问芯穹等,备受VC追捧的AI明星创企,都留下了智谱的投资身影。据不完全统计,2023年全年,智谱共计对外投资8次,其大模型产业投资案例的质量和数量,均在行业内不容忽视。

伴随对外投资增多,轻车熟路又雄心壮志的智谱,在2023年10月正式推出Z计划,旨在通过资金+资源,扶持大模型创业者,组建大模型生态朋友圈。

2024年8月,在智谱Z计划企业路演日活动中,张鹏正式宣布智谱联合生态伙伴推出AGI生态基金:Z基金(智谱生态基金),以支持更多大模型赛道有潜力的早期项目。随后在11月初,Z基金正式宣布完成首关,管理规模15亿元。

截至目前,智谱2024年已对外投资彩智科技、生数科技、百奥几何、硅基流动等十余家公司,已经超过过去两年的总投资数量。进入2025年,智谱已投资阿米奥机器人、趋境科技、绮算法等公司;此前智谱参与投资的基流科技、清程极智、硅基流动、未来式智能等公司,则均已顺利完成后续轮次融资。

来源:IT桔子截图

早在中关村科学城公司官宣领投智谱时就提到,本轮融资“用于支持智谱国产基座大模型的技术创新与生态发展”。去年12月官宣的30亿元新融资,智谱再次提到资金将用于“更好地支撑行业生态发展”。未来,智谱和Z基金的出手速度,只会越来越快,而这也将加速大模型行业生态走向繁荣。

免责声明:上述内容仅代表发帖人个人观点,不构成本平台的任何投资建议。

精彩评论

我们需要你的真知灼见来填补这片空白
发表看法