香港交易所上市指南

金辉资本
2025-03-31



香港交易所(Hong Kong Exchange,以下简称“港交所”)是亚洲重要的金融中心之一,也是连接中国内地与全球资本的关键桥梁。作为国际知名的证券交易中心,港交所凭借其多元包容的资本市场生态、先进的交易系统、严格透明的监管机制以及国际化程度较高的投资者群体,吸引了众多企业上市融资。其市场结构涵盖主板和创业板,分别满足不同规模和发展阶段企业的需求,为企业提供了广阔的发展空间和机遇。

本文GBC将为您提供必要的信息和见解,帮助您更好地理解港交所上市的全过程。


一、2024年港交所上市概况

根据统计数据显示:2024年共有70家企业成功登陆港交所,其中主板上市67宗,创业板3宗。值得注意的是,狮腾控股有限公司(2562.HK)作为年内唯一特殊目的收购公司(SPAC)完成挂牌,根据港交所统计规则未计入IPO总数。

募资规模方面,2024年港股IPO累计募集资金达876亿港元,IPO募资总额全球排名第四,标志着香港资本市场流动性有所改善。从市场结构看,前十大IPO项目合计募资583.60亿港元,占总募资额的68%。

头部企业表现尤为亮眼,美的集团以356.20亿港元募资额摘得港股年度IPO桂冠,这一成绩同时使其位列全球IPO募资榜第二位。紧随其后的顺丰控股(58.15亿港元)与地平线机器人(54.03亿港元)分列港股年度募资规模二、三位,三甲企业合计贡献港股全年募资总额的54%。

二、港交所发行条件

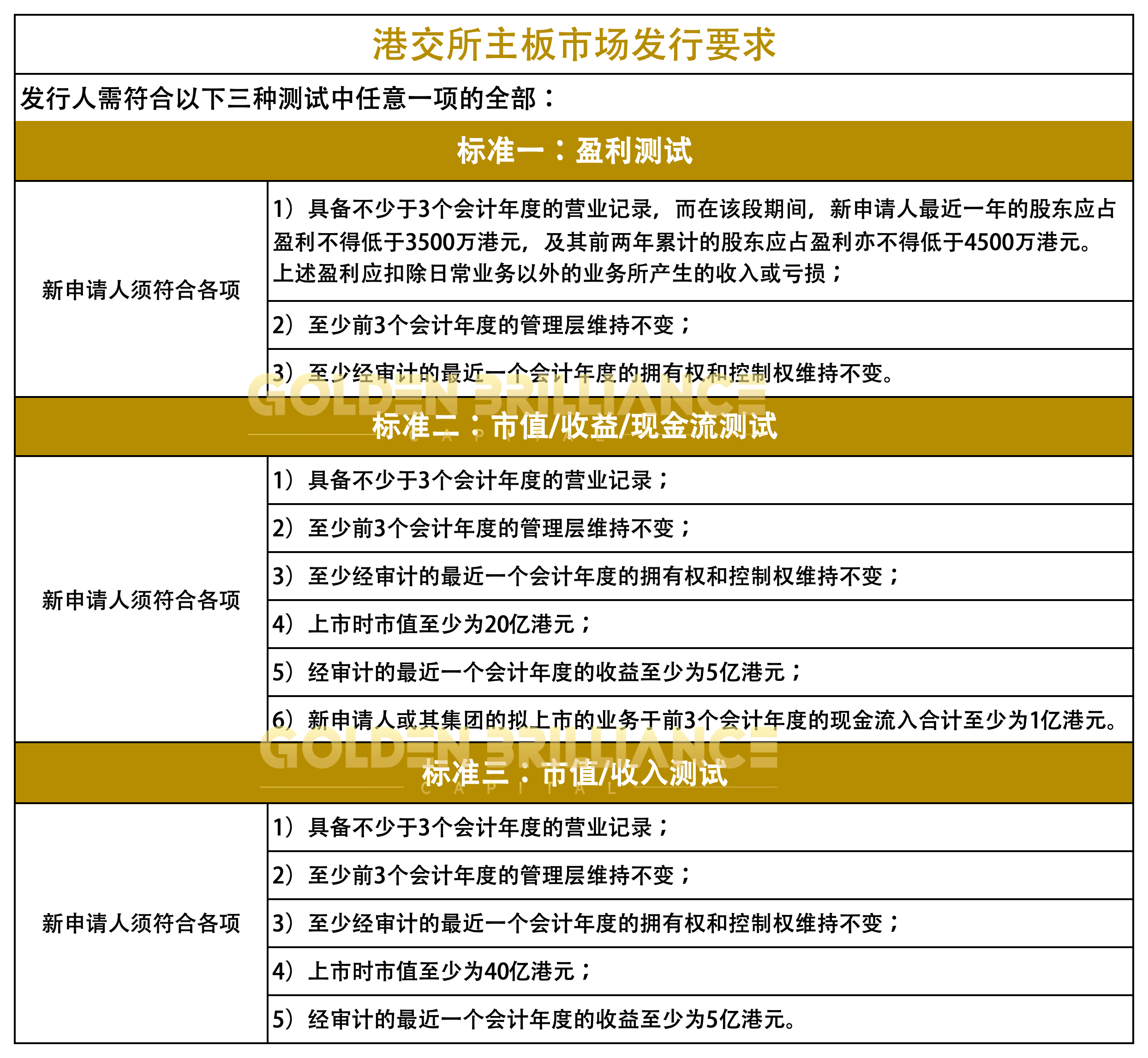
1、主板

港交所主板的发行条件相对严格,旨在确保上市公司具备良好的财务状况、稳健的经营能力和规范的公司治理结构,以保障投资者的利益。具体而言,企业需要满足以下几方面要求:


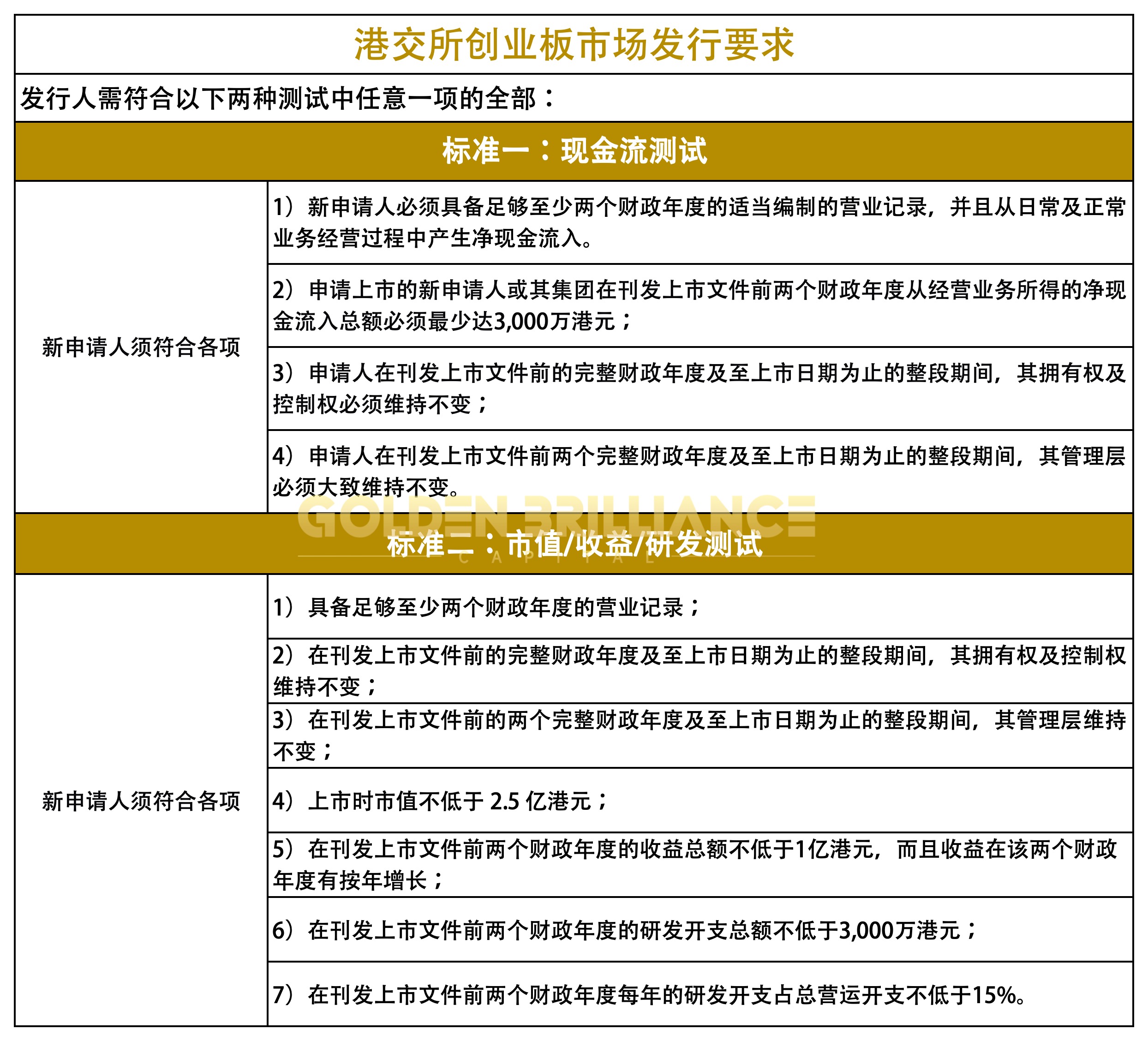
2、创业板

相较于主板,创业板的发行条件更为灵活和包容,以适应中小型企业及创新型企业的特点和发展需求。具体而言,企业需要满足以下几方面要求:



此外,2024年12月19日,港交所发布了《有关优化首次公开招股市场定价及公开市场的建议》咨询文件,旨在全面改革首次公开招股市场定价流程及公开市场的监管框架,以增强上市机制的吸引力和竞争力。

新规建议增加“具议价能力”投资者的参与,优化定价流程,减少最终发售价与上市后实际交易价格的差距,并检讨公开市场要求,确保发行人上市时有足够的股份供公众投资者交易,同时放宽公众持股量限制。此外,还建议降低A+H股公司H股占比要求,调整基石投资者禁售期,允许分阶段解禁,以及降低公开认购份额下限等措施,以提高市场流动性、定价合理性与效率。

三、港交所上市流程

港交所的上市流程大致可分为准备阶段、提交申请阶段、审核阶段和挂牌上市阶段,每个阶段都具有明确的任务和要求,确保上市过程的规范性和有序性。

1、准备阶段

是整个上市流程的基础,企业需组建专业的上市团队,包括保荐人、律师、会计师等,各方协同合作,对企业的业务、财务、法律等方面进行全面梳理和规范。

保荐人作为企业上市的关键合作伙伴,负责对企业的上市资格进行尽职调查,协助企业制定合理的上市计划和招股说明书,确保企业符合港交所的上市要求,并在上市过程中提供专业的指导和支持。

同时,企业需按照上市要求对内部治理结构进行优化调整,建立健全的内部控制制度和风险管理机制,规范财务核算和信息披露流程,提升企业的整体运营管理水平和透明度,为顺利上市创造良好条件。

2、提交申请阶段

企业需向港交所提交一系列详尽的申请文件,包括招股说明书、财务报表、法律意见书等,这些文件是港交所审核企业上市资格的重要依据。

招股说明书作为核心文件,需全面、准确、详细地披露企业的业务概况、财务状况、风险因素、募集资金用途等信息,以便投资者做出合理的投资决策。

港交所收到申请文件后,会对文件的完整性、合规性进行初步审查,如发现问题或需要补充信息,会及时要求企业进行修改和补充。

3、审核阶段

是上市流程的关键环节,港交所的上市委员会将对企业的申请进行全面、深入的审核。审核内容涵盖企业的财务状况是否符合发行条件、业务模式是否可行且具备竞争力、公司治理结构是否完善、信息披露是否充分准确等方面。

同时,港交所还会关注企业的行业前景、市场地位、管理团队素质等非财务因素,综合评估企业的投资价值和上市后的市场表现潜力。

在审核过程中,上市委员会可能会多次与企业及其保荐人进行沟通,提出反馈意见和问题,企业需及时、准确地给予回应并根据要求进行必要的调整和补充。这一阶段的审核严格且细致,旨在确保只有符合港交所高标准要求的企业才能获得上市批准,维护市场的整体质量和投资者的利益。

4、挂牌上市阶段

当企业成功通过审核并获得港交所的上市批准后,将进入挂牌上市环节。企业需确定上市日期,并与港交所协调安排挂牌仪式等相关活动。

挂牌仪式作为企业上市的重要里程碑,具有重要的象征意义,不仅能够提升企业的市场知名度和品牌形象,也是对企业多年努力和发展成果的一种肯定。

同时,企业需在上市后持续履行信息披露义务,按照港交所的要求定期公布财务报告、重大事项公告等信息,接受市场的监督和投资者的检验,确保公司运营的透明度和规范性,维护投资者的信任和市场的稳定运行。


四、港交所核心优势

1、亚洲金融中心

从数据方面来看,作为亚洲最大的融资市场,港交所2024年IPO募资总额876亿港元,排名全球第四。其中,美的集团H股上市募资额达到356亿港元,占全年IPO募资总额的40.64%。此外,顺丰控股、地平线机器人等企业的IPO也都表现出色,募资金额均超过50亿港元。这些亮眼的数据印证了港交所的国际资本聚集能力。

2、制度创新先行优势

港交所施行的允许同股不同权(WVR)及未盈利生物科技公司上市的制度,为新经济企业开辟了独特通道。2023年,港交所进一步放宽特专科技公司(涵盖芯片、新能源等前沿领域)的上市门槛,允许无收入无利润的企业上市。

3、政策红利持续释放

今年2月,香港特区政府发表2024至2025财政年度特区政府《财政预算案》,为进一步提升港股流动性,香港政府透露,将作出以下调整:

·上市门槛调整:香港政府提出优化双重主要上市及第二上市门槛,并研究设立退市后场外交易机制,以吸引更多企业赴港上市。

·港股交易机制优化:针对股市,香港政府透露,港交所已就建立库存回购股份机制、在恶劣天气下维持市场运作等征求市场意见,目标是今年中落实。 


随着国际资本加速布局亚太市场及港交所上市制度的持续革新,港股正成为全球企业价值跃升的战略高地。依托对港股上市规则的深度解读,我们致力于为企业提供全周期上市解决方案——从架构合规性设计、估值策略优化到国际投资者精准对接,助力企业在资本市场的关键一跃中抢占先机。



免责声明:上述内容仅代表发帖人个人观点,不构成本平台的任何投资建议。

精彩评论

我们需要你的真知灼见来填补这片空白
发表看法