美国OTC市场升板转板策略全解析

金辉资本
2025-03-14



美国场外交易市场(OTC)为中小企业提供了灵活的融资平台,尤其是其升板与转板机制,助力企业在不同发展阶段逐步提升资本市场地位。本文GBC结合中概股案例与实操要求,系统梳理OTC市场的升板策略及转板至纳斯达克的路径,为中概股企业及计划赴美上市的企业提供参考。


一、OTC升板情况

基于GBC多年来的实战经验和观察,中概股在OTC市场的升板案例主要集中于从PINK层级升级至QB层级,具体有以下优势:

1、升板的优势

1)增强市场吸引力

更高层级的市场能吸引更多机构投资者和专业做市商参与,从而提升股票流动性。

2)降低融资成本

机构投资者资金雄厚、投资稳定,其加入不仅能为企业提供大额资金支持,增强市场信心,吸引更多投资者,还能提升企业形象,增加融资可得性,使企业在融资时有更多选择和议价能力,从而拓宽融资渠道,降低融资成本。

3)提升企业公信力

QB层级企业需遵循更高标准的信息披露和财务透明度要求,这有助于企业向市场参与者全面展示其运营状况,增强投资者对企业的信任,从而吸引更多的投资机会。

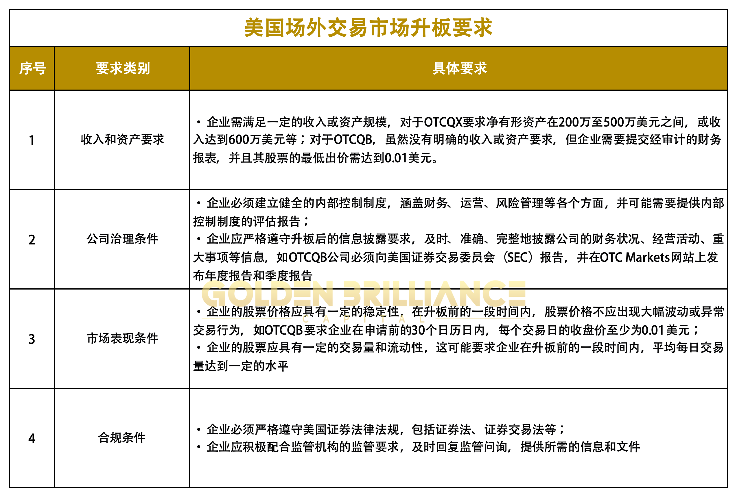
2、升板的要求

在美国OTC市场中,企业从PINK升板至QX或QB层级需要满足一系列要求,主要包括以下几个方面:


(图片信息来源:OTC市场官方信息和相关资料)

这些要求确保了企业在升板时,具备更高的财务透明度和市场稳定性,从而吸引更多的投资者和机构参与,提升企业的市场形象和融资能力。

3、升板的流程

以Pink层级升至QB为例,主要包括以下几个步骤:

·自我评估

企业首先需要对自身的财务状况、公司治理和信息披露等方面进行全面的自我评估,确定是否具备升级的条件。如果企业认为自己具备升级的条件,可以向OTC Markets提交升级申请。

·申请审核

提交申请:企业向OTC Markets提交升级申请,并提供相关的财务报表和文件,以证明其符合升级标准。

·审核过程

OTC Markets将对企业的升级申请进行审核,审核内容包括企业的财务状况、公司治理、信息披露和市场流动性等方面。审核过程通常需要几个月的时间,期间OTC Markets可能会要求企业提供补充材料或进行现场检查。

·升级公告

如果企业的升级申请获得批准,OTC Markets将发布升级公告,企业的股票将从PINK层级升至QB层级。


二、从OTC转板至纳斯达克

美国资本市场具有多层级性,体现为交易所之间的多层级、交易所内部的多层级。美国资本市场的多层级性提供了为不同层级的上市企业转板的可能,中概股企业大多转板至纳斯达克。

1、转板的优势

1)估值大幅提升

纳斯达克的流动性及投资者基础显著优于OTC,转板后企业估值往往大幅提升。例如,盈喜集团转板后市值暴涨8653.87%,从OTC市场时的较低估值水平跃升至纳斯达克的更高估值区间。

2)市场认可度提高

纳斯达克作为全球知名的证券交易市场,其严格的上市标准和规范使得在该市场上市的企业更容易获得投资者的认可,进而提升企业的市场形象和品牌价值,吸引更多资金流入。

3)融资能力增强

吸引全球机构资金:纳斯达克拥有众多的机构投资者和专业投资机构,这些投资者具有雄厚的资金实力和丰富的投资经验。转板后的企业能够更容易地获得这些投资者的资金支持,进一步拓宽融资渠道。

4)降低后续融资成本

由于纳斯达克市场的高流动性和良好的信誉,企业在该市场上市后,其股票的流动性增强,投资者愿意以更高的价格购买企业股票,从而降低企业的融资成本。

5)治理升级

严格的信息披露要求纳斯达克对企业的信息披露要求较为严格,促使企业更加规范地披露财务状况、经营活动、重大事项等信息,提高透明度,增强投资者对企业的信任。

2、转板的要求


(图片信息来源:纳斯达克市场官方信息和相关资料)

据GBC实战经验总结,在纳斯达克对OTC企业的资格审查中,财务状况虽关键但非唯一决定因素。近两年一些转板企业此前处于亏损状态,这表明面临财务挑战的企业也有转板可能,这对计划通过转板实现资本市场两步走的小体量OTC企业是利好消息。

3、转板的流程

·准备阶段

企业需全面评估自身财务、公司治理和信息披露状况,确认符合条件后,可聘请专业辅导机构,为企业转板提供咨询与服务。

·提交申请

企业向纳斯达克提交转板申请,包含财务报表、公司治理结构、信息披露文件等。同时,企业需向美国证券交易委员会(SEC)提交相应报告,如季报、年报等,以满足信息披露要求。

·审核阶段

纳斯达克对申请材料进行全面审核,可能要求企业补充材料或进行现场检查。审核过程通常需数月。

·获得批准

申请材料审核通过后,企业将获得纳斯达克的批准,允许其股票在纳斯达克上市交易。

·股票代码变更

根据纳斯达克规定,企业可能需更改股票代码,通常保留原代码,但需符合纳斯达克的命名规则。

·正式上市

完成上述步骤后,企业股票将在纳斯达克正式上市交易,实现从OTC到纳斯达克的转板。企业需确保股票交易的合规性和透明度,持续遵守纳斯达克的上市规则和监管要求。


4、中概股企业OTC转板常见方法

基于GBC过往辅导的实践,中概股企业通常从 OTC 转板至纳斯达克主板,一般而言,常见方式主要有两种。

1)OTC挂牌后申请转板

市场培育:企业首先在OTC市场挂牌,通过一年左右的市场培育,提升品牌知名度和股票流动性。

满足要求:在满足纳斯达克的上市要求后,企业向纳斯达克提交转板申请。

成本优势:这种方式的上市成本相对较低,适合中国中小企业,因为这些企业在国内融资困难且成本较高,而转板上市的费用相对IPO更易接受。

2)OTC PINK买壳反向收购

购买壳公司:企业通过在OTC粉单市场(OTC Pink)购买已挂牌的壳公司,然后通过反向并购交易(RTO)实现在OTC市场的挂牌。

直接上市:这种方式相对简单直接,企业无需经历复杂的IPO流程。

局限性:然而,买壳公司质量参差不齐,可能导致市场流动性较弱,且在OTC市场挂牌后可能面临交易量不足的问题。

成功案例:例如,中国深圳的盈喜集团在2016年通过反向并购的方式在OTC市场挂牌,尽管在OTC市场挂牌后交易并不活跃,但最终在2022年8月成功转板到纳斯达克主板市场,市值一度增至200多亿美元。

综上所述,尽管企业在OTC市场的升板与转板进程面临多重挑战,但一家专业的辅导机构在此过程中如同“战略舵手”,通过整合国际资源、实战经验及前瞻性市场研判能力,为企业量身定制最优路径,并在合规架构搭建、资源对接及风险管控等关键环节提供系统性支撑,为登陆更高层级资本市场构筑坚实壁垒。如果企业有相关需求,欢迎与我们接洽。



免责声明:上述内容仅代表发帖人个人观点,不构成本平台的任何投资建议。

精彩评论

我们需要你的真知灼见来填补这片空白
发表看法
2