2025又见车企倒闭!记住这6点不做大冤种

AUTO芯球
2025-01-22

文 | AUTO芯球

作者 | 雷慢

好家伙,2025年新能源汽车开年第一雷已经爆了!

就这两天,广汽刚发布公告,

对合创汽车的10年售后服务兜底,

还会支付合创汽车员工的工资和补偿金,

这意味着,合创汽车彻底完了,

不过啊,我要不说,

估计很多人从来没听过这个品牌,

但还是防不住许多冤大头去买它,

从2020年发布首款车开始,

合创汽车4年时间里卖出的4万多辆,

那些车主都成了大冤种,

但是话说回来,广汽对售后兜底这事,干的还算漂亮,

百度和吉利,你们都学着吧,

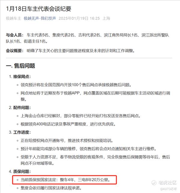
极越倒了,车主闹了这么久,

还没换来一纸明确的售后兜底方案,

供应商呢,更是有苦说不出,

我们公司给极越做了14个项目,

一分钱也没拿到,

这样的车企,说白了就是:白嫖供应商,收割车主,

眼看年底了,极越的车主还在联名维权,

一帮河北、天津的车主跑到百度总部维权,

可是连门都进不去,

更夸张的是,百度总部的车辆入口还铺上了“地刺”,

你这说这个年过的糟心不糟心?

现在极越最新维权进展结果也出来了,

买车时说好的终身质保,现在变成整车4年质保,

合创汽车的车主也没好过,

有车主车标撞坏了,想买个新的迟迟不发货,

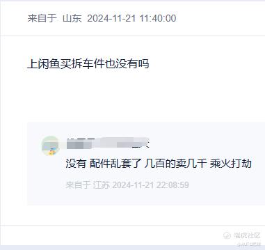
二手平台的拆车零件卖家也是趁火打劫,

平时卖几百的配件现在敢卖你几千块,

更糟心的是,一旦你买了烂尾车,

你大概率买不到商业险了,

要么就是动不动就2万以上的商业险,你买得起吗?

各位,最近一个月销量不足1000台的,

我给你们列出来了:飞凡,极星,哪吒,极石,创维,

避不避的开就看你们自己的了,

我一直劝大家,普通过日子的人,

买车主打一个求稳、皮实耐用,开得久远,

这里我给大家6点准则,

一,想开个八年、十年以上,老老实实买油车,

二,短时间内大量多跑的,买大厂的新能源,

三,想省钱、省油,买10万元以内的新能源,

四,怕续航焦虑,又喜欢新能源前沿科技的,买混动或增程,

五,别碰月销量不足2.5万辆的车企,

这是一条生死线,只有超过这个线的车企才可能活得下去。

六,工薪阶层千万别买高端新能源车,溢价高、贬值快,迭代快。

现在新能源汽车越来越成为快消品,

一年三迭代,每迭代一次都是对旧款车主无情的抛弃,

好了,买车比价钱,你买我推荐。

*本文图片均来源于网络

聚焦智能汽车,助力关键决策。

免责声明:上述内容仅代表发帖人个人观点,不构成本平台的任何投资建议。

精彩评论

我们需要你的真知灼见来填补这片空白
发表看法