亿通科技董事会换血,黄汪及搜狗王小川、百度张金玲等加入

贝多财经
2021-02-09

搜狗CEO王小川有了新的职位,成为了A股上市公司亿通科技(SZ:300211)独立董事。

王小川

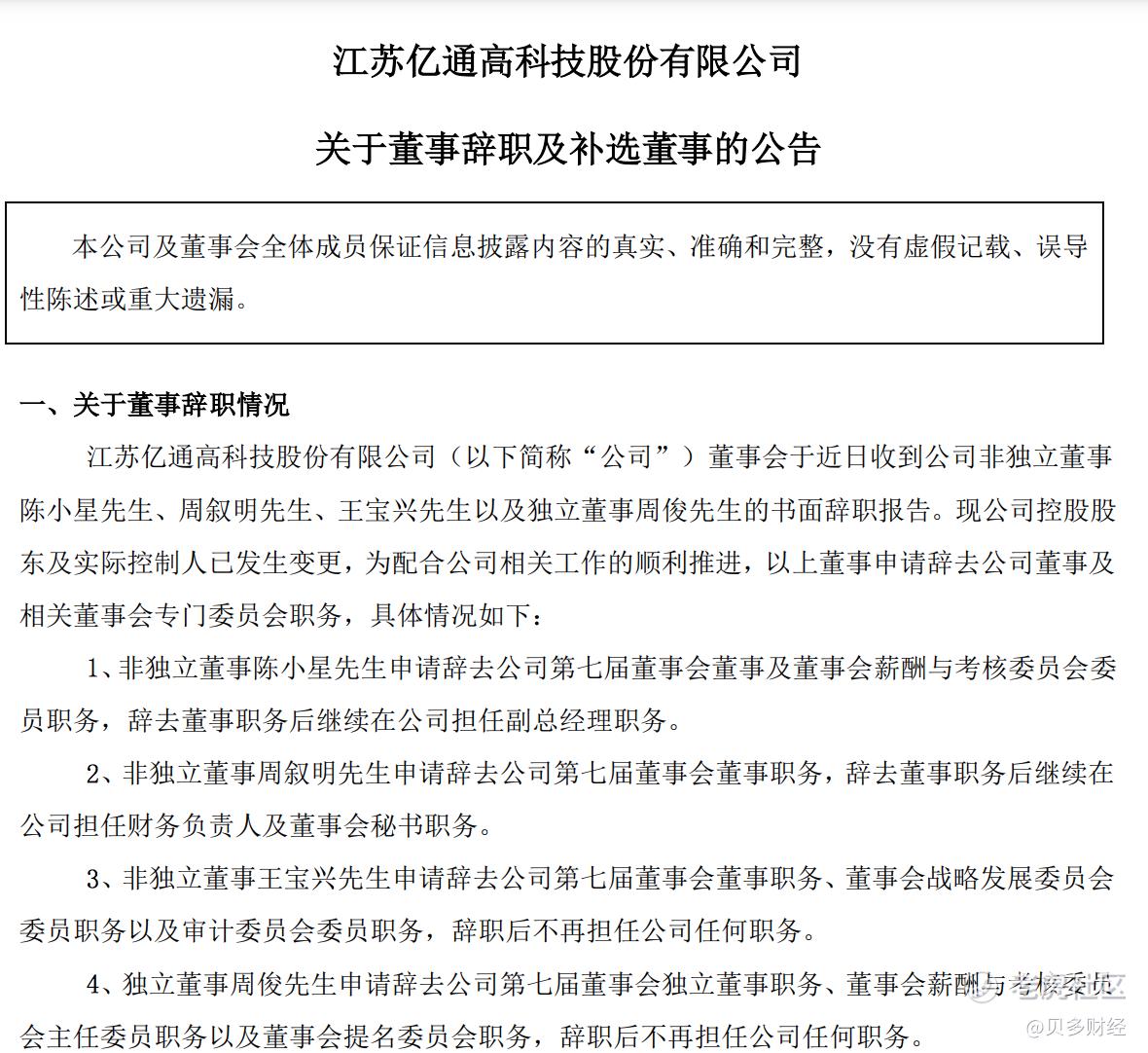
2月9日,亿通科技发布公告称,鉴于公司控股股东和实际控制人已发生变更,为积极配合公司相关工作的顺利推进,其非独立董事陈小星、周叙明、王宝兴以及独立董事周俊提交书面辞职报告。

不过,陈小星仍继续担任副总经理职务,周叙明仍继续担任财务负责人及董事会秘书职务,而王宝兴、周俊将不再担任亿通科技任何职务。其中,陈小星直接持有该公司股份1,659,074股,占总股本的0.55%。

同时,亿通科技的控股股东安徽顺源芯科管理咨询合伙企业(有限合伙)提名黄汪、陆云芬为其董事会非独立董事候选人,提名王小川、JINLING ZHANG(张金玲)为董事会独立董事候选人。

其中,黄汪为华米科技(NYSE:HM)的创始人、CEO及实际控制人,也是亿通科技的新晋实际控制人,通过安徽顺源芯科管理咨询合伙企业(有限合伙)持有亿通科技29.99%股份。

陆云芬为华米科技副总裁,曾任华米科技财务总监一职,持有后者1.4%股份。除了华米科技在职高管外,亿通科技还引入了王小川、张金玲两人。其中,王小川为搜狗(NYSE:SOGO)CEO。

根据亿通科技披露的信息,王小川出生于1978年,2003年加入搜狐公司担任高级经理,副总裁,高级副总裁,首席技术官。2013年,在北京搜狗科技发展有限公司(即“搜狗”)担任首席执行官至今。

值得一提的是,搜狗正在与其买方团(腾讯)推进私有化一事。根据此前公告,搜狗预计该笔交易将在2020年第四季度完成。不过,截至2021年2月4日搜狗财报发布之日,其私有化进程尚未完成。

JINLING ZHANG出生于1971年,属于美国国籍,曾任百度(NASDAQ:BIDU)副总裁、百度资本CFO、兼任百度外卖CFO,现任百度风投管理合伙人、CFO。经贝多财经查询,JINLING ZHANG对应的中文名为张金玲。

张金玲

从张金玲的经历来看,其曾于2013年加入尚未上市的小米集团(HK:01810),担任副总裁一职及财务负责人。2015年7月份,小米集团任命前DST中国区合伙人周受资担任首席财务官,张金玲需向周受资汇报财务工作。

直至2017年,张金玲被百度挖墙脚”,出任百度集团副总裁一职,并担任新成立的百度资本CFO以及百度外卖CFO。同期,百度集团创始人、实际控制人、CEO李彦宏兼任百度资本董事长。

目前来看,王小川、张金玲将出任亿通科技独立董事。据了解,独立董事是指独立于公司股东且不在公司内部任职,并与公司或公司经营管理者没有重要的业务联系或专业联系,并对公司事务做出独立判断的董事。

类似的情况并不少见。此前,原百度集团总裁兼首席运营官陆奇也曾出任拼多多(NASDAQ:PDD)的独立董事。同样的,原美团点评副总裁王慧文也在快手(HK:01024)中担任独立董事。$亿通科技(300211)$ $华米科技(HMI)$ $搜狗(SOGO)$ 

免责声明:上述内容仅代表发帖人个人观点,不构成本平台的任何投资建议。

精彩评论

我们需要你的真知灼见来填补这片空白
发表看法
1