锂二代蒋安琪第一个期中考试:智利最高法院驳回天齐锂业要求终止 SQM-Codelco 交易的上诉,半年归母亏损52.06亿!

国际投行研究报告
2024-09-06

点击蓝字,关注我们

锂二代蒋安琪第一个中考:智利最高法院驳回天齐锂业要求终止 SQM-Codelco 交易的上诉,半年归母亏损52.06亿!

根据智利当地媒体和海外媒体报道,智利最高法院驳回天齐锂业要求终止 SQM-Codelco 交易的上诉,此前,在 9 月 2 日的有蒋安琪等参加的投资者活动中,天齐锂业表示当地子公司已经向法院提出了诉讼有结果。

1 、在天齐锂业和智利合作这件事上,天齐锂业完全没有主导能力。6月2日晚上,天齐锂业公告当年蒋卫平在智利40.66亿美元豪赌的项目被智利国有化。天齐锂业控制锂资源的梦想破灭,只能成为一个投资人。目前天齐锂业拥有SQM 22.16的股份,本来是座二望一, 现在希望破灭了。而大家都明白,在当地走法院流程也就是一个给投资人心理按摩的流程。所以这个结果大家都应该能接收。

2 、出这么大的事情之后,一个没想到的是蒋卫平就直接把董事长给女儿了。个人觉得老蒋不太对投资者负责。公开简历显示,蒋安琪,女,白族,生于1987年,西南财经大学工商管理硕士,没看到处理一个国际化企业的经验。

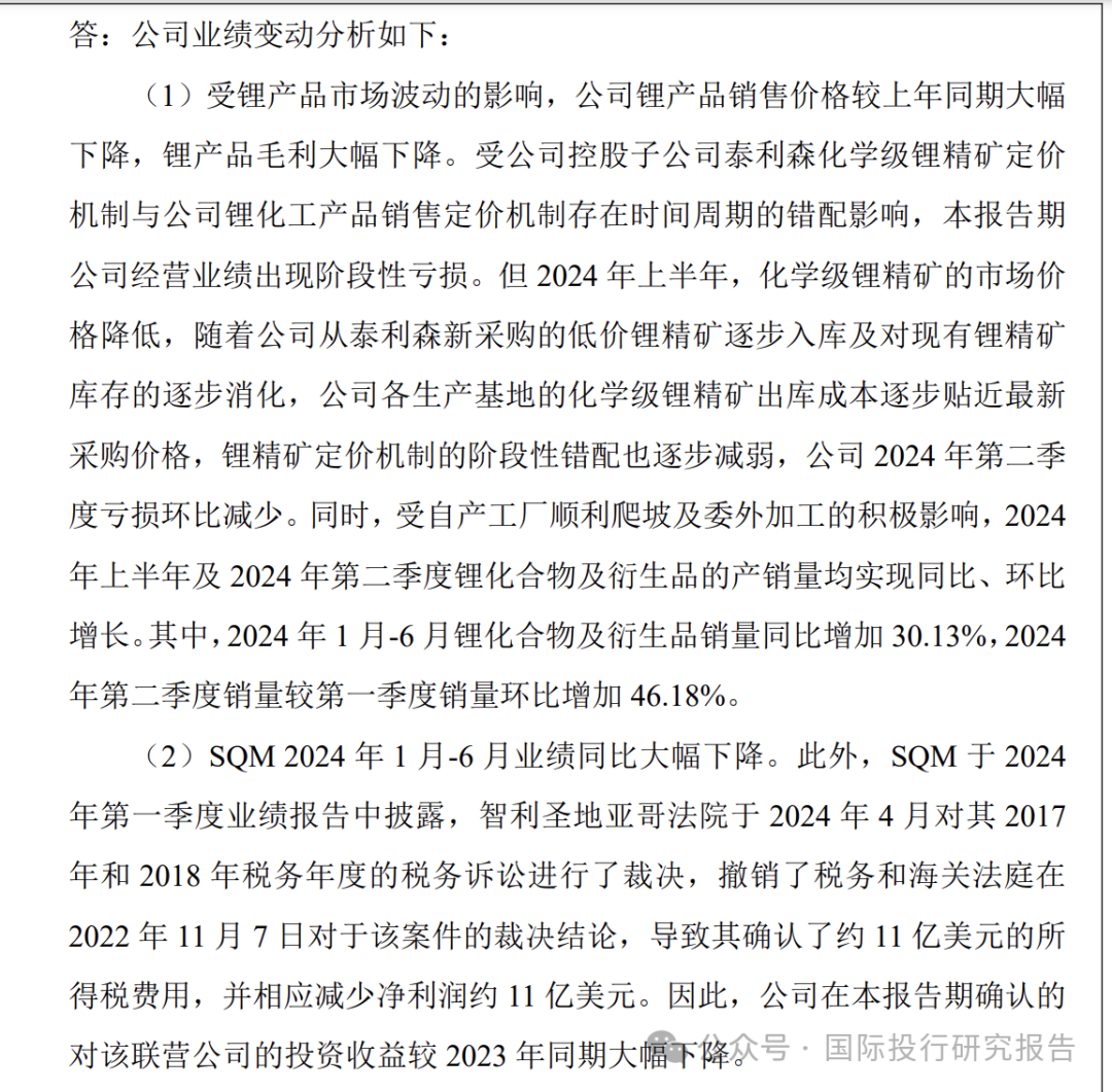
3 、今年中报是蒋安琪的第一个中考,结果是亏损 52.06亿,这个成绩并不意外,因为 Q1 已经亏损很多了,而 Q2 环比还要好一点。而亏损的原因最重要的其实就是SQM税务争议裁决。没办法,人为刀俎我为鱼肉。

4 、从9 月 2日的投资者关系记录看,投资者和股东对于股价低迷好公司未来都是忧心忡忡。公司准备采取措施管理锂价波动。而昨天既然有了大宗交易,说不定有人看到了什么信号。

5 、现在的问题是,最近国际和中国资金对锂的投入实在太多了,锂价没有最低只有更低,对于天齐锂业来说,现在要翻身恐怕很难。投资者也是如此,大家熬吧

//

结束了

//

上半年业绩

//

股价继续跌

锂二代蒋安琪第一个考验:天齐锂业智利40.66亿美元项目被智利国有化未来或需要计提损失!

天齐锂业:天雷滚滚

免责声明:上述内容仅代表发帖人个人观点,不构成本平台的任何投资建议。

精彩评论

我们需要你的真知灼见来填补这片空白
发表看法
1