最新,恒指季检结果出炉

中国基金报
2023-08-19

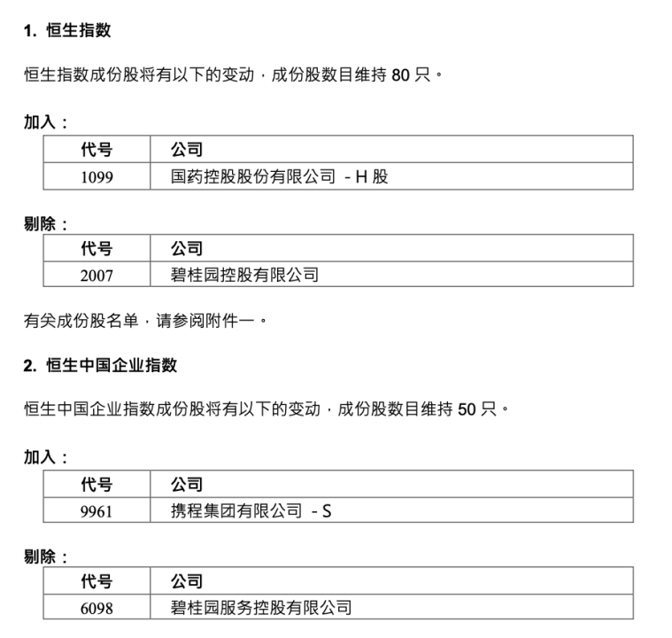
8月18日晚间,恒生指数公司(恒指公司)发布截至2023年6月30日的恒生指数系列季度检讨结果,所有变动将于2023年9月4日(星期一)起生效。

根据恒生指数公司发布的检讨结果,$国药控股(01099)$被纳入恒生指数,$碧桂园(02007)$被剔除;$东方甄选(01797)$被纳入恒生科技指数,剔除$瑞声科技(02018)$;携程集团被纳入$恒生中国企业(02828)$指数,剔除$碧桂园服务(06098)$

(来源:恒生指数公司公告)(来源:恒生指数公司公告)

(来源:恒生指数公司公告)(来源:恒生指数公司公告)

调整生效后,上海与深圳交易所会在随后(具体时间视交易所公布而定)以此为依据相应调整沪深港通的可投资标的范围。

恒指季检对相关股价影响较短期

事实上,恒指历次季检的调整结果都会引起相关股票剧烈波动。$中信证券(600030)$曾指出,依据历史情况,在恒生综指公告日与港股通生效日区间内对纳入标的等权建仓具有显著的超额收益(2019年来平均超额收益率为2.7%),且外资通常在恒生综指公告前提前流入布局,而南向资金则在港股通纳入生效后往往呈大幅流入趋势。

$中信证券(06030)$建议投资者关注恒生综指公告日到港股通生效日期间的择时机会。另外,由于会有部分套利资金在港股通生效日前提前布局,而被动资金多于生效日前一交易日尾盘(9月1日)进行调仓,部分流动性较差的个股可能会受到调仓资金的影响。

华夏基金(香港)总监、首席股票分析师张钧对《$中国基金(CHN)$报》表示,近些年恒指调整之后,股票的波动剧烈程度比过去有所减小。一方面恒指纳入的都是流动性较好的标的;另一方面虽然恒指的调整遵循委员会的建议,提前预测的难度比较大,但是市场会提前有所猜测。

至于历次调整对股票波动的影响,张钧及团队认为,恒指调整更多带来的短期的股价波动,后续的表现更主要取决于中国股票市场总体的大势走向和公司自身的经营变化。

安信资管全球投资部总经理李珊珊则分析称,波动一方面来自被动指数基金的调仓,另一方面来自部分主动管理基金的套利等行为。截至7月31日,追踪恒生指数、恒生国企指数和恒生科技指数的ETF规模分别为275亿、57亿和143亿美元,被动资金为了减少追踪误差,一般会选择在指数生效前一个交易日的尾盘调仓,也就是市场常看到的相关股票成交出现远大于平时的“异常放量”情形。

李珊珊也称,恒指调整带来的资金面行为通常会维持1-2天,随着资金面波动的结束,股票表现一般会再度回归基本面主导。

恒指持续扩容利好港股市场

恒指作为港股市场历史悠久、最具达标性的股票指数之一,近年来也在持续改革、扩容,以求更好地贴近市场及投资者的需求,亦更符合香港作为国际金融中心之角色。

张钧指出,恒指扩容能够提升恒生指数的代表性,一方面是对香港市场的代表性,另一方面是对未来中国经济成长动力的代表性。并且恒指更多纳入成长性公司会提升恒生指数的长期成长的潜力。

今年7月,恒指公司发表有关外国公司被纳入恒生指数候选资格之谘询总结,宣布将主要上市的外国公司纳入恒生指数及恒生科技指数选股范畴。港交所数据显示,目前有68家在香港联合交易所主板上市的公司被分类外国公司。

李珊珊认为,将外国公司纳入恒生指数,意味着国际企业在港股将获得更强的流动性,一是提升了国际公司到港上市的吸引力,二是有助于内地投资者借助港股平台实现更加多元化的配置,三是恒指的更加多样化有助于分散风险,有望进一步吸引中长期资金入市,提升市场流动性。

更早之前,今年5月,恒指公司宣布,根据$香港交易所(00388)$主板上市规则第18C章上市之特专科技公司将被纳入恒生指数系列之选股范畴,恒生指数及恒生中国企业指数除外。

对此,李珊珊则分析道,特专科技公司主要聚焦新一代信息技术、先进硬件、先进材料、新能源及节能环保,及新食品及农业技术五大领域,这些领域也契合目前国内高质量发展的方向,相关公司普遍具备较高的增长潜力和长期投资价值。

她表示,将特专科技公司纳入恒生指数,意味着这些公司将获得更多资金的增持和关注,对于估值的合理性和股票的流动性都将有所增强。同时,投资人享有更多产品和工具投资于这些优质的特专科技公司,分享其成长红利。

恒指紧扣ESG投资主题

近年来,随着环境、社会及管治(ESG)日益受到环球市场及投资者的关注,恒指公司亦顺势推出多个ESG相关指数,帮助投资者把握可持续经济转型中的机遇。截至目前,恒指公司已推出21只ESG相关指数,涵盖不同的ESG投资策略。

张钧对记者表示,将ESG纳入投资当中,主要有ESG整合策略、ESG主题策略等方式,在指数投资领域纳入ESG,一般是在指数成分股的筛选、剔除环节以及成分股权重的调整环节增加ESG成分。在指数投资领域纳入ESG一方面是源于投资人、政府监管机构、投资管理机构越来越重视ESG的要素,另一方面更多的考虑ESG会提升成分股的可靠性,从而长期能够带来更为稳健的回报。

“目前欧洲仍然是全球ESG投资的领先者,欧洲在全球可持续基金的市场份额占比高达84%,港股作为离岸市场,推出ESG指数有利于海外ESG基金对中国可持续发展的优质企业的配置,”李珊珊进一步表示。

她指出,随着中国内地对“双碳”目标和绿色发展的逐步重视,也进入了ESG发展的快车道,养老金、保险机构等长线资金对ESG投资的需求日渐旺盛。港股推出ESG指数,也有利于对国内资金的投资者教育和提升长线资金对港股相关企业的配置。

都会金融香港研究部主管岑智勇也对记者指出,现有部分投资者较看重ESG,所以恒生ESG指数是可以更好地满足对企业ESG有要求的那部分投资者的投资需求。

港股后市振荡上行

对于港股市场的后续表现,张钧称,港股市场经过了较长时间的调整,已经比较充分的消化了中国内部经济结构转型和外围环境动荡的不确定因素。

他表示,对中国经济的长期成长潜力有信心,随着经济增长逐步见底回升,政府推出更多促进经济和活跃资本市场的政策。他认为港股未来会振荡上行,长期重点关注驱动中国经济成长的先进制造业、科技、消费和医药板块。张钧也指出,未来的风险主要在于经济在底部徘徊的时间以及外围环境的不确定性。

李珊珊分析称,美联储加息已经进入尾声。虽然市场对年内是否仍有一次加息依然存在分歧,但全球流动性拐点逐渐临近是大概率事件,港股的流动性和估值环境将有望改善。对于基本面,她与团队判断国内经济仍在“弱现实”的阶段,地产销售在收入和房价的预期趋弱下难有较大幅起色,制造业投资也受到去库存和需求不振的拖累,经济整体预计仍是“L”型的复苏节奏。

“适度的政策支持对于‘稳增长’和‘稳信心’仍然必要,近期我们看到政治局会议的定调已经转为积极,尤其是对地产和财政。后续,政策的推进和落实将成为能否推进市场回暖的核心因素”,李珊珊进一步解释道。

此外,李珊珊还特别提到了港股后市几个核心方向的结构性机会:第一,国内利率下行的大背景下,高股息策略预计仍将占优,目前港股上市的国央企以金融、建筑、能源、通信等行业为主,整体的低估较为明显,但随着国央企的资本效率和经营能力的持续改善,预计低估将会收敛。

第二,景气度和政策预期均边际回暖的互联网龙头。过去两年,平台经济的整改已经基本结束,监管进入常态化阶段,伴随着国内经济和消费的复苏,互联网龙头的业绩将迎来改善;同时这些公司掌握着较强的底层技术和数据,在AI技术浪潮的推动下,有望迎来下一个增长驱动。

第三,较A股具有稀缺性和估值优势的消费、科技龙头。这些龙头公司普遍较A股同类公司更为低估,看好其长期投资价值。

$(HSI)$ $(MHImain)$ $(HSImain)$ $(513600)$ $(HHImain)$ $(02833)$ $(MCHmain)$
免责声明:上述内容仅代表发帖人个人观点,不构成本平台的任何投资建议。

精彩评论

我们需要你的真知灼见来填补这片空白
发表看法