丁香园:2023药品带量采购政策及趋势分析报告

营销人星球
2023-08-07

关于报告的所有内容,公众【营销人星球】获取下载查看

核心观点

化药:经多次集采,其规则与模式已比较成熟,是药品集采主要品种

中成药:由湖北牵头开展2 个批次,覆盖全国 31 省共 33产品组,此外山东、北京、广东也各组织1 批中成药专项集采

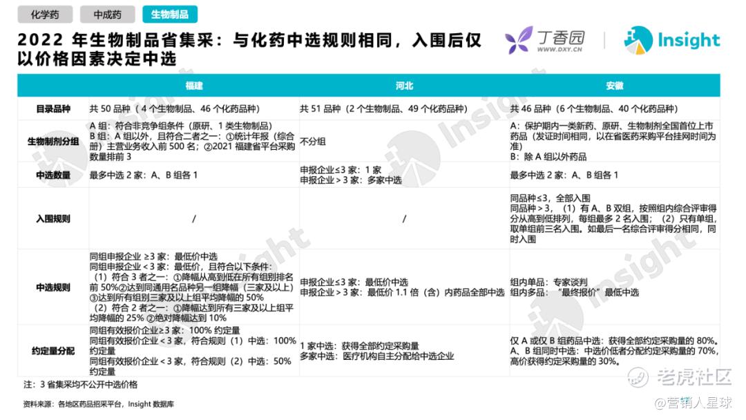
生物制品:完成1 批胰岛素专项国家集采,广东、福建、河北、安徽等地在省集采中涵盖部分生物制品

报告来源

图片

图片

图片

图片

图片

图片

图片

图片

图片

图片

图片

图片

图片

图片

图片

图片

图片

图片

免责声明:营销人星球尊重知识产权、数据隐私,只做内容的收集、整理及分享,报告内容来源于网络,报告版权归原撰写发布机构所有,通过公开合法渠道获得,如涉及侵权,请及时联系我们删除,如对报告内容存疑,请与撰写、发布机构联系。

市场大事
宏观大事,市场动态
免责声明:上述内容仅代表发帖人个人观点,不构成本平台的任何投资建议。

精彩评论

我们需要你的真知灼见来填补这片空白
发表看法