沙利文:2023医药研发外包服务市场行业研究报告

营销人星球
2023-08-07

关于报告的所有内容,公众【营销人星球】获取下载查看

核心观点

受到人口老龄化、可文配收入增加、慢性病负担加重以及突破性药物的积极开发等因素的推动,美国医药市场保持增长态势。美国医药市场在增长率方面高于全球医药市场,尤其是生物药方面,主要系几款重磅生物药的销售收入表现良好,推动了市场的增长。同时,新的原研生物药也在不断获批。2021 年,美国医药市场生物药市场规模为1,337 亿美元,预计 2030 年将增长至 3,090 亿美元。化学药品方面,2021 年化学药品市场规模为 4,249 亿美元,预计 2030 年将增长至 5,068亿美元。

报告来源

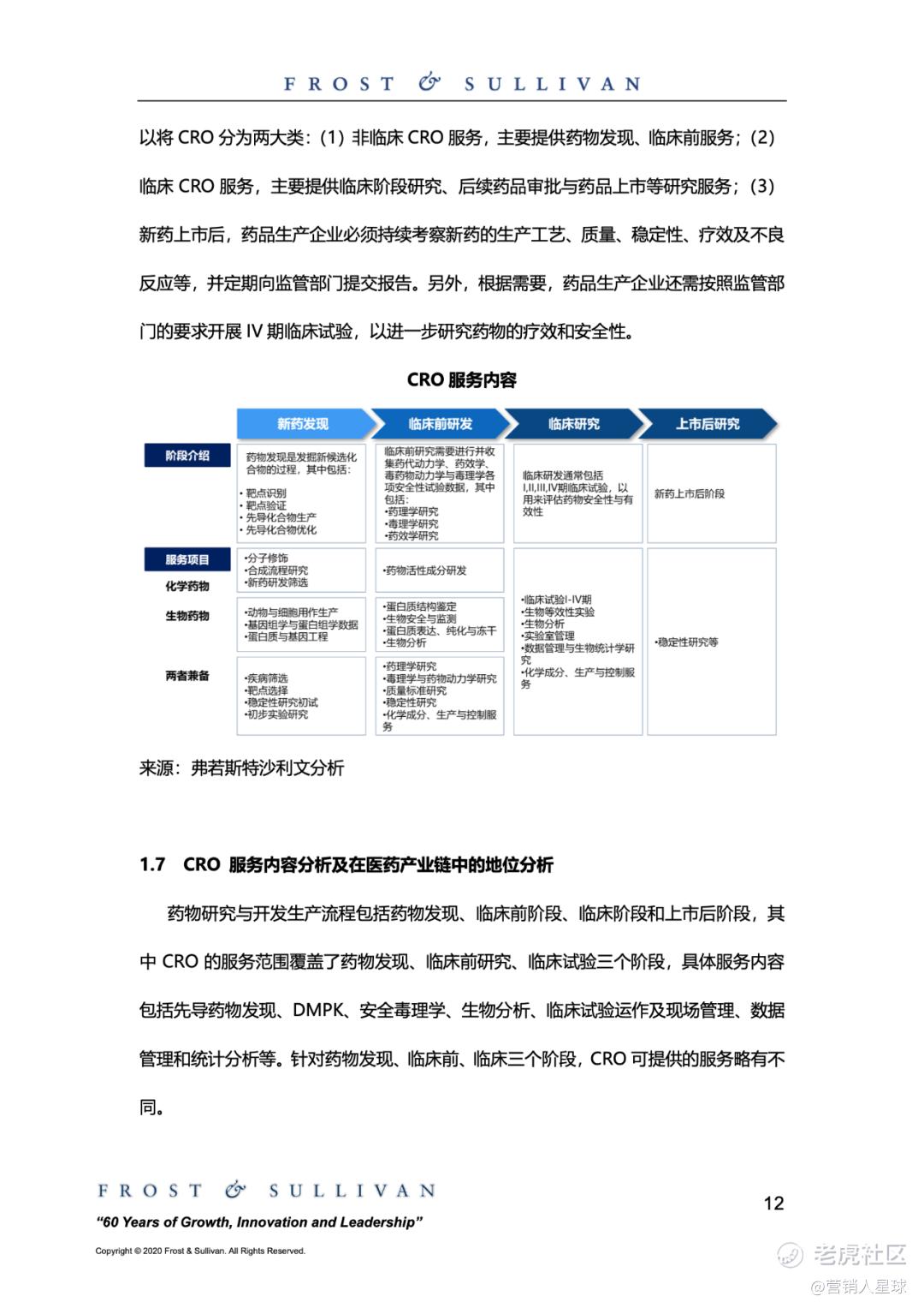
图片

图片

图片

图片

图片

图片

图片

图片

图片

图片

图片

图片

图片

图片

图片

图片

图片

图片

图片

免责声明:营销人星球尊重知识产权、数据隐私,只做内容的收集、整理及分享,报告内容来源于网络,报告版权归原撰写发布机构所有,通过公开合法渠道获得,如涉及侵权,请及时联系我们删除;如对报告内容存疑,请与撰写、发布机构联系。

市场大事
宏观大事,市场动态
免责声明:上述内容仅代表发帖人个人观点,不构成本平台的任何投资建议。

精彩评论

我们需要你的真知灼见来填补这片空白
发表看法