普华永道:2023中国新型储能行业发展白皮书

营销人星球
2023-08-01

关于报告的所有内容,公众营销人星球获取下载查看

核心观点

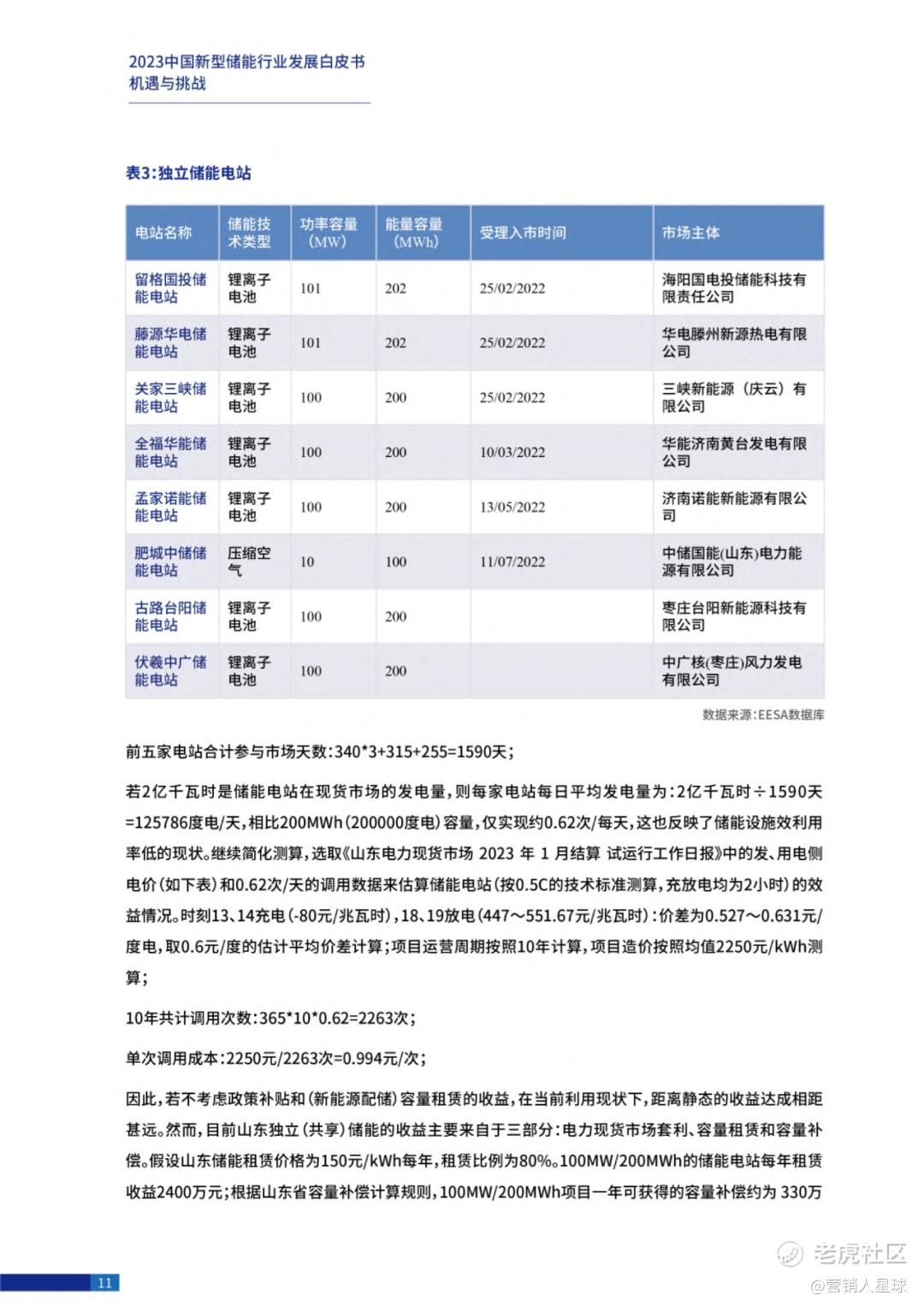
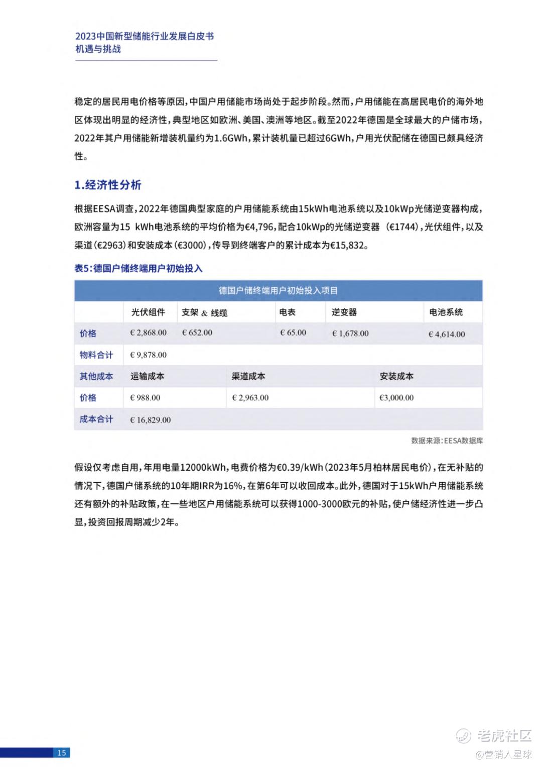
在过去的几年中,中国储能行业经历了市场的快速增长和技术的不断创新。面对电力需求的不断增长、可再生能源发电的波动性、电网弹性调节能力的建设滞后,储能技术成为了平衡能源供需、提高电力系统稳定性和灵活性的关键解决方案。伴随着储能行业的迅猛发展,一些逐渐暴露的问题也必须予以重视。一、技术研发和创新仍然需要不断突破,以降低成本、提高储能效率,并适应各种应用场景的需求。二、储能行业的监管政策和标准体系需要进一步完善,以推动行业规范发展和市场竞争。三、储能项目的融资和投资环境也需要进一步改善,以吸引更多的资金和资源投入到储能领域。尽管面临着一系列挑战,我们也坚信中国新型储能行业正处于一个前所未有的机遇之中。政府已经采取了一系列政策措施,包括鼓励研发创新、加强行业合作、优化储能技术应用和政策支持等为新型储能行业的发展提供了坚实的基础。

报告来源

图片

图片

图片

图片

图片

图片

图片

图片

图片

图片

图片

图片

图片

图片

图片

图片

图片

图片

图片

免责声明:营销人星球尊重知识产权、数据隐私,只做内容的收集、整理及分享,报告内容来源于网络,报告版权归原撰写发布机构所有,通过公开合法渠道获得,如涉及侵权,请及时联系我们删除;如对报告内容存疑,请与撰写、发布机构联系。

市场大事
宏观大事,市场动态
免责声明:上述内容仅代表发帖人个人观点,不构成本平台的任何投资建议。

精彩评论

我们需要你的真知灼见来填补这片空白
发表看法