市场知识懒人包 – 美股市场及美国三大指数分析

BenSir的投資人生
2023-07-23

市场知识懒人包 – 美股市场及美国三大指数分析

大家好,我是BenSir的投资人生的BenSir,如果您睇到呢篇文就代表您已经订阅左Patreon及在收费组,多谢您地既支持!

BenSir的投资人生 Patreon: https://www.patreon.com/bensir_invest

上次讲左,如果您地订阅左Patreon,您地主要会看到呢4个相关题目既文章: 1) 交易技巧及主题投资、2) 港股分析 (包括早/午市post)、3) 美股分析、4) 日股分析 (日股? 您无看错,系呀,真系有日股架,自己都有买)。而文章暂定是每月4篇 (每个题目各一篇,除非果一个星期真系病,我要申请请假),希望大家多多支持! 最重要系如果觉得好 (特别系早/午市分析,记得叫多啲朋友加入我地Patreon, 您既支持即系我地既原创动力!)

系呢度要先讲对不起,因为今次既题目都仲系讲市场入门,今次讲美股,如果系老手,就真系好对唔住。要就番唔同程度既朋友仔,多谢大家包容,仲有篇日股出紧,希望您地再等一下,下个月都会分析唔同公司既基本面及走势 (系,如果您投资系要看基本面及走势,如果系投机就只要看走势就好,因为您都系赚差价jei)。好! 事不宜迟,开始吧!

点解要买美股?

香港投资者买开港股,点解要买美股? 好简单,因为美股多野选lor! 麦当劳、Starbucks、Tesla、Google、Microsoft、Disney、可口可乐You name it! 都可以系美国市场上买,如果您喜欢一间公司及产品,又想投资参与,美股有好多出名的品牌。

另一个原因,就系表现劲lor! 投机,升得快,爽! 如果我买标准普尔500 (一阵讲下系咩),今年唔计股息都升17.73%,唔arm? Gum您有无听过Nvidia? 系,就系做显示卡果间公司呀! 去到宜家,今年唔计股息都升198.36% (系您无看错,直至7月23日系198.36%!)。恒指? 今年仲跌紧2.53% (学窃听风云2刘青云讲: 食屎啦)

美国股市系点样?

1.      美国股市

简称美股,代表既指数有3个: 1) 标普普尔500指数 (S&P 500指数,简称S&P)、2) 道琼斯工业平均指数 (Dow Jones Industrial Average、简称Dow、Dow Jones)、3) 纳斯达克指数 (Nasdaq Index、简称Nasdaq)

a)      标准普尔500指数(Standard & Poor's 500 Index)

指数由标准普尔公司负责维护和计算。它是根据美国股票市场上500家大型上市公司的股价表现加权计算而得。S&P500指数的成分股代表了美国股市中各个重要行业的企业,包括科技、金融、医疗、能源到消费品等多个领域的公司。因此,S&P500指数被普遍视为观察和评估美国股市整体表现的重要指标之一

这个指数的计算方法是根据成分股的市值加权平均数。换句话说,市值较大的公司将对指数的变动有更大的影响力。因此,S&P500指数的波动变化能反映出市场上大型公司的整体股价走势

b)     道琼斯工业平均指数(Dow Jones Industrial Average)

由30家具有代表性的大型美国公司股票组成,这些公司主要来自旧经济产业,因此称为"工业平均指数"。道琼指数由道琼及公司于1896年创立,旨在提供一个反映美国股市整体状况的指标。Dow Jones的计算方式是基于这30家公司的股价加总后取平均值,并且受到这些公司的市值影响。由于道琼指数的成分股和计算方法固定,因此它被视为一个相对稳定且可靠的指标。然而,投资者应该意识到,Dow Jones仅代表其中30家公司的表现,可能不能全面反映整个股市的状况

c)      纳斯达克指数(Nasdaq Index)

是美国纳斯达克交易所(Nasdaq Stock Market)的股票指数之一。Nasdaq是美国最大的电子股票交易所,主要专注于科技股和成长股等高科技产业公司。纳斯达克指数是根据交易所内所上市公司的市值加权合成指数,代表了这些公司的整体表现。纳斯达克指数包含了100家市值最大的非金融性科技公司和成长股公司,以及一些其他行业的公司。由于其成分股主要来自于高科技和成长行业,因此纳斯达克指数也被视为科技股和成长股的代表指数之一。纳斯达克指数对于投资者来说是一个重要的参考指标,可以反映美国科技股和成长股市场的整体走势。投资者可以透过追踪纳斯达克指数的变化来了解科技股和成长股的发展趋势,并做出相应的投资决策

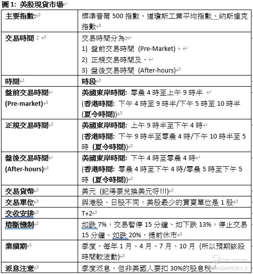
图1: 美股现货市场

图2: 道琼斯工业平均指数期货

图3: 标准普尔500指数期货

图4: 纳斯达克指数期货

现时各指数的走势如下:

道琼斯工业平均指数期货

指数升势明显,但升势过急预期可能会出现调整,未来有机会下测34810至35120支持区,如企好,指数将会延续升势,未来有机会突破上试35750、36400。如支持区失守,则指数有机会下试33868至34074

图5: 道琼斯工业平均指数期货走势

标准普尔500指数期货

指数升势明显,但升势过急预期可能会出现调整,未来有机会下测4500大关,如下测后企好再上,则指数有机会上试4620,否则指数将会下探4423

图6: 标准普尔500指数期货走势

纳斯达克指数期货

指数升势明显,但升势过急预期可能会出现调整 (很明显),未来有机会下测15460至15540及14869至15060两个重要支持区,如下测后企好再上,则指数有机会上试16000甚至更高,如支持区失守,则指数会下探14000至14430

图7: 纳斯达克指数期货走势

新手小课堂
美港股新手知识科普课堂,不认真学会被老师挠哦!
免责声明:上述内容仅代表发帖人个人观点,不构成本平台的任何投资建议。

精彩评论

发表看法
4