美元稳健投资选什么?美债还是短债基金?

老虎基金超市
2023-05-17

美国近期公布的4月非农数据仍显强劲,数据显示4月美国新增非农就业25.3万人,高于预期的18.5万人。同时,美国4月通胀整体虽然比3月环比下降0.1个百分点,整体符合预期但降幅有限,这些数据都隐约释放出美联储暂停加息的信号。芝商所美联储观察工具显示,美联储6月不加息的概率达到78.8%,加息25基点的概率只有21.2%。而与此同时,9月降息的概率则超过45%。

数据来源:CME FedWatch Tool

数据来源:CME FedWatch Tool

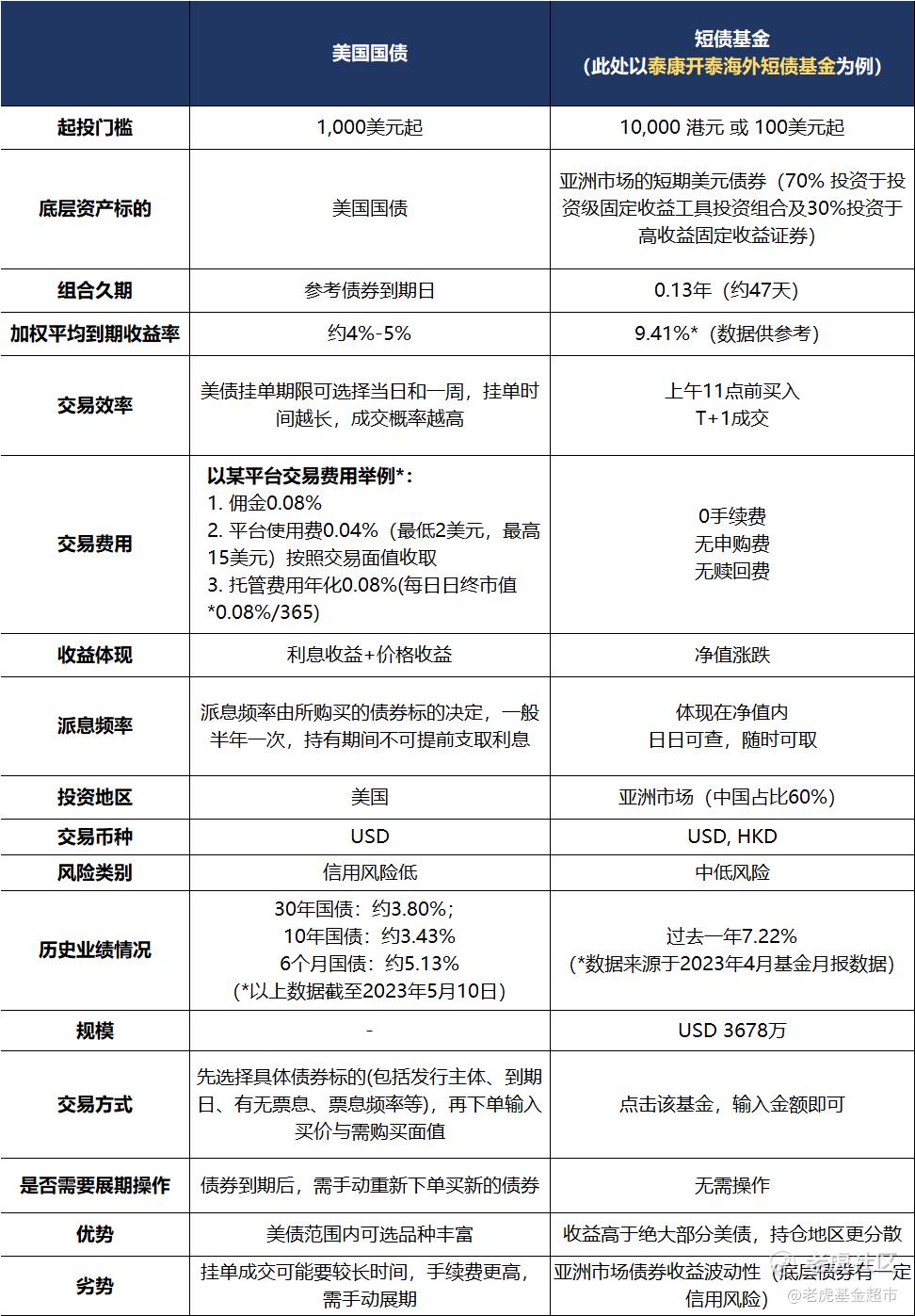
鉴于目前资本市场利率波动,美元基础利率处于高位,有哪些比较稳健的美元资产值得我们去投资呢?我们对比美国国债以及短债基金给大家做个参考,下面将对这两种投资工具进行分析对比,看看哪种是最符合您的投资需求。

从美债和短债基金的收益风险特征来看,美债的信用风险更低。二者主要区别在于底层投资类别不同,短债基金主要投资于到期时间1年以内的债券,例如 $泰康开泰海外短债基金A类美元累计份额(HK0000369196)$ 主要投向亚洲市场的短期美元债券。

投资底层工具差异会直接影响到两个基金的收益差异,尽管两种都是净值型,收益率均会有所浮动,但整体从预计到期收益来看,短债基金具有更强的收益性

直接投资美国国债,仅持有单只债券,产品种类较单一,手续费更高,交易效率方面相对弱一些。

最后,大家还是要根据自己实际投资需求、风险承受能力、风险偏好等来合理科学地进行投资。祝大家投资顺利!

免责声明:本素材所含信息仅供参考,不包含以下内容:(1)购买任何金融产品或服务的要约;(2)对任何金融产品采取任何行为的建议或任何投资意见。 不论本素材中所含信息如何,均应由您自主做出投资决策并独立承担投资风险。

老虎基金超市
老虎基金超市
免责声明:上述内容仅代表发帖人个人观点,不构成本平台的任何投资建议。

精彩评论

发表看法
4
3