特斯拉
02-06
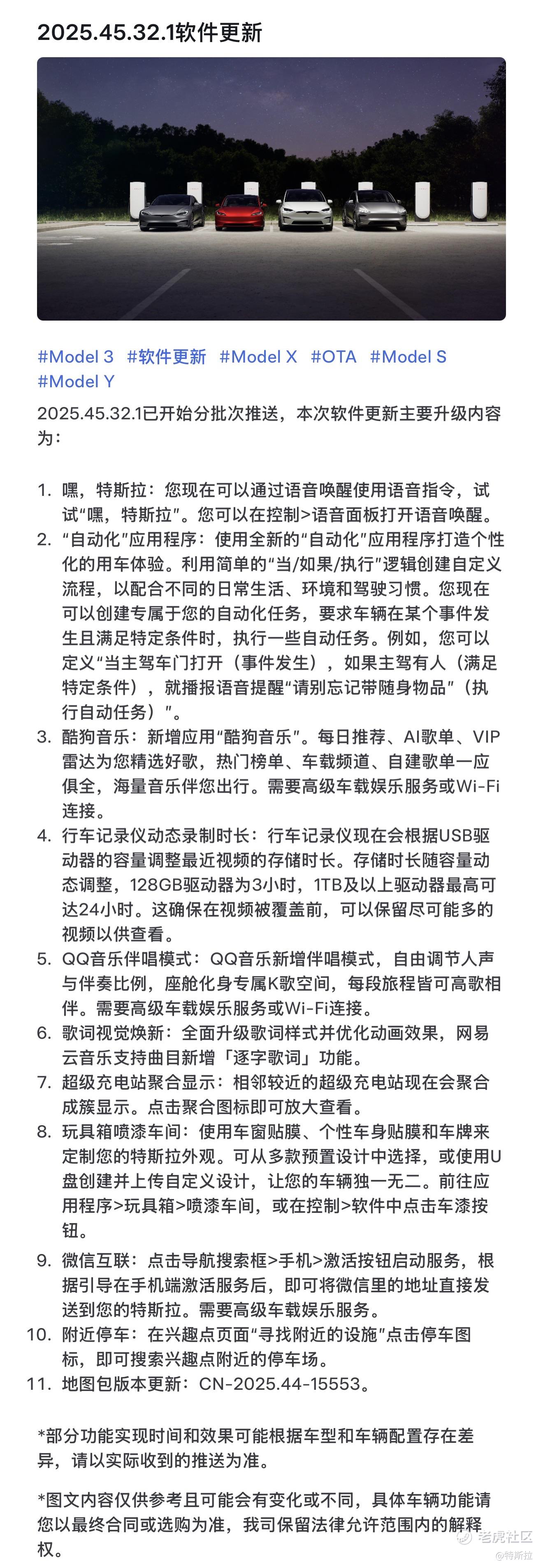
特斯拉快乐的黄箭头⬇️来了!
OTA春节重磅上新🆕
“嘿,特斯拉”语音指令🎙️酷狗音乐🎵
“自动化”应用程序⚙️微信互联📲
……
量大、速来、有惊喜🎁
新年开新车,欢乐特别多!
免责声明:上述内容仅代表发帖人个人观点,不构成本平台的任何投资建议。
分享至
微信
复制链接
精彩评论
我们需要你的真知灼见来填补这片空白
打开APP,发表看法
APP内打开
发表看法
1
{"i18n":{"language":"zh_CN"},"detailType":1,"isChannel":false,"data":{"magic":2,"id":529716955055296,"tweetId":"529716955055296","gmtCreate":1770346316939,"gmtModify":1770346775439,"author":{"id":3562909664933798,"idStr":"3562909664933798","authorId":3562909664933798,"authorIdStr":"3562909664933798","name":"特斯拉","avatar":"https://static.tigerbbs.com/c97d09ce1f3268f15e9bd8d11f045f8c","vip":5,"userType":5,"introduction":"特斯拉官方","boolIsFan":false,"boolIsHead":false,"crmLevel":1,"crmLevelSwitch":0,"individualDisplayBadges":[],"fanSize":431818,"starInvestorFlag":false},"themes":[],"images":[{"img":"https://static.tigerbbs.com/fcbe3ca4f7957459518fdf4c2dbb8236","width":"1320","height":"3810"}],"coverImages":[{"img":"https://static.tigerbbs.com/fcbe3ca4f7957459518fdf4c2dbb8236","width":"1320","height":"3810"}],"title":"","html":"<html><head></head><body>特斯拉快乐的黄箭头⬇️来了!\n<br>\nOTA春节重磅上新🆕\n<br>\n<br>\n“嘿,特斯拉”语音指令🎙️酷狗音乐🎵\n<br>\n“自动化”应用程序⚙️微信互联📲\n<br>\n……\n<br>\n<br>\n量大、速来、有惊喜🎁\n<br>\n新年开新车,欢乐特别多!<img src=\"https://static.tigerbbs.com/fcbe3ca4f7957459518fdf4c2dbb8236\" tg-width=\"1320\" tg-height=\"3810\"></body></html>","htmlText":"<html><head></head><body>特斯拉快乐的黄箭头⬇️来了!\n<br>\nOTA春节重磅上新🆕\n<br>\n<br>\n“嘿,特斯拉”语音指令🎙️酷狗音乐🎵\n<br>\n“自动化”应用程序⚙️微信互联📲\n<br>\n……\n<br>\n<br>\n量大、速来、有惊喜🎁\n<br>\n新年开新车,欢乐特别多!<img src=\"https://static.tigerbbs.com/fcbe3ca4f7957459518fdf4c2dbb8236\" tg-width=\"1320\" tg-height=\"3810\"></body></html>","text":"特斯拉快乐的黄箭头⬇️来了! OTA春节重磅上新🆕 “嘿,特斯拉”语音指令🎙️酷狗音乐🎵 “自动化”应用程序⚙️微信互联📲 …… 量大、速来、有惊喜🎁 新年开新车,欢乐特别多!","highlighted":1,"essential":1,"paper":1,"likeSize":0,"commentSize":0,"repostSize":1,"favoriteSize":0,"link":"https://laohu8.com/post/529716955055296","repostId":0,"isVote":1,"tweetType":1,"viewCount":60928,"commentLimit":10,"likeStatus":false,"favoriteStatus":false,"reportStatus":false,"symbols":["TSLA"],"verified":2,"subType":0,"readableState":1,"langContent":"CN","currentLanguage":"CN","warmUpFlag":false,"orderFlag":false,"shareable":true,"causeOfNotShareable":"","featuresForAnalytics":[],"commentAndTweetFlag":false,"andRepostAutoSelectedFlag":false,"upFlag":false,"length":144,"optionInvolvedFlag":false,"xxTargetLangEnum":"ZH_CN"},"commentList":[],"isCommentEnd":true,"isTiger":false,"isWeiXinMini":false,"url":"/m/post/529716955055296"}
精彩评论