景旺电子冲刺港股:9个月营收111亿利润9.6亿 刘绍柏控制57%股权

雷递
01-02

雷递网 雷建平 1月2日

深圳市景旺电子股份有限公司(简称:“景旺电子”)日前递交招股书,准备在港交所上市。

景旺电子已在2017年1月在上交所主板上市,股票代码为603228。截至最近一个交易日收盘,公司股价为73.09元,市值为719.78亿元。

一旦在港股上市,景旺电子将形成“A+H”股的格局。

前9个月营收110.8亿 利润9.6亿

景旺电子创立于1993年,是一家印制电路板及高端电子材料研发、生产和销售的企业,在国内外拥有广东深圳、广东龙川、江西吉水、江西信丰、珠海金湾、珠海富山、泰国巴真府(在建)7大生产基地,共13个工厂,全球超过19,000名员工。

景旺电子的产品覆盖多层板、类载板、厚铜板、高频高速板、金属基电路板、双面/多层柔性电路板、高密度柔性电路板、HDI板、刚挠结合板、特种材料PCB等,在汽车、通讯、计算机、电源、智能终端、工控医疗和消费类等领域为客户提供产品、解决方案与服务。

景旺电子在全球设立10个办事处,提供FAE本地化即时服务。

招股书显示,景旺电子2023年、2024年营收分别为107.57亿、126.59亿元;毛利分别为24.92亿、28.78亿;毛利率分别为23.2%、22.7%;期内利润分别为9.11亿、11.6亿元;期内利润率分别为8.5%、9.2%。

景旺电子2025年前9个月营收110.83亿,上年同期的营收为90.78亿元;毛利为24亿,毛利率21.6%;期内利润9.6亿元,期内利润率为8.7%。

景旺电子2025年第三季度来自汽车电子的收入为50.66亿,占比为45.7%;来自智能终端的收入为27.4亿,占比为24.7%;来自工业控制与医疗设备收入为15.73亿元,占比为14.2%;来自通信与数据基础设施收入为10.48亿元,占比为9.5%。

截至2025年9月30日,景旺电子持有的现金及现金等价物为22.69亿元。

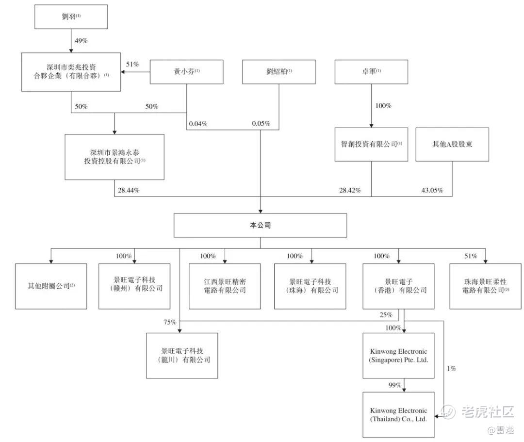
刘绍柏控制57%股权

景旺电子执行董事分别为刘羽、邓利;非执行董事分别为刘绍柏、卓勇、黄小芬女士、卓军女士,独立非执行董事分别为周国云博士、辛国胜博士、曹春方博士。

于2020年1月6日,景鸿永泰、智创投资、刘绍柏、黄小芬女士及卓军女士签订一份一致行动协议,据此,刘绍柏、黄小芬女士及卓军女士以及彼等各自受控实体景鸿永泰及智创投资应采取一致行动,行使彼等股东权利。

于2023年8月14日,刘羽承诺加入一致行动协议。因此,景鸿永泰、智创投资、奕兆投资(由黄小芬女士担任执行事务合伙人的实体)、刘绍柏、黄小芬女士、卓军女士及刘羽为一致行动人。

刘绍柏与黄小芬女士为夫妻关系。

截至最后实际可行日期,景鸿永泰、智创投资、奕兆投资、刘绍柏、黄小芬女士、卓军女士及刘羽合共有权行使560,846,175股股份所附带的投票权,约占景旺电子已发行股份56.95%,并构成景旺电子的控股股东集团。

截至2025年9月30日,深圳市景鸿永泰投资控股有限公司持股为28.44%,智创投资有限公司持股28.42%,香港中央结算有限公司持股为2.28%,深圳市皓润软件开发有限公司持股为1.27%,雷习英持股为0.77%;

招商银行股份有限公司-中欧阿尔法混合型证券投资基金持股0.67%,中国农业银行股份有限公司-中证 500 交易型开放式指数证券投资基金持股为0.58%,UBS AG持股为0.46%,赖哲持股为0.45%,中信银行股份有限公司-中欧信息科技混合型发起式证券投资基金持股为0.41%。

———————————————

雷递由媒体人雷建平创办,若转载请写明来源。

免责声明:上述内容仅代表发帖人个人观点,不构成本平台的任何投资建议。

精彩评论

我们需要你的真知灼见来填补这片空白
发表看法