xTool冲刺港股:9个月营收近18亿利润5258万 腾讯领投2亿美元

雷递
01-02

雷递网 雷建平 1月2日

消费科技品牌xTool今日递交招股书,准备在港交所上市。

xTool的股东包括腾讯与红杉是股东,其中,2025年9月,xTool完成了腾讯领投的D轮约2亿美元融资。

xTool总裁现任总裁是前涂鸦智能CFO刘尧女士,刘尧女士曾在涂鸦智能5年多,操盘了涂鸦智能在美股和港股的上市,此后,功成身退加盟xTool。

9个月营收17.76亿 利润5258万

xTool是一个全球高端消费科技品牌,致力于赋能从数字到实体的创意创作。xTool的科技赋能产品组合包括激光类个人创意工具、材质打印机、用户友好型软件,以及配件和耗材,协助创作者将灵感化为现实。

在xTool,赋能个人探索并突破创作潜能-将灵感转化为具有意义的创作,从而带来情感满足、商业成就与强烈的个人成就感。

自xTool于2021年推出首款半导体激光雕刻机及激光切割机以来,截至2025年9月30日,世界各地联网设备已超过405,000台。

招股书显示,xTool在2023年、2024年、2025年营收分别为14.57亿、24.76亿;毛利分别为8.62亿、13.48亿;毛利率分别为59.2%、54.4%;期内利润分别为1.92亿、2.39亿;期内利润率分别为13.2%、9.6%;期内利润分别为1.11亿、1.48亿;期内利润率分别为7.6%、6%。

xTool在2025年前9个月营收为17.76亿,较上年同期的15亿元增长18.4%;毛利为9.95亿,上年同期的毛利为8.24亿元;经营利润为1.47亿,上年同期的经营利润为1.04亿元;年内利润为8311万,上年同期的年内利润为5258万元;期内利润率为4.7%,上年同期为3.5%。

xTool在2023年、2024年、2025年经调整净利分别为1.83亿、2.58亿;2025年前9个月经调整净利为1.72亿,上年同期的期内利润为1.29亿。

截至2025年9月30日,xTool持有的现金及现金等价物为11.37亿元。

前9个月激光个人创意工具及配件收入15亿

激光个人创意工具及配件收入是xTool的最大收入来源。

xTool在2025年前9个月激光个人创意工具及配件收入为15.17亿元,占收入的比例为85.4%;材质打印机及配件收入为1亿元,占比为5.7%;来自耗材及其他收入为1.59亿,占比为8.9%。

美国是xTool最大的市场。xTool在2025年前9个月来自美国的收入为9.73亿,占比为54.8%;来自欧洲的收入为5.38亿元,占比为30.3%;来自其他区域的收入为2.66亿,占比为14.9%。

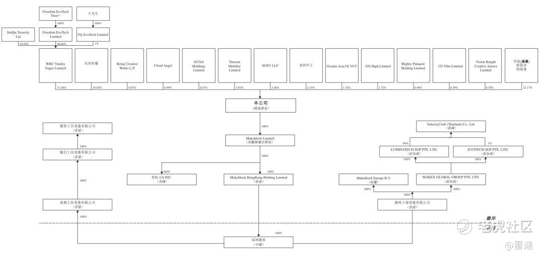
腾讯与红杉是股东

xTool执行董事分别为王建军、刘尧女士、金盛泽、胡锦宏,独立非执行董事分别为倪泽望博士、张赛音、孟天行。

xTool创始人、董事长、首席执行官兼执行董事王建军有权通过WRC Vitality Eager Limited(一家由Freedom EvoTech Limited、JinQiu Tenacity Ltd及Fly EvoTech Limited分别拥有88.06%、10.94%及1%的公司)行使公司已发行股本总额约31.38%的表决权。

王建军现年40岁,为公司董事长、CEO,负责集团战略、产品、销售以及业务运营的整体管理。刘尧女士是前涂鸦智能CFO,现担任xTool总裁,负责集团资本运营活动、财务、法务、运营效率及公共关系。

刘尧女士2019年5月到2024年9月一直任职于涂鸦智能,先后操盘了涂鸦智能在美股和香港的上市。

Prime Blue core Pioneers持股为0.39%,ZhuQing Walle Eva持股0.61%,Qingzhu ZY Digong持股为0.59%,Current Blue core Frontiers持股为8.34%,Current Blue core Innovators持股为8.34%,Current Blue core Innovators持股为2.94%,Future Blue core Innovators持股为2.51%。

肖文鹏旗下Nature Ming Tian持股为2.81%,Xudong Investment持股为1.82%,RhinoPeak持股2.15%,SOSV LLC持股为3.48%,云天使持股为6.99%;

红杉桓优持股为10.85%,深圳甲子持股为2.15%,GX High Limited持股为1.72%,GCNA Holdings持股为6.87%,Being Creative Works L.P持股为6.97%,Tencent Mobility持股为3.92%,Mighty Pinnacle持股为0.98%,Granite Asia IX VCC持股为1.74%,CG Vibe持股为0.39%,Vision Knight Creative Aurora持股为0.39%。

——————————————

雷递由媒体人雷建平创办,若转载请写明来源。

免责声明:上述内容仅代表发帖人个人观点,不构成本平台的任何投资建议。

精彩评论

我们需要你的真知灼见来填补这片空白
发表看法