三分钟学财经
11-25
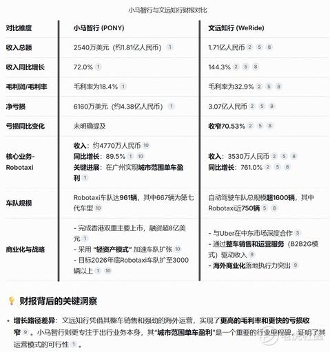
从长远来看,小马更有优势。单车转正后,可以无限投放车辆,到时候就像现在的滴滴平台,无数网约车给你赚钱
$小马智行(PONY)$
小马智行暴拉10%!中概财报季如何布局?
中概股Q3财报季进入尾声,热门股快手、腾讯、拼多多、小米、京东财报日表现,整体较差,拼多多、小米财报日均大跌。本周,今年股价表现最好的科网股之一,阿里(YTD+80%),和表现较差的美团(YTD-35%),以及小马智行、蔚来、理想都将发布财报。【大家看好哪家表现?如果是你,会做多阿里,还是美团?】
免责声明:上述内容仅代表发帖人个人观点,不构成本平台的任何投资建议。
分享至
微信
复制链接
精彩评论
我们需要你的真知灼见来填补这片空白
打开APP,发表看法
APP内打开
发表看法
{"i18n":{"language":"zh_CN"},"detailType":1,"isChannel":false,"data":{"magic":2,"id":504036893065392,"tweetId":"504036893065392","gmtCreate":1764073906556,"gmtModify":1764073923222,"author":{"id":9000000000000144,"idStr":"9000000000000144","authorId":9000000000000144,"authorIdStr":"9000000000000144","name":"三分钟学财经","avatar":"https://static.tigerbbs.com/152559f12e7d7b6f024d694c2e4ec808","vip":8,"userType":8,"introduction":"运营账号","boolIsFan":false,"boolIsHead":false,"crmLevel":1,"crmLevelSwitch":0,"individualDisplayBadges":[],"fanSize":45,"starInvestorFlag":false},"themes":[{"themeId":"709fe710809f461f864f26ad95af2c18","categoryId":"d316d8bd4a714fab9ea15fd7157c45e7","name":"小马智行暴拉10%!中概财报季如何布局?","type":0,"rnLink":"https://laohu8.com/RN?name=RNTheme&page=/theme/detail&rndata={\"themeId\":709fe710809f461f864f26ad95af2c18}&rnconfig={\"headerBarHidden\": true}","description":"中概股Q3财报季进入尾声,热门股快手、腾讯、拼多多、小米、京东财报日表现,整体较差,拼多多、小米财报日均大跌。本周,今年股价表现最好的科网股之一,阿里(YTD+80%),和表现较差的美团(YTD-35%),以及小马智行、蔚来、理想都将发布财报。【大家看好哪家表现?如果是你,会做多阿里,还是美团?】","image":"https://static.tigerbbs.com/03d9d1975a100e6ebccdece3aeca0e10"}],"images":[{"img":"https://static.tigerbbs.com/d6e3a584fd0505886fdcea46e2b08ad6","width":"479","height":"512"}],"coverImages":[{"img":"https://static.tigerbbs.com/d6e3a584fd0505886fdcea46e2b08ad6","width":"479","height":"512"}],"html":"<html><head></head><body><p>从长远来看,小马更有优势。单车转正后,可以无限投放车辆,到时候就像现在的滴滴平台,无数网约车给你赚钱 <a data-mention-id=\"PONY\" class=\"teditor-mention\" data-mention-name=\"小马智行\" href=\"https://laohu8.com/S/PONY\">$小马智行(PONY)$</a> </p><p class=\"t-img-caption\"><img src=\"https://static.tigerbbs.com/d6e3a584fd0505886fdcea46e2b08ad6\" tg-width=\"479\" tg-height=\"512\"></p></body></html>","htmlText":"<html><head></head><body><p>从长远来看,小马更有优势。单车转正后,可以无限投放车辆,到时候就像现在的滴滴平台,无数网约车给你赚钱 <a data-mention-id=\"PONY\" class=\"teditor-mention\" data-mention-name=\"小马智行\" href=\"https://laohu8.com/S/PONY\">$小马智行(PONY)$</a> </p><p class=\"t-img-caption\"><img src=\"https://static.tigerbbs.com/d6e3a584fd0505886fdcea46e2b08ad6\" tg-width=\"479\" tg-height=\"512\"></p></body></html>","text":"从长远来看,小马更有优势。单车转正后,可以无限投放车辆,到时候就像现在的滴滴平台,无数网约车给你赚钱 $小马智行(PONY)$","highlighted":1,"essential":1,"paper":1,"likeSize":0,"commentSize":0,"repostSize":0,"favoriteSize":0,"link":"https://laohu8.com/post/504036893065392","repostId":0,"isVote":1,"tweetType":1,"viewCount":799,"commentLimit":10,"likeStatus":false,"favoriteStatus":false,"reportStatus":false,"symbols":["PONY"],"verified":2,"subType":0,"readableState":1,"langContent":"CN","currentLanguage":"CN","warmUpFlag":false,"orderFlag":false,"shareable":true,"causeOfNotShareable":"","featuresForAnalytics":[],"commentAndTweetFlag":true,"andRepostAutoSelectedFlag":false,"upFlag":false,"length":111,"optionInvolvedFlag":false,"xxTargetLangEnum":"ZH_CN"},"commentList":[],"isCommentEnd":true,"isTiger":false,"isWeiXinMini":false,"url":"/m/post/504036893065392"}
精彩评论