吉利汽车0175
2025-04-11
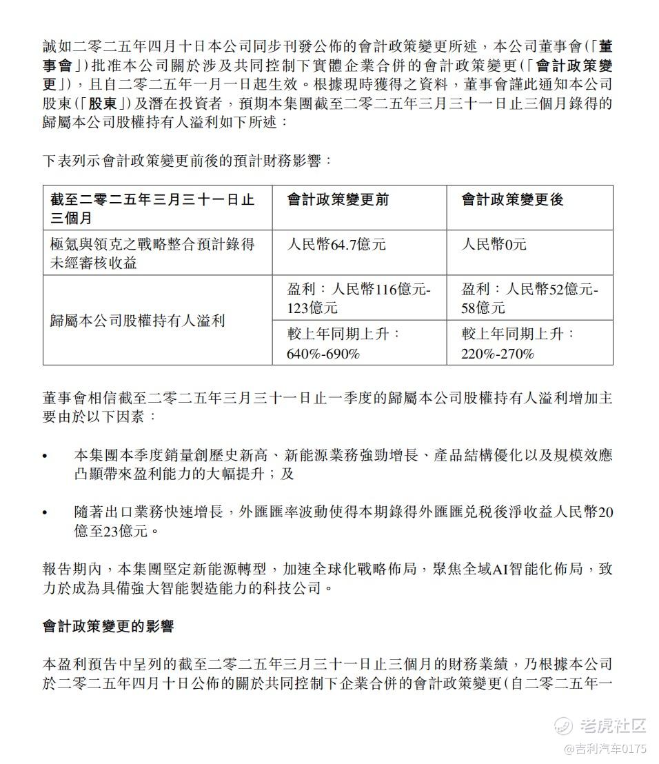
4月11日,吉利汽车控股有限公司(0175.HK)发布2025年一季度正面盈利预告,预计一季度归母利润为人民币52-58亿元,同比增长220-270%。一季度的销量增长及新能源业务持续改善带动盈利增长。
免责声明:上述内容仅代表发帖人个人观点,不构成本平台的任何投资建议。
分享至
微信
复制链接
精彩评论
我们需要你的真知灼见来填补这片空白
打开APP,发表看法
APP内打开
发表看法
{"i18n":{"language":"zh_CN"},"detailType":1,"isChannel":false,"data":{"magic":2,"id":423298816463408,"tweetId":"423298816463408","gmtCreate":1744353085219,"gmtModify":1744353836526,"author":{"id":3570925126401945,"idStr":"3570925126401945","authorId":3570925126401945,"authorIdStr":"3570925126401945","name":"吉利汽车0175","avatar":"https://static.tigerbbs.com/3f1b7526951e77ea7c2ad4b9151f5cf0","vip":5,"userType":5,"introduction":"吉利汽车集团官方账号","boolIsFan":false,"boolIsHead":false,"crmLevel":1,"crmLevelSwitch":0,"individualDisplayBadges":[],"fanSize":7430,"starInvestorFlag":false},"themes":[],"images":[{"img":"https://static.tigerbbs.com/6efeb7cde9affd8d504bb63a3bd392f6","width":"952","height":"1146"},{"img":"https://static.tigerbbs.com/40dd13f20d509be503c11a52ab217543","width":"956","height":"1108"}],"coverImages":[{"img":"https://static.tigerbbs.com/6efeb7cde9affd8d504bb63a3bd392f6","width":"952","height":"1146"}],"html":"<html><head></head><body>4月11日,吉利汽车控股有限公司(0175.HK)发布2025年一季度正面盈利预告,预计一季度归母利润为人民币52-58亿元,同比增长220-270%。一季度的销量增长及新能源业务持续改善带动盈利增长。<img src=\"https://static.tigerbbs.com/6efeb7cde9affd8d504bb63a3bd392f6\" tg-width=\"952\" tg-height=\"1146\"><img src=\"https://static.tigerbbs.com/40dd13f20d509be503c11a52ab217543\" tg-width=\"956\" tg-height=\"1108\"></body></html>","htmlText":"<html><head></head><body>4月11日,吉利汽车控股有限公司(0175.HK)发布2025年一季度正面盈利预告,预计一季度归母利润为人民币52-58亿元,同比增长220-270%。一季度的销量增长及新能源业务持续改善带动盈利增长。<img src=\"https://static.tigerbbs.com/6efeb7cde9affd8d504bb63a3bd392f6\" tg-width=\"952\" tg-height=\"1146\"><img src=\"https://static.tigerbbs.com/40dd13f20d509be503c11a52ab217543\" tg-width=\"956\" tg-height=\"1108\"></body></html>","text":"4月11日,吉利汽车控股有限公司(0175.HK)发布2025年一季度正面盈利预告,预计一季度归母利润为人民币52-58亿元,同比增长220-270%。一季度的销量增长及新能源业务持续改善带动盈利增长。","highlighted":1,"essential":1,"paper":1,"likeSize":0,"commentSize":0,"repostSize":0,"favoriteSize":0,"link":"https://laohu8.com/post/423298816463408","repostId":0,"isVote":1,"tweetType":1,"viewCount":62247,"commentLimit":10,"likeStatus":false,"favoriteStatus":false,"reportStatus":false,"symbols":["00175","GELYY"],"verified":2,"subType":0,"readableState":1,"langContent":"CN","currentLanguage":"CN","warmUpFlag":false,"orderFlag":false,"shareable":true,"causeOfNotShareable":"","featuresForAnalytics":[],"commentAndTweetFlag":false,"andRepostAutoSelectedFlag":false,"upFlag":false,"length":168,"optionInvolvedFlag":false,"xxTargetLangEnum":"ZH_CN"},"commentList":[],"isCommentEnd":true,"isTiger":false,"isWeiXinMini":false,"url":"/m/post/423298816463408"}
精彩评论