2025山西怎么干?低空经济、光伏、半导体等成关键词,晶科、福莱特等项目重点推进

晋融社
2025-02-05

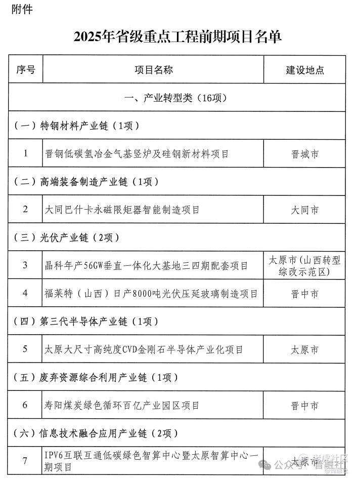
近日,山西省重点工程项目总指挥部办公室对外发布2025年省级重点工程前期项目名单,共计58项重点工程,其中产业转型类16项,能源革命类12项,科教人才类4项,基础设施类23项,社会民生类3项。

引起晋融社关注的是16项产业转型类工程,其中有4个项目属于低空经济领域,分别为临汾低空经济空地一体化示范项目、华舰山河飞行营地(测试基地)项目、通用机场重点前期项目、喆航航空直升机研发生产基地二期项目;有两个项目属于光伏产业链上项目,分别属于晶科、福莱特旗下;此外,项目还涉及特钢材料产业链、高端装备制造产业链、第三代半导体产业链、信息技术融合应用产业链、铜基新材料产业链等等。

此外,《通知》要求,按照山西省重点工程项目总指挥部工作要求,强化要素服务保障,协调推动手续办理,加快推进项目开工建设。省级重点工程前期项目实行动态管理,可根据工作需要和项目推进情况,按程序进行调整补充。

免责声明:上述内容仅代表发帖人个人观点,不构成本平台的任何投资建议。

精彩评论

我们需要你的真知灼见来填补这片空白
发表看法