爱维艾夫,递交招股书,拟赴香港上市 | 香港IPO市场

港澳IPO上市
2024-09-18

2024年9月13日,来自广东深圳的的爱维艾夫医院管理集团有限公司 IVF Hospital Management Group Limited(简称"爱维艾夫”)在港交所递交招股书,拟在香港IPO上市。这是继其于2023年12月22日递表失效后的再一次申请。

爱维艾夫招股书链接:

https://www1.hkexnews.hk/app/sehk/2024/106789/documents/sehk24091301598_c.pdf

主要业务

爱维艾夫,成立于2006年,作为一家辅助生殖技术(ART)及辅助服务提供商,通过公司的四家特许医院,包括广东省湛江久和医院、天津市天津爱维医院、广东省揭阳爱维艾夫医院、云南省昆明爱维艾夫医院,专注为不孕不育患者提供ART及辅助服务,涵盖诊断、助孕及辅助治疗的全过程及后期服务。

根据弗若斯特沙利文报告,于2023年按进行的IVF周期计,爱维艾夫在中国民营辅助生殖技术服务提供商中排名第四,共进行了7848次IVF周期,**国同年总数的1%。

* IVF,即体外受精发育成胚胎,以达到受孕目的的过程。IVF周期即取卵周期,指取回卵巢卵泡所含卵子开始的周期,此后取卵周期一般发展至卵子与**结合以产生胚胎

爱维艾夫提供的ART及辅助服务吸引中国15个省和直辖市的患者,截至2024年6月30日,爱维艾夫已治疗10万多名患者,进行65,000多个IVF周期,完成78,000多次胚胎移植(包括鲜胚移植及冻胚移植),诞生36,000多名试管婴儿。

根据弗若斯特沙利文的数据,爱维艾夫通过保持卓越的成功率及活产率巩固领先的市场地位。根据弗若斯特沙利文的资料,于2021年,爱维艾夫医院的平均成功率(即导致临床妊娠总数除以胚胎移植总数)及活产率分别达57.2%及45.7%,均远超51.6%及41.1%的行业平均水平。

截至2024年6月30日,爱维艾夫共有642名全职雇员,其中医疗专业人员349名(54.4%),当中包括87名全职医师、35名胚胎实验室工作人员、68名医技人员、10名医助、149名护士。另有35名多点执业医师、3名兼职医师。

爱维艾夫,主要为患者提供ART治疗和各种辅助医疗服务,包括ART包干及辅助服务、高端客户定制化一对一管家式服务“头等舱”等多元化的服务项目。

股东架构

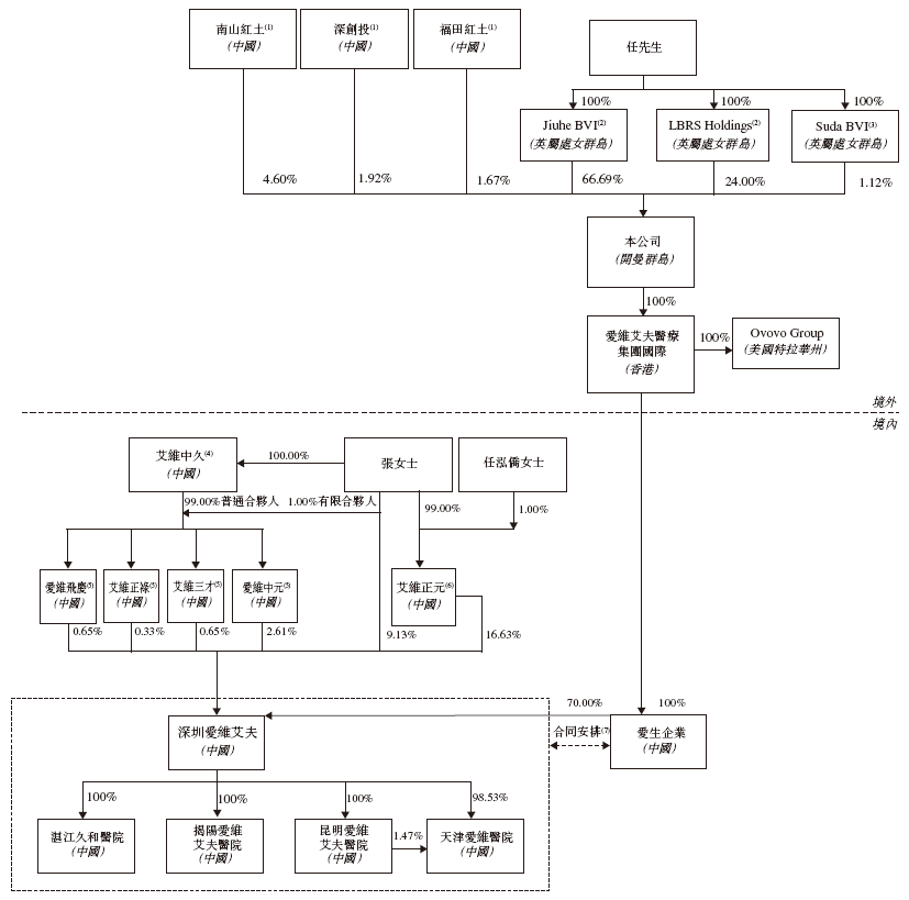
招股书显示,爱维艾夫在上市前的股东架构中,

任吉忠先生通过Jiuhe BVI持股66.69%、通过LBRS Holdings持股24.00%、通过Suda BVI(受限制股份单位计划持股平台)持股1.12%,合计持股91.81%。

深圳国资委旗下的深创投,持股1.92%;

深创投控制的南山红土、福田红土,分别持股4.60%、1.67%。

管理层

爱维艾夫董事会由7名董事组成,包括:

  • 3名执行董事:任吉忠先生(董事长、首席执行官兼总裁)黄亚琴女士(首席财务官)张连悦女士

  • 1名非执行董事:张晓文女士;

  • 3名独立非执行董事:陈伶女士、赵贵英女士、孙伟女士。

除执行董事外,高管包括常务副总裁王晓惠女士,爱生企业的技术副总裁熊承良先生,首席科学家范秀军博士,深圳爱维艾夫及爱生企业的董事会秘书陈景泉先生。

公司业绩

招股书显示,在过去的2021年、2022年、2023年和2024年上半年,爱维艾夫的营业收入分别为人民币4.20亿、4.07亿、4.94亿和2.51亿元,相应的净利润分别为人民币9456.2万、6451.7万、6474.9万和3764.8万元。

中介团队

爱维艾夫是次IPO的中介团队主要有:中信证券为其独家保荐人;毕马威为其审计师;竞天公诚、盛德分别为其公司中国律师、公司香港及美国律师;汉坤为中国数据合规律师;通商、史密夫斐尔分别为其券商中国律师、券商香港及美国律师;戴德梁行为其物业估值师;弗若斯特沙利文为其行业顾问。

*疏漏难免,敬请指正

版权声明:“港澳IPO上市”主要跟踪关注香港上市、澳门上市、美国上市等,所有原创文章,转载须联系授权,并在文首/文末注明来源、作者、微信ID,否则我们将向其追究法律责任。部分文章推送时未能与原作者或公众号平台取得联系。若涉及版权问题,敬请原作者联系我们。

更多香港IPO、美国IPO等境外上市资讯,敬请浏览:www.hkmipo.com

相关阅读

香港上市中介机构“IPO保荐人”排行榜:中金、华泰、摩根士丹利、海通、中信建投(截至2024年8月)

香港上市中介机构“IPO中国律师”排行榜:竞天公诚、通商、金杜、中伦、君合 (截至2024年8月)

香港上市中介机构“IPO香港律师”排行榜:高伟绅、美迈斯、达维、威尔逊、史密夫斐尔(截至2024年8月)

香港上市中介机构“IPO审计师”排行榜:普华永道、安永、毕马威、德勤、立信(截至2024年8月)

130家“医疗健康企业”香港上市中介机构排行榜:中金、安永、通商、达维,保持领先 

130家“医疗健康企业”在香港IPO上市,其中包括65家未盈利生物科技公司、1家特专科技公司

港交所上市主管陈翊庭:香港是中国企业IPO的首选,香港上市选择“合适的保荐人”非常重要

免责声明:上述内容仅代表发帖人个人观点,不构成本平台的任何投资建议。

精彩评论

我们需要你的真知灼见来填补这片空白
发表看法