卡罗特 CAROTE,来自浙江杭州,递交招股书,拟赴香港上市丨香港IPO市场

港澳IPO上市
2024-04-26

2024年3月8日,来自浙江杭州的卡罗特有限公司 Carote Ltd  (简称"卡罗特”)向港交所递交招股书,拟在香港主板挂牌上市。

卡罗特招股书链接:

https://www1.hkexnews.hk/app/sehk/2024/106286/documents/sehk24030801513_c.pdf

主要业务

卡罗特,成立于2007年,作为新兴的全球生活方式厨具品牌,为消费者提供以实惠的价格使用兼具创新功能和时尚设计的优质厨具产品,目前已在中国、美国、西欧、东南亚及日本等主要市场的在线厨具细分领域建立卓越地位,已成为全球增长最快的厨具品牌之一

卡罗特,目前经营品牌业务和ODM业务,公司现时一直在转移ODM业务资源至发展品牌业务。卡罗特最初主要提供OEM服务,此后转向ODM业务,后于2016年推出自有厨具品牌“卡罗特(CAROTE)”,卡罗特的品牌产品于2017年首次进入国际市场,截至2024年3月4日,公司的在线业务已扩展至涵盖20个地区市场的22个在线市场合共51家自营网店。卡特罗产组合包括超过1800个盖不同厨具类别的SKU,包括炊具、厨具、饮具、餐具及厨房小家电等。

根据灼识咨询报告,于2022年按在线零售额计,

  • 中国前五炊具品牌占市场份额不足15.8%,卡罗特为前五品牌之一,市场份额约为1.1%。

  • 美国前五炊具品牌仅占市场份额不足28.8%,卡罗特为前四品牌之一,市场份额约为2.8%。

  • 西欧前五炊具品牌仅占市场份额不足14.3%(于2023年前九个月)卡罗特为前三品牌之一,市场份额约为1.4%。

  • 东南亚前五炊具品牌占市场份额不足32.1%,卡罗特为前二品牌之一,市场份额约为6.6%。

  • 日本前五炊具品牌占市场份额约39.6%,卡罗特为前五参与者之一,市场份额约为3.9%。

卡罗特的收入主要来自品牌业,收入占比连年上升,其次是ODM业务品牌业务收入来自销售公司自有品牌“卡罗特(CAROTE)”产品;ODM业务收入来自公司向国际品牌所有者及零售商销售定制化炊具及其他厨具产品。

股东架构

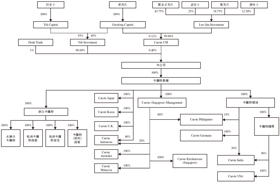
招股书显示,卡罗特在上市前的股东架构中,

章国栋先生吕伊俐士夫妇,分别通过间接拥有45%、55%的Yili Investment,持股98.60%;

章先生的Guodong Capital作为GP(0.12%)控制的Carote CM*,持股0.40%;

* Carote CM的其他股东包括:Luo Qin Investment持股99.88%,Luo Qin Investment的股东为张金才先生(43.75%)、孟海方女士(25%)、夏宸颢先生(18.75%)、薛云儿女士(12.50%)。

Hartinger先生,通过Denk Trade持股1%。

董事高管

卡罗特董事会由6名董事组成,包括3名执行董事(章国栋先生、吕伊俐士、夏宸颢先生)、3名独立非执行董事(杨雪芬女士陈天卫博士、樊开召先生)。

除执行董事外,高管包括财务总监孟海方女士、北美首席运营官薛云儿女士。

公司业绩

招股书显示,在过去的2021年、2022年和2023三个财政年度,卡罗特的营业收入分别为民币6.75亿、7.69亿和15.83亿元,相应的净利润分别为人民币0.32亿、1.09亿和2.37亿元

中介团队

卡罗特是次IPO的中介团队主要有:法国巴黎证券、招银国际为其联席保荐人;普华永道为其审计师;金杜、金杜(香港)分别为其公司中国律师、公司香港律师;竞天公诚、普衡分别为其券商中国律师、券商香港及美国律师;灼识咨询为其独立行业顾问。

版权声明:所有瑞恩资本Ryanben Capital的原创文章,转载须联系授权,并在文首/文末注明来源、作者、微信ID,否则瑞恩将向其追究法律责任。部分文章推送时未能与原作者或公众号平台取得联系。若涉及版权问题,敬请原作者联系我们。

更多香港IPO上市资讯:www.ryanbencapital.com

相关阅读

利邦厨具,来自江苏无锡江阴,递交IPO招股书,拟赴美国上市

香港上市中介机构排行榜 (过去两年:2022年&2023年)

香港IPO市场冰火两重天:73家新股2023全年表现,36家破发、15家跌幅逾50%

免责声明:上述内容仅代表发帖人个人观点,不构成本平台的任何投资建议。

精彩评论

我们需要你的真知灼见来填补这片空白
发表看法