收割富豪200多亿,广州前首富判了无期!

深蓝财经02-12

私募疯抢,国资旁观!江淮35亿定增背后,藏着一场豪赌

港股IPO热潮再起,中资投行如何“骑牛”闯香江

来源:财通社

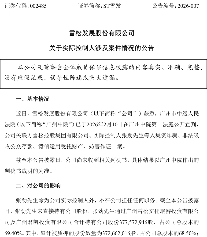
2月11日上午,雪松发展股份有限公司(下称“雪松发展”,证券简称“ST雪发”,002485.SZ)开盘涨停。

截至当日下午A股收盘,5%涨停板未打开,ST雪发6个交易日内已录得4个涨停。

自2月4日至2月11日,ST雪发区间涨幅达到25%,总市值增至27.47亿元。

股价的亢奋,与前一晚的一纸公告形成强烈反差。

2月10日晚间,雪松发展公告称,公司获悉广州市中级人民法院(下称“广州中院”)已于当日在第二法庭公开宣判公司关联方雪松控股集团有限公司(下称“雪松控股”)、实际控制人张劲等人集资诈骗、非法吸收公众存款、背信运用受托财产、妨害作证一案。

公司表示,截至公告披露日尚未收到相关判决书,具体结果以广州中院作出的判决书载明的为准。

公告同时强调,张劲虽为公司实际控制人,但未在公司担任任何职务。

01

控股权冻结近两年

雪松发展披露,截至2026年2月10日,张劲未直接持有公司股份,而是通过广州雪松文化旅游投资有限公司(下称“雪松文投”)及广州君凯投资有限公司(下称“广州君凯”),合计持有约3.775亿股,占公司总股本的69.40%。

其中,约3.727亿股处于质押状态,占雪松发展总股本的68.50%。而且,同样数量的股份亦遭司法冻结。

这意味着,自2023年5月至今,近两年的时间里,上市公司超过三分之二的股份一直处于冻结状态。

2023年5月8日,彼时尚“披星戴帽”的雪松发展公告称,公司无法与实控人张劲取得联系。

雪松发展当时表示,公司已与张劲的工作单位联系询问其现状,但截至公告发布未获回复,无法确定失联原因。 

与此同时,公司披露,张劲通过雪松文投及广州君凯间接持有的约3.727亿股股份已被司法冻结。

如今再回头看,那一则失联公告,传递出了不少信息。

雪松发展在最新公告中强调,相关案件判决“不会对公司日常经营活动产生重大不利影响,不会影响公司在业务、资产、机构、人员、财务等方面的独立性,不会导致公司业务的经营出现重大变化,不存在损害公司及中小股东利益的情形。”

从法律层面看,上市公司与控股股东的风险确实需要区分。

但从资本结构现实来看,当68.50%的上市公司股权长期冻结,且未来面临执行处置可能,对上市公司的影响并不小。

更何况,公司自身经营状况并不乐观。

1月30日,雪松发展披露业绩预告,预计2025年归母净利润亏损1.738亿元至2.453亿元,较2024年同期亏损1.57亿元进一步扩大,增幅在14.59%至61.74%之间。

主营尚未明显改善,控股权前景未明,股价却连续涨停。这种背离,或许正是当前A股ST板块惯常上演的戏码:风险越大,博弈越烈。

雪松发展成立于2003年12月,原为希努尔男装,于2010年10月在深交所中小板上市。

2017年7月,雪松控股旗下公司雪松文投以42亿元的代价收购62.51%希努尔股份,获得该上市公司控制权。

2021年8月,希努尔更名为雪松发展,公司全称改为“雪松发展股份有限公司”。

公开信息显示,公司原主营业务为西装、衬衫及其他服饰类产品的研发、生产及销售。

雪松控股入主后,公司主营业务发生变更,2018年拓展文化旅游业务,2020年新增供应链管理和综合服务业务,并调整服装业务发展战略。

2022年起,供应链业务营收贡献比例超过90%。服装业务收入占比则由2020年的53.29%,降至2022年的1.05%,并进一步缩水至2024年的0.01%。

02

从广州首富到阶下囚

张劲的故事,曾是广州民营经济的一段传奇。

1971年11月,张劲出生于广州,籍贯湖南宁乡。

1989年,他考入深圳大学金融系,与马化腾同届。

1993年,他赴香港理工大学攻读管理学硕士。

求学期间,张劲便开始涉足股票市场,亲历上证指数从百点涨至千点。

那么,他炒股表现如何?有媒体报道称,大学期间张劲向父亲借来60万元炒股,赚了一大笔钱。

1997年亚洲金融危机爆发,这一年张劲回到广州创办君华集团(后更名为“雪松实业集团”),瞄准房地产市场。

而在君华集团一路拿地的同时,颇有眼光的张劲还布局了大宗商品贸易和供应链板块的生意。

2003年,《新财富》首期富豪榜中,31岁的张劲以3.8亿元身家跻身榜单。

2015年,张劲重组旗下产业版图,成立雪松资本,由雪松资本重组旗下所有公司,包括君华集团。

2016年4月,雪松资本更名为雪松控股。改名当月,张劲公开表示,未来5年,雪松控股的目标是“三个万亿”,即万亿销售额、万亿资产、万亿市值。

“三个万亿”目标的指引下,雪松控股扩张速度惊人,营收从2015年的593亿元飙升至2016年的1570亿元,规模登顶广州民企第一。

2016年11月,君华集团斥资约48.18亿元以间接取得化工企业齐翔腾达(002408.SZ) 41.90%的已发行股份,并成为齐翔腾达控股股东。

2017年,雪松控股营收达到2210亿元。三年时间里,公司营收翻了三倍。

2018年,雪松控股首次跻身《财富》世界500强,排名第361位,成为当年广州唯一入榜民企。

此时的雪松控股,已成为广州民企领头羊,旗下业务涵盖大宗商品供应链、化工、文旅、房地产及金融服务等多个领域。

这一年,张劲也以625亿元财富位列《新财富》富豪榜第18名。且在恒大撤出广州后,张劲还于2019年成为新的广州首富

除了两家上市公司,雪松控股还于2019年成功拿下大连金融资产交易所和中江信托,成为两家公司新的控股股东。

不过,企业高速扩张的另一面,是高杠杆与高周转的资金依赖。

为了筹资,雪松控股旗下设立多家理财公司,对外发行被内部称为“润邦理财”的产品。

产品底层资产被指为雪松控股与供应链上贸易企业之间虚构的应收账款,经包装为债权转让项目在地方金交所备案,雪松控股承担差额补足义务并负责销售。

2021年4月起,这些理财产品陆续逾期,出现问题的规模约200亿元。

2022年1月底,雪松控股公开致歉,承认兑付困难。

此后,雪松控股出售齐翔腾达控制权、谋求资产重组与债务化解。

2023年5月7日,广州警方通告,因涉嫌非法吸收公众存款,雪松控股下属多家公司被立案查处,张劲等人被采取刑事强制措施。

2024年10月,广州中院开庭审理此案,包括张劲在内的19名自然人和雪松控股被提起公诉。

据财新最新报道,2月10日,广州中院作出一审判决:张劲无期徒刑,并处没收个人全部财产;雪松控股被处罚金11亿元

据旁听人士向财新透露,截至案发,造成6800余名集资参与人实际损失逾200亿元。

算下来,人均损失金额超294万元。能拿出这么一笔钱做理财的,家底一定不薄。

财新报道称,在庭审阶段,雪松控股多名高管对非法吸收公众存款罪名未提出异议,但否认公司涉及集资诈骗。

03

结语

对于这名前广州首富,坊间曾有传言称,此人极度自恋,衣着讲究,妆容精致,还画过类似万斯的那种眼线。

不过,不管张劲是不是精致boy,眼下其结局已定。

张劲和雪松控股的起落,是一代民企扩张史的缩影。

头顶世界500强光环,打着“供应链金融”的幌子,游走在监管政策的灰色地带,把风险不断后移。

当现金流断裂,故事便戛然而止。

至于雪松发展,尽管在公告中一再强调独立性,但控股权的未来如何处置、司法执行是否引发控制权变动,仍有待时间回答。

短期股价的连续涨停,也许只是筹码博弈。

真正的考验,可能才刚刚开始。


深蓝财经新媒体集群发源于深蓝财经记者社区,已有15年历史,是国内知名财经新媒体,旗下账号关注中国最具价值公司、前沿行业发展、新兴区域经济,为投资者、上市公司高管、中产阶级提供价值内容,欢迎关注。

免责声明:本文观点仅代表作者个人观点,不构成本平台的投资建议,本平台不对文章信息准确性、完整性和及时性做出任何保证,亦不对因使用或信赖文章信息引发的任何损失承担责任。

精彩评论

我们需要你的真知灼见来填补这片空白
发表看法