IPO再添堵!杭州联合银行领千万级罚单,行长空缺超两个月

凤凰网港股02-11

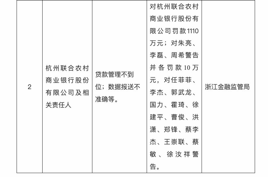
2月6日,杭州联合农村商业银行股份有限公司(简称“杭州联合银行”)收到了银行业今年以来的首张千万级罚单,罚款金额达1110万元。

处罚事由直指“贷款管理不到位”,“数据报送不准确”两项违规行为,16名相关责任人同步被罚。这次处罚不仅创下该行成立以来的单笔罚款纪录,更在其IPO辅导期暴露出内控短板,令这家区域农商行的IPO之路再添阴霾。

1、今年首张银行千万罚单

凤凰网财经《银行财眼》注意到,这是杭州联合银行自2025年四季度以来,第二次领到来自监管的罚单。2025年10月,该行已因“结构性存款业务不审慎”、“流动资金贷款管理不到位”被罚款100万元。

此次千万元罚单所指向的违规行为涵盖贷款管理不到位以及数据报送不准确。前者与信贷管理问题相关,在2025年10月的罚单中亦有涉及,可见其信贷合规方面的短板并非偶发问题。

除了杭州联合银行收到巨额罚单外,监管部门同步对16名责任人分别予以罚款和警告。梳理资料发现,被处罚的责任人多为该行中层管理者,包括分支行行长、部门总经理等。

凤凰网财经《银行财眼》注意到,该行IPO辅导机构中信建投在最新报告中称:“杭州联合银行已建立规范的公司治理及内部控制制度,但仍需结合发展实际调整和完善。”而该行接连领受两张大额监管罚单的事实,或许也印证了其在合规治理、内控管理层面,仍存在优化空间。

2、业绩承压,IPO多年未果

公开资料显示,杭州联合银行作为杭州主城区营业网点最多的金融机构,由杭州市区农村信用社联合社及辖属23家信用社整体改制而来,2011年由农合行改制为农商行。据其官网最新披露,截至2025年12月末,该行集团资产总额超5888亿元,距离突破6000元门槛一步之遥。

不过,近年来杭州联合银行业绩增速呈下降态势。其中,净利润增速回落明显,2022年-2024年增速分别为 29.86%、25.02%、6.04%。2025年前三季度,该行净利润增速进一步放缓至3.4%。

此外,2025年前三季度营收更是同比下降3.5%。值得关注的是,2022-2024年,该行净息差从2.59%降至2.02%、1.71%,已低于同期国内农商行1.73%的平均水平;2025年第三季度进一步下滑至1.67%。

资产质量方面,杭州联合银行保持在相对稳定的区间。截至2025年末,不良贷款率为0.94%,较2024年末的 0.87% 小幅抬头,但远优于同期农商行均值水平。

凤凰网财经《银行财眼》还注意到,杭州联合银行目前处于行长空缺状态,自2025年11月原行长闻渊离任后,董事长林时益已代行职权两个月。截至目前,该行未对外告知闻渊离任原因,也未披露新一任行长人选。

对于仍处于 IPO 辅导期的杭州联合银行而言,面对高层变动与千万级别处罚,如何补齐内控短板、提升盈利质量,或许才能够为其IPO之路排除障碍,后续行长人事调整与IPO进展,凤凰网财经《银行财眼》也将持续关注。

免责声明:本文观点仅代表作者个人观点,不构成本平台的投资建议,本平台不对文章信息准确性、完整性和及时性做出任何保证,亦不对因使用或信赖文章信息引发的任何损失承担责任。

精彩评论

我们需要你的真知灼见来填补这片空白
发表看法